Номер 1324, страница 204 - гдз по химии 11 класс сборник задач Хвалюк, Резяпкин

Химия, 11 класс Сборник задач, авторы: Хвалюк Виктор Николаевич, Резяпкин Виктор Ильич, издательство Адукацыя i выхаванне, Минск, 2023, зелёного цвета

Авторы: Хвалюк В. Н., Резяпкин В. И.

Тип: Сборник задач

Издательство: Адукацыя i выхаванне

Год издания: 2023 - 2025

Цвет обложки: зелёный, голубой с колбами

ISBN: 978-985-599-534-1

Допущено Министерством образования Республики Беларусь

Популярные ГДЗ в 11 классе

Глава 7. Металлы. Параграф 45. Общие способы получения металлов - номер 1324, страница 204.

№1324 (с. 204)
Условие. №1324 (с. 204)
скриншот условия
Химия, 11 класс Сборник задач, авторы: Хвалюк Виктор Николаевич, Резяпкин Виктор Ильич, издательство Адукацыя i выхаванне, Минск, 2023, зелёного цвета, страница 204, номер 1324, Условие

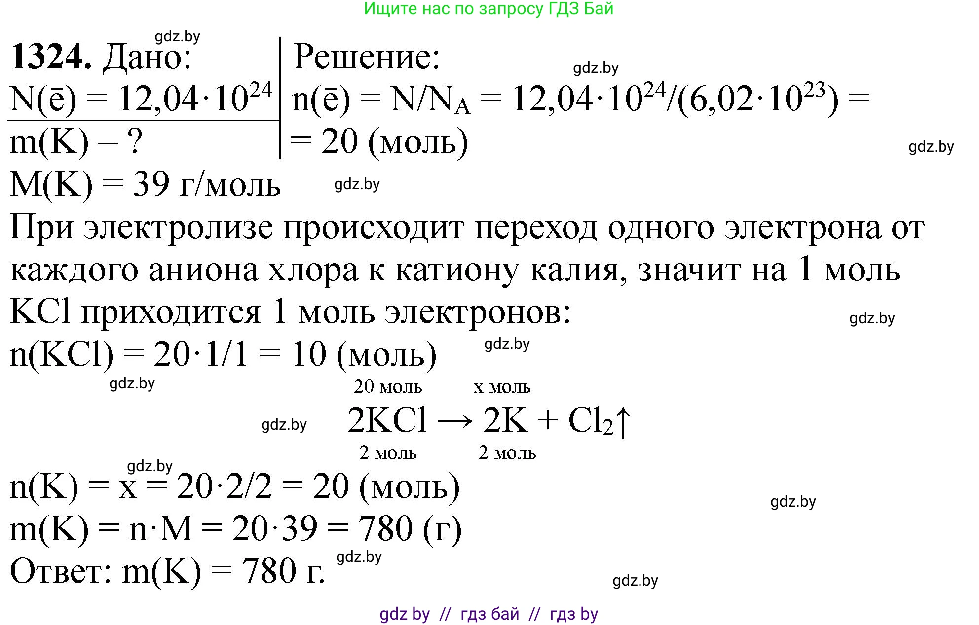
1324. Рассчитайте массу калия, образующегося при электролизе, если через расплав хлорида калия пройдёт $12,04 \cdot 10^{24}$ электронов.

Решение. №1324 (с. 204)
Химия, 11 класс Сборник задач, авторы: Хвалюк Виктор Николаевич, Резяпкин Виктор Ильич, издательство Адукацыя i выхаванне, Минск, 2023, зелёного цвета, страница 204, номер 1324, Решение
Решение 3. №1324 (с. 204)

Дано:

Число электронов, N(e-) = $12.04 \cdot 10^{24}$

Постоянная Авогадро, NA = $6.02 \cdot 10^{23}$ моль-1

Найти:

Массу калия, m(K) - ?

Решение:

При электролизе расплава хлорида калия (KCl) на катоде происходит восстановление ионов калия, а на аноде — окисление хлорид-ионов. В расплаве соль диссоциирует на ионы:

$KCl \rightarrow K^+ + Cl^-$

Процесс на катоде (отрицательном электроде), где образуется металлический калий, описывается следующим уравнением:

Катод (-): $K^+ + 1e^- \rightarrow K^0$

Из этого уравнения видно, что для получения одного атома калия требуется один электрон. Следовательно, для получения 1 моль атомов калия требуется 1 моль электронов.

1. Найдем количество вещества (моль) электронов, прошедших через расплав, используя число Авогадро:

$\nu(e^-) = \frac{N(e^-)}{N_A}$

$\nu(e^-) = \frac{12.04 \cdot 10^{24}}{6.02 \cdot 10^{23} \text{ моль}^{-1}} = 2 \cdot 10^1 = 20 \text{ моль}$

2. Согласно уравнению реакции на катоде, количество вещества образовавшегося калия равно количеству вещества электронов, участвовавших в реакции:

$\frac{\nu(K)}{1} = \frac{\nu(e^-)}{1}$

$\nu(K) = \nu(e^-) = 20 \text{ моль}$

3. Рассчитаем массу калия, зная его количество вещества и молярную массу. Молярная масса калия (K) составляет примерно 39 г/моль.

$m(K) = \nu(K) \cdot M(K)$

$m(K) = 20 \text{ моль} \cdot 39 \text{ г/моль} = 780 \text{ г}$

Ответ: масса калия, образующегося при электролизе, равна 780 г.

Помогло решение? Оставьте отзыв в комментариях ниже.

Присоединяйтесь к Телеграм-группе @gdz_by_belarus

Присоединиться

Мы подготовили для вас ответ c подробным объяснением домашего задания по химии за 11 класс, для упражнения номер 1324 расположенного на странице 204 к сборнику задач 2023 года издания для учащихся школ и гимназий.

Теперь на нашем сайте ГДЗ.ТОП вы всегда легко и бесплатно найдёте условие с правильным ответом на вопрос «Как решить ДЗ» и «Как сделать» задание по химии к упражнению №1324 (с. 204), авторов: Хвалюк (Виктор Николаевич), Резяпкин (Виктор Ильич), учебного пособия издательства Адукацыя i выхаванне.