Номер 927, страница 149 - гдз по химии 11 класс сборник задач Хвалюк, Резяпкин

Химия, 11 класс Сборник задач, авторы: Хвалюк Виктор Николаевич, Резяпкин Виктор Ильич, издательство Адукацыя i выхаванне, Минск, 2023, зелёного цвета

Авторы: Хвалюк В. Н., Резяпкин В. И.

Тип: Сборник задач

Издательство: Адукацыя i выхаванне

Год издания: 2023 - 2025

Цвет обложки: зелёный, голубой с колбами

ISBN: 978-985-599-534-1

Допущено Министерством образования Республики Беларусь

Популярные ГДЗ в 11 классе

Глава 6. Неметаллы. Параграф 32. Элементы VIA-группы. Кислород и сера. 1. *Озон - номер 927, страница 149.

№927 (с. 149)
Условие. №927 (с. 149)
скриншот условия
Химия, 11 класс Сборник задач, авторы: Хвалюк Виктор Николаевич, Резяпкин Виктор Ильич, издательство Адукацыя i выхаванне, Минск, 2023, зелёного цвета, страница 149, номер 927, Условие

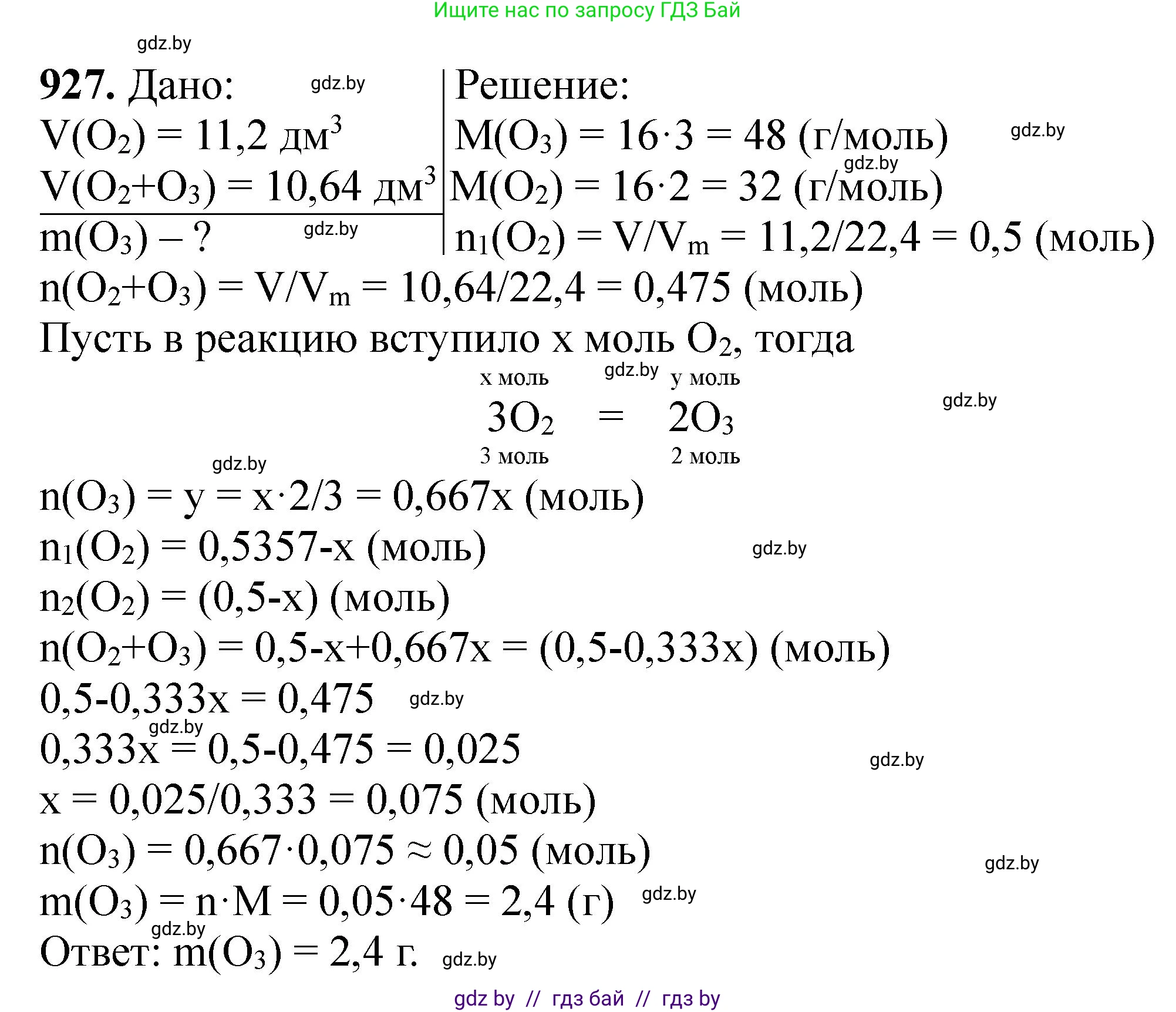
927. *Сосуд заполнили кислородом. Объём кислорода при н. у. равен 11,2 $дм^3$. Затем через газ пропустили тихий электрический разряд. После приведения давления и температуры к нормальным объём газа составил 10,64 $дм^3$. Рассчитайте массу образовавшегося озона.

Решение. №927 (с. 149)
Химия, 11 класс Сборник задач, авторы: Хвалюк Виктор Николаевич, Резяпкин Виктор Ильич, издательство Адукацыя i выхаванне, Минск, 2023, зелёного цвета, страница 149, номер 927, Решение
Решение 3. №927 (с. 149)

Дано:

Начальный объём кислорода при н. у. ($V_1$) = 11,2 дм³

Конечный объём газовой смеси при н. у. ($V_2$) = 10,64 дм³

Молярный объём газа при н. у. ($V_m$) = 22,4 дм³/моль

Перевод в СИ:

$V_1 = 11,2 \times 10^{-3} \text{ м}^3$

$V_2 = 10,64 \times 10^{-3} \text{ м}^3$

$V_m = 22,4 \times 10^{-3} \text{ м}^3/\text{моль}$

Найти:

Массу образовавшегося озона - $m(O_3)$

Решение:

При пропускании тихого электрического разряда через кислород происходит его частичное превращение в озон. Этот процесс описывается следующим уравнением реакции:

$3O_2 \rightarrow 2O_3$

Из уравнения реакции следует, что из 3 объёмов кислорода образуется 2 объёма озона. Это означает, что в ходе реакции общий объём газа уменьшается.

Пусть объём прореагировавшего кислорода равен $V_x$. Тогда, согласно стехиометрии реакции, объём образовавшегося озона составит $\frac{2}{3}V_x$.

Общее изменение объёма системы ($\Delta V$) равно разности между объёмом образовавшегося озона и объёмом прореагировавшего кислорода:

$\Delta V = V(O_3)_{\text{обр.}} - V(O_2)_{\text{прореаг.}} = \frac{2}{3}V_x - V_x = -\frac{1}{3}V_x$

Из условий задачи изменение объёма равно:

$\Delta V = V_2 - V_1 = 10,64 \text{ дм}^3 - 11,2 \text{ дм}^3 = -0,56 \text{ дм}^3$

Приравняем два выражения для $\Delta V$ и найдём объём прореагировавшего кислорода $V_x$:

$-\frac{1}{3}V_x = -0,56 \text{ дм}^3$

$V_x = 0,56 \text{ дм}^3 \times 3 = 1,68 \text{ дм}^3$

Теперь рассчитаем объём образовавшегося озона $V(O_3)$:

$V(O_3) = \frac{2}{3}V_x = \frac{2}{3} \times 1,68 \text{ дм}^3 = 1,12 \text{ дм}^3$

Зная объём озона при нормальных условиях, найдём его количество вещества ($n$):

$n(O_3) = \frac{V(O_3)}{V_m} = \frac{1,12 \text{ дм}^3}{22,4 \text{ дм}^3/\text{моль}} = 0,05 \text{ моль}$

Молярная масса озона $M(O_3)$ равна:

$M(O_3) = 3 \times A_r(O) = 3 \times 16 \text{ г/моль} = 48 \text{ г/моль}$

Наконец, рассчитаем массу образовавшегося озона:

$m(O_3) = n(O_3) \times M(O_3) = 0,05 \text{ моль} \times 48 \text{ г/моль} = 2,4 \text{ г}$

Ответ: масса образовавшегося озона равна 2,4 г.

Помогло решение? Оставьте отзыв в комментариях ниже.

Присоединяйтесь к Телеграм-группе @gdz_by_belarus

Присоединиться

Мы подготовили для вас ответ c подробным объяснением домашего задания по химии за 11 класс, для упражнения номер 927 расположенного на странице 149 к сборнику задач 2023 года издания для учащихся школ и гимназий.

Теперь на нашем сайте ГДЗ.ТОП вы всегда легко и бесплатно найдёте условие с правильным ответом на вопрос «Как решить ДЗ» и «Как сделать» задание по химии к упражнению №927 (с. 149), авторов: Хвалюк (Виктор Николаевич), Резяпкин (Виктор Ильич), учебного пособия издательства Адукацыя i выхаванне.