Номер 22.7, страница 157 - гдз по русскому языку 11 класс учебник Долбик, Литвинко

Русский язык, 11 класс Учебник, авторы: Долбик Елена Евгеньевна, Литвинко Франя Михайловна, Мурина Лариса Александровна, Шиманович Т В, Таяновская И В, Орловская О Я, издательство Национальный институт образования, Минск, 2021

Авторы: Долбик Е. Е., Литвинко Ф. М., Мурина Л. А., Шиманович Т. В., Таяновская И. В., Орловская О. Я.

Тип: Учебник

Издательство: Национальный институт образования

Год издания: 2021 - 2025

Цвет обложки: синий

ISBN: 978-985-594-966-5

Допущено Министерством образования Республики Беларусь

Популярные ГДЗ в 11 классе

Синтаксические единицы и их функционально-стилистические возможности. Сложное предложение. Параграф 22. Сложноподчинённое предложение о несколькими придаточными. 22.2. Знаки препинания в сложноподчинённых предложениях с несколькими придаточными частями - номер 22.7, страница 157.

№22.7 (с. 157)
Условие. №22.7 (с. 157)
скриншот условия
Русский язык, 11 класс Учебник, авторы: Долбик Елена Евгеньевна, Литвинко Франя Михайловна, Мурина Лариса Александровна, Шиманович Т В, Таяновская И В, Орловская О Я, издательство Национальный институт образования, Минск, 2021, страница 157, номер 22.7, Условие

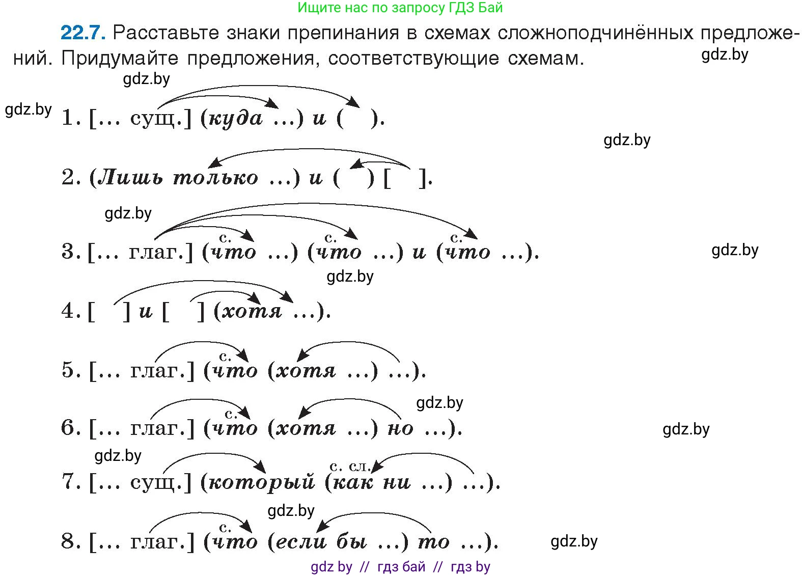
22.7. Расставьте знаки препинания в схемах сложноподчинённых предложений. Придумайте предложения, соответствующие схемам.

1. [... сущ.] (куда ...) и ( ).

2. (Лишь только ...) и ( )[ ].

3. [... глаг.] (что ...) (что ...) и (что ...).

4. [ ] и [ ] (хотя ...).

5. [... глаг.] (что (хотя ...) ...).

6. [... глаг.] (что (хотя ...) но ...).

7. [... сущ.] (который (как ни ...) ...).

8. [... глаг.] (что (если бы ...) то ...).

Решение. №22.7 (с. 157)
Русский язык, 11 класс Учебник, авторы: Долбик Елена Евгеньевна, Литвинко Франя Михайловна, Мурина Лариса Александровна, Шиманович Т В, Таяновская И В, Орловская О Я, издательство Национальный институт образования, Минск, 2021, страница 157, номер 22.7, Решение
Решение 2. №22.7 (с. 157)
1.

Схема с расставленными знаками препинания: [... сущ.], (куда ...) и ( ).

При однородном соподчинении придаточных, соединённых одиночным союзом и, запятая между ними не ставится. Запятая ставится перед первым придаточным, отделяя его от главного предложения.

Пример предложения: Я помню тот двор, куда мы выбегали играть и где мы проводили всё лето.

2.

Схема с расставленными знаками препинания: (Лишь только ...) и ( ), [ ].

Если два однородных придаточных, соединённых союзом и, стоят перед главным предложением, то запятая ставится после всей придаточной части.

Пример предложения: Лишь только солнце показалось из-за туч и осветило поляну, птицы запели громче.

3.

Схема с расставленными знаками препинания: [... глаг.], (что ...), (что ...) и (что ...).

При однородном соподчинении, если придаточные не соединены союзами, между ними ставится запятая. Перед союзом и, соединяющим последние два однородных придаточных, запятая не ставится.

Пример предложения: Я слышал, что начался дождь, что ветер стучит в окно и что скоро будет гроза.

4.

Схема с расставленными знаками препинания: [ ], и [ ], (хотя ...).

Это сложное предложение с сочинительной и подчинительной связью. Запятая ставится между двумя главными частями перед союзом и. Вторая запятая отделяет придаточное предложение от главного, к которому оно относится.

Пример предложения: Наступила ночь, и на небе зажглись звёзды, хотя луны ещё не было видно.

5.

Схема с расставленными знаками препинания: [... глаг.], (что, (хотя ...), ...).

При последовательном подчинении, когда одно придаточное находится внутри другого, оно выделяется запятыми с двух сторон.

Пример предложения: Он сказал, что, хотя задача была очень трудной, он с ней справится.

6.

Схема с расставленными знаками препинания: [... глаг.], (что, (хотя ...), но ...).

Придаточное уступки, находящееся в середине другого придаточного, выделяется запятыми. Использование союза но после придаточного с хотя является стилистически избыточным, но в таких конструкциях запятая ставится перед но.

Пример предложения: Все понимали, что, хотя он и улыбался, но на душе у него было тревожно.

7.

Схема с расставленными знаками препинания: [... сущ.], (который, (как ни ...), ...).

Придаточное уступки с союзным словом как ни находится внутри определительного придаточного с союзным словом который и выделяется запятыми с обеих сторон.

Пример предложения: Это был тот актёр, который, как ни старался, не мог выучить свою роль.

8.

Схема с расставленными знаками препинания: [... глаг.], (что если бы ..., то ...).

На стыке двух подчинительных союзов (что и если) запятая не ставится, так как далее следует вторая часть двойного союза – то. Запятая ставится между частями сложного союза если ..., то ....

Пример предложения: Он был уверен, что если бы мы выехали раньше, то не опоздали бы на поезд.

Помогло решение? Оставьте отзыв в комментариях ниже.

Присоединяйтесь к Телеграм-группе @gdz_by_belarus

Присоединиться

Мы подготовили для вас ответ c подробным объяснением домашего задания по русскому языку за 11 класс, для упражнения номер 22.7 расположенного на странице 157 к учебнику 2021 года издания для учащихся школ и гимназий.

Теперь на нашем сайте ГДЗ.ТОП вы всегда легко и бесплатно найдёте условие с правильным ответом на вопрос «Как решить ДЗ» и «Как сделать» задание по русскому языку к упражнению №22.7 (с. 157), авторов: Долбик (Елена Евгеньевна), Литвинко (Франя Михайловна), Мурина (Лариса Александровна), Шиманович (Т В), Таяновская (И В), Орловская (О Я), учебного пособия издательства Национальный институт образования.