Лабораторная работа 10, страница 59 - гдз по физике 9 класс тетрадь для лабораторных работ Исаченкова, Захаревич

Физика, 9 класс Тетрадь для лабораторных работ, авторы: Исаченкова Лариса Артёмовна, Захаревич Екатерина Васильевна, Сокольский Анатолий Алексеевич, издательство Аверсэв, Минск, 2019, белого цвета

Авторы: Исаченкова Л. А., Захаревич Е. В., Сокольский А. А.

Тип: Тетрадь для лабораторных работ

Издательство: Аверсэв

Год издания: 2019 - 2025

Цвет обложки: белый, голубой с учителем на роликах

ISBN: 978-985-19-6940-7

Рекомендовано Научно-методическим учреждением «Национальный институт образования» Министерства образования Республики Беларусь

Популярные ГДЗ в 9 классе

Изучение выталкивающей силы - страница 59.

Лабораторная работа 10 (с. 59)
Решение. Лабораторная работа 10 (с. 59)
Физика, 9 класс Тетрадь для лабораторных работ, авторы: Исаченкова Лариса Артёмовна, Захаревич Екатерина Васильевна, Сокольский Анатолий Алексеевич, издательство Аверсэв, Минск, 2019, белого цвета, страница 59, Решение Физика, 9 класс Тетрадь для лабораторных работ, авторы: Исаченкова Лариса Артёмовна, Захаревич Екатерина Васильевна, Сокольский Анатолий Алексеевич, издательство Аверсэв, Минск, 2019, белого цвета, страница 59, Решение (продолжение 2)
Решение 2. Лабораторная работа 10 (с. 59)

Проверьте себя

1. Какова причина появления выталкивающей силы?

Выталкивающая сила, или сила Архимеда, возникает из-за разности давлений жидкости на различные части погруженного тела. Давление в жидкости увеличивается с глубиной ($P = \rho g h$). Следовательно, давление на нижнюю часть тела, находящуюся глубже, будет больше, чем давление на его верхнюю часть. Эта разница давлений приводит к тому, что равнодействующая сил давления со стороны жидкости направлена вертикально вверх. Силы давления, действующие на боковые поверхности тела, взаимно уравновешиваются, если тело симметрично или если эти силы рассматриваются попарно.

2. От чего зависит выталкивающая сила?

Выталкивающая сила (сила Архимеда) зависит от следующих факторов:

  • Плотности жидкости ($ \rho_{жидкости} $), в которую погружено тело. Чем больше плотность жидкости, тем больше выталкивающая сила.
  • Объема погруженной части тела ($ V_{погруженный} $). Чем больше объем тела, находящегося в жидкости, тем больше выталкивающая сила.
  • Ускорения свободного падения ($ g $). Выталкивающая сила прямо пропорциональна $ g $.

Формула для выталкивающей силы: $ F_A = \rho_{жидкости} \cdot g \cdot V_{погруженный} $.

Выталкивающая сила не зависит от плотности самого тела, его массы, формы (при одинаковом объеме), а также от глубины погружения (если тело полностью погружено).

Вывод расчетных формул

В данном разделе представлены формулы для определения силы Архимеда. Когда тело находится в воздухе, оно находится в равновесии под действием силы тяжести ($ mg $) и силы упругости динамометра ($ \vec{F}_{упр1} $). В проекции на ось Oy это дает:

$ mg - F_{упр1} = 0 \Rightarrow mg = F_{упр1} $ (1)

Когда тело погружено в жидкость, на него действуют три силы: сила тяжести ($ mg $), сила упругости динамометра ($ \vec{F}_{упр2} $) и выталкивающая сила Архимеда ($ \vec{F}_A $). В равновесии их векторная сумма равна нулю.

$ \vec{mg} + \vec{F}_{упр2} + \vec{F}_A = \vec{0} $

В проекции на ось Oy, учитывая, что $ F_A $ направлена вверх, а $ mg $ и $ F_{упр2} $ вниз:

$ mg - F_{упр2} - F_A = 0 \Rightarrow F_A = mg - F_{упр2} $ (2)

Подставляя (1) в (2), получаем выражение для силы Архимеда через показания динамометра:

$ F_A = F_{упр1} - F_{упр2} $

Это равенство позволяет определить силу Архимеда, зная вес тела в воздухе ($ F_{упр1} $) и его вес в жидкости ($ F_{упр2} $).

Ход работы

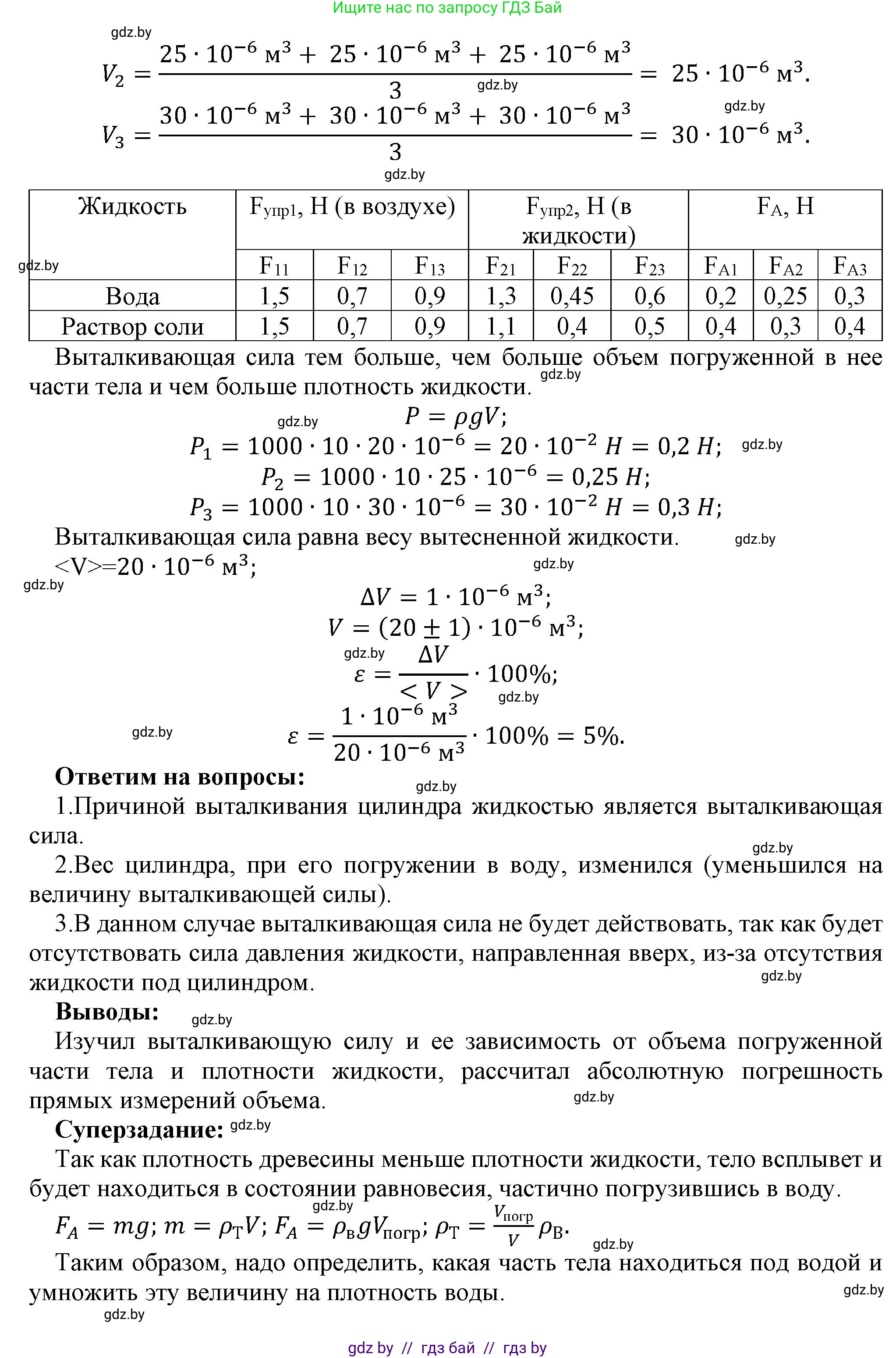
Шаги 1-6 описывают экспериментальные действия по измерению объемов и сил с использованием цилиндров, динамометра и жидкостей (воды и раствора соли). Результаты этих измерений должны быть занесены в таблицу.

7. Сравните полученные значения выталкивающих сил для цилиндра в воде и растворе соли. Сделайте вывод о влиянии плотности вещества погруженного тела, его объема и плотности жидкости на значение выталкивающей силы.

После проведения измерений и вычислений для цилиндра в воде и в растворе соли, будут получены значения выталкивающих сил $F_{A(вода)}$ и $F_{A(соль)}$. Поскольку плотность раствора соли ($\rho_{соли}$) больше плотности воды ($\rho_{воды}$), для одного и того же погруженного объема цилиндра ожидается, что выталкивающая сила в растворе соли будет больше, чем в воде ($F_{A(соль)} > F_{A(вода)}$). Это подтверждает прямую зависимость выталкивающей силы от плотности жидкости, в которую погружено тело.

Выталкивающая сила прямо пропорциональна объему погруженной части тела ($V_{погруженный}$). Если объем погруженной части увеличивается, то и выталкивающая сила увеличивается. Например, если погружать тело не полностью, а по частям, выталкивающая сила будет расти по мере погружения.

Выталкивающая сила не зависит от плотности материала, из которого изготовлено тело. Два цилиндра одинакового объема, но из разных металлов (разной плотности) будут испытывать одинаковую выталкивающую силу, если они полностью погружены в одну и ту же жидкость. Это связано с тем, что сила Архимеда зависит от объема вытесненной жидкости, а не от массы или плотности самого тела.

8. Используя данные измерений объемов цилиндров, вычислите вес воды в объеме, равном объему погруженной части каждого цилиндра. Сравните полученные значения веса воды со значениями выталкивающих сил, действующих на цилиндры в воде. Сделайте вывод.

Для каждого цилиндра, используя измеренный объем его погруженной части ($V_{погруженный}$) и известную плотность воды ($\rho_{воды} \approx 1000 \text{ кг/м}^3$ или $1 \text{ г/см}^3$), можно вычислить вес вытесненной воды по формуле: $ P_{воды} = m_{воды} \cdot g = \rho_{воды} \cdot V_{погруженный} \cdot g $.

Согласно закону Архимеда, выталкивающая сила, действующая на тело, равна весу жидкости, вытесненной этим телом. Таким образом, рассчитанные значения веса вытесненной воды должны быть очень близки к значениям выталкивающей силы ($F_A = F_{упр1} - F_{упр2}$), полученным экспериментально из показаний динамометра (шаг 4 "Хода работы").

Если результаты совпадают (в пределах погрешности измерений), это является прямым экспериментальным подтверждением принципа Архимеда. Возможные небольшие расхождения объясняются погрешностями измерений.

9. Рассчитайте методом цены деления абсолютную погрешность измерения объема $ \Delta V $ одного из цилиндров и запишите результат прямых измерений объема в интервальной форме: $ V = \langle V \rangle \pm \Delta V $.

Дано:
Исходные данные для числовых расчетов отсутствуют в задании, поэтому представлены только общие положения.

Перевод данных в систему СИ:
Неприменимо, так как нет числовых данных.

Найти:
Абсолютную погрешность измерения объема $ \Delta V $ и запись результата в интервальной форме $ V = \langle V \rangle \pm \Delta V $.

Решение:
Метод цены деления используется для оценки абсолютной погрешности при прямых измерениях с помощью измерительного прибора (в данном случае, мензурки). Абсолютная погрешность $ \Delta V $ при однократном измерении, как правило, принимается равной половине наименьшего деления шкалы измерительного прибора.

1. Определите цену деления мензурки. Например, если шкала мензурки имеет деления по $1 \text{ мл}$ или $0.5 \text{ мл}$.

2. Рассчитайте абсолютную погрешность $ \Delta V $. Если цена деления $C$, то $ \Delta V = C/2 $.

3. Вычислите среднее значение объема $ \langle V \rangle $. В соответствии с шагом 1 "Хода работы", измерение объема проводится не менее трех раз. Если получены значения $ V_1, V_2, V_3 $, то среднее значение: $ \langle V \rangle = (V_1 + V_2 + V_3) / 3 $.

4. Запишите результат измерения объема в интервальной форме: $ V = \langle V \rangle \pm \Delta V $.

Например, если среднее значение объема составило $25.3 \text{ мл}$, а цена деления мензурки $1 \text{ мл}$ (т.е. $ \Delta V = 0.5 \text{ мл} $), то результат запишется как $ V = 25.3 \pm 0.5 \text{ мл} $.

Ответьте письменно на контрольные вопросы

1. Какова причина выталкивания цилиндра жидкостью?

Причина выталкивания цилиндра жидкостью заключается в гидростатическом давлении. Давление жидкости увеличивается с глубиной. На нижнее основание цилиндра, находящееся на большей глубине, жидкость действует с большей силой давления, направленной вверх, чем на верхнее основание, на которое действует меньшая сила давления, направленная вниз. Разница этих сил и создает результирующую выталкивающую силу, направленную вертикально вверх. Силы давления, действующие на боковые поверхности цилиндра, компенсируют друг друга.

2. Изменился ли вес цилиндра при его погружении в воду?

Сам по себе вес цилиндра (сила тяжести, действующая на него, $ mg $) не изменяется при погружении в воду, так как это внутренняя характеристика тела и поля тяготения Земли. Однако, изменяется *кажущийся* вес цилиндра, то есть показания динамометра. Динамометр показывает силу упругости, с которой он удерживает тело. При погружении в жидкость на тело начинает действовать выталкивающая сила Архимеда, направленная вверх. Эта сила уменьшает нагрузку на динамометр, поэтому показания динамометра ($ F_{упр2} $) становятся меньше, чем вес тела в воздухе ($ F_{упр1} $). Именно эта разница и есть выталкивающая сила.

3. Будет ли действовать выталкивающая сила, если нижнее основание цилиндра будет плотно (без подтекания воды) прижато ко дну сосуда с водой?

Нет, в таком случае выталкивающая сила действовать не будет. Выталкивающая сила возникает из-за разности давлений на верхнюю и нижнюю поверхности погруженного тела. Если нижнее основание цилиндра плотно прижато ко дну сосуда и вода под него не проникает, то на нижнюю поверхность цилиндра не действует давление воды снизу вверх. Давление воды будет действовать только на верхнюю поверхность (сверху вниз) и на боковые поверхности (горизонтально, компенсируя друг друга). Отсутствие силы давления снизу вверх приводит к отсутствию выталкивающей силы в классическом понимании Архимедова принципа.

Выводы:

В ходе лабораторной работы было экспериментально изучено явление выталкивающей силы (силы Архимеда) и ее зависимость от объема погруженной части тела и плотности жидкости. Было подтверждено, что выталкивающая сила возникает из-за разности гидростатических давлений на верхнюю и нижнюю поверхности тела. Экспериментально установлено, что сила Архимеда прямо пропорциональна объему погруженной части тела и плотности жидкости, в которую оно погружено, и не зависит от плотности самого тела. Полученные результаты согласуются с принципом Архимеда.

Суперзадание. Как с помощью только одной мензурки с водой определить плотность древесины небольшого тела?

Определить плотность древесины ($\rho_{древесины}$) с помощью только одной мензурки с водой можно следующим образом:

1. Налейте в мензурку определенный объем воды $V_1$.

2. Осторожно опустите деревянное тело в мензурку. Поскольку древесина обычно плавает, тело будет погружено лишь частично. Зафиксируйте новый объем воды с плавающим телом $V_2$. Объем погруженной части тела равен $V_{погруж} = V_2 - V_1$.

3. Поскольку тело плавает, его вес равен выталкивающей силе (силе Архимеда), действующей на погруженную часть: $P_{древесины} = F_A$.
$m_{древесины} \cdot g = \rho_{воды} \cdot g \cdot V_{погруж}$
Отсюда масса деревянного тела: $m_{древесины} = \rho_{воды} \cdot V_{погруж}$. (Плотность воды $\rho_{воды}$ считается известной, например, $1000 \text{ кг/м}^3$ или $1 \text{ г/см}^3$).

4. Для определения полного объема деревянного тела ($V_{древесины}$) необходимо полностью погрузить его в воду. Это можно сделать, аккуратно прижимая тело тонким предметом (например, карандашом или проволокой, объем которого можно считать пренебрежимо малым или вычесть). Зафиксируйте новый объем воды с полностью погруженным телом $V_3$. Полный объем деревянного тела равен $V_{древесины} = V_3 - V_1$.

5. Теперь, зная массу и полный объем деревянного тела, можно вычислить его плотность по формуле:

$ \rho_{древесины} = \frac{m_{древесины}}{V_{древесины}} $

Подставляя выражения из шагов 3 и 4:

$ \rho_{древесины} = \frac{\rho_{воды} \cdot V_{погруж}}{V_{древесины}} $

$ \rho_{древесины} = \rho_{воды} \cdot \frac{V_{погруж}}{V_{древесины}} $

Этот метод позволяет определить плотность плавающего тела, используя только мензурку и воду.

Помогло решение? Оставьте отзыв в комментариях ниже.

Присоединяйтесь к Телеграм-группе @gdz_by_belarus

Присоединиться

Мы подготовили для вас ответ c подробным объяснением домашего задания по физике за 9 класс, для упражнения Лабораторная работа 10 расположенного на странице 59 к тетради для лабораторных работ 2019 года издания для учащихся школ и гимназий.

Теперь на нашем сайте ГДЗ.ТОП вы всегда легко и бесплатно найдёте условие с правильным ответом на вопрос «Как решить ДЗ» и «Как сделать» задание по физике к упражнению Лабораторная работа 10 (с. 59), авторов: Исаченкова (Лариса Артёмовна), Захаревич (Екатерина Васильевна), Сокольский (Анатолий Алексеевич), учебного пособия издательства Аверсэв.