Лабораторная работа 6, страница 36 - гдз по физике 9 класс тетрадь для лабораторных работ Исаченкова, Захаревич

Физика, 9 класс Тетрадь для лабораторных работ, авторы: Исаченкова Лариса Артёмовна, Захаревич Екатерина Васильевна, Сокольский Анатолий Алексеевич, издательство Аверсэв, Минск, 2019, белого цвета

Авторы: Исаченкова Л. А., Захаревич Е. В., Сокольский А. А.

Тип: Тетрадь для лабораторных работ

Издательство: Аверсэв

Год издания: 2019 - 2025

Цвет обложки: белый, голубой с учителем на роликах

ISBN: 978-985-19-6940-7

Рекомендовано Научно-методическим учреждением «Национальный институт образования» Министерства образования Республики Беларусь

Популярные ГДЗ в 9 классе

Изучение движения тела, брошенного горизонтально - страница 36.

Лабораторная работа 6 (с. 36)
Решение. Лабораторная работа 6 (с. 36)
Физика, 9 класс Тетрадь для лабораторных работ, авторы: Исаченкова Лариса Артёмовна, Захаревич Екатерина Васильевна, Сокольский Анатолий Алексеевич, издательство Аверсэв, Минск, 2019, белого цвета, страница 36, Решение Физика, 9 класс Тетрадь для лабораторных работ, авторы: Исаченкова Лариса Артёмовна, Захаревич Екатерина Васильевна, Сокольский Анатолий Алексеевич, издательство Аверсэв, Минск, 2019, белого цвета, страница 36, Решение (продолжение 2) Физика, 9 класс Тетрадь для лабораторных работ, авторы: Исаченкова Лариса Артёмовна, Захаревич Екатерина Васильевна, Сокольский Анатолий Алексеевич, издательство Аверсэв, Минск, 2019, белого цвета, страница 36, Решение (продолжение 3)
Решение 2. Лабораторная работа 6 (с. 36)

Проверьте себя

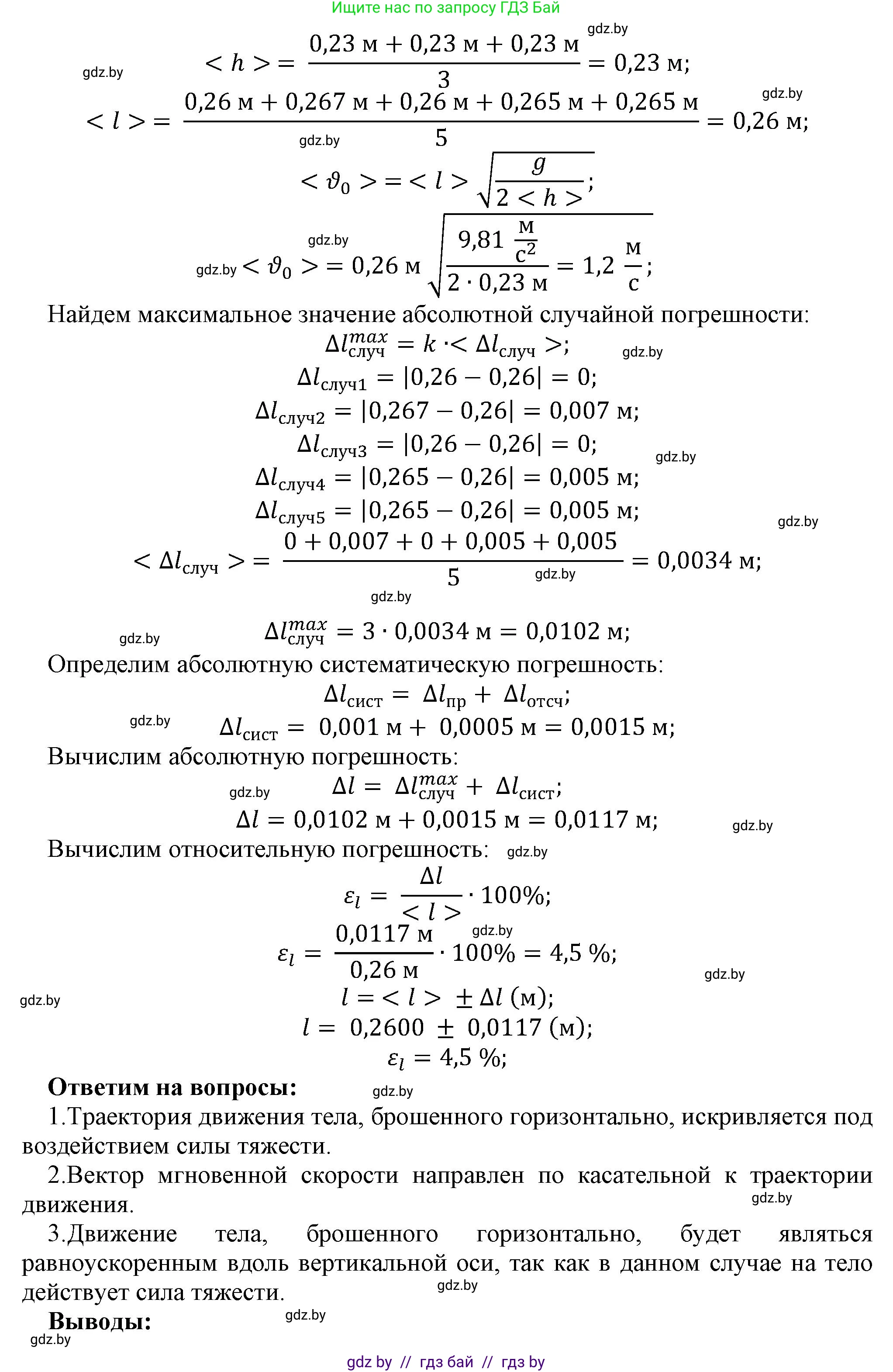
Почему движение тела, брошенного горизонтально, по горизонтали является равномерным, а по вертикали нет?

Движение тела, брошенного горизонтально, можно разложить на два независимых движения: горизонтальное и вертикальное.

По горизонтали движение является равномерным, поскольку в горизонтальном направлении на тело не действуют никакие внешние силы (при пренебрежении сопротивлением воздуха). Согласно первому закону Ньютона, тело сохраняет свою скорость, если на него не действуют силы или их действие скомпенсировано. Таким образом, горизонтальная составляющая скорости остается постоянной на протяжении всего полета.

По вертикали движение является равноускоренным. Это обусловлено тем, что на тело постоянно действует сила тяжести, направленная вертикально вниз. Под действием этой силы тело приобретает постоянное ускорение, равное ускорению свободного падения $g$, что приводит к непрерывному увеличению вертикальной составляющей скорости со временем.

Что такое дальность полета тела, брошенного горизонтально?

Дальность полета тела, брошенного горизонтально, – это горизонтальное расстояние от точки начала движения (вылета) до точки его падения на горизонтальную поверхность. Она определяется как произведение горизонтальной составляющей начальной скорости на время полета.

Ответьте письменно на контрольные вопросы.

Почему траектория движения тела, брошенного горизонтально, искривляется?

Траектория движения тела, брошенного горизонтально, искривляется и представляет собой параболу из-за того, что движение тела является суперпозицией двух независимых движений: равномерного движения по горизонтали с постоянной начальной скоростью $v_0$ и равноускоренного движения по вертикали под действием силы тяжести (с ускорением $g$), при котором начальная вертикальная скорость равна нулю. Сочетание постоянной горизонтальной скорости и постоянно увеличивающейся вертикальной скорости приводит к тому, что результирующий вектор скорости непрерывно меняет свое направление, и траектория оказывается криволинейной.

Как направлен вектор мгновенной скорости в различных точках траектории движения тела, брошенного горизонтально?

Вектор мгновенной скорости в любой точке траектории движения тела, брошенного горизонтально, всегда направлен по касательной к этой траектории в данной точке. В начальный момент времени (в точке вылета) вектор скорости направлен строго горизонтально. По мере движения тела, его горизонтальная составляющая скорости $v_x = v_0$ остается постоянной, а вертикальная составляющая скорости $v_y = gt$ увеличивается. В результате, вектор результирующей скорости $v = \sqrt{v_x^2 + v_y^2}$ изменяется по модулю и направлению, становясь всё более наклоненным вниз относительно горизонтали.

Является ли движение тела, брошенного горизонтально, равноускоренным? Почему?

Да, движение тела, брошенного горизонтально, является равноускоренным. Хотя горизонтальная составляющая скорости постоянна, вертикальная составляющая скорости постоянно изменяется под действием силы тяжести, которая сообщает телу постоянное ускорение свободного падения $g$, направленное вертикально вниз. Поскольку ускорение является векторной величиной и в данном случае оно постоянно по модулю и направлению (вектор ускорения равен $\vec{g}$), то и движение тела в целом является равноускоренным (движение с постоянным вектором ускорения).

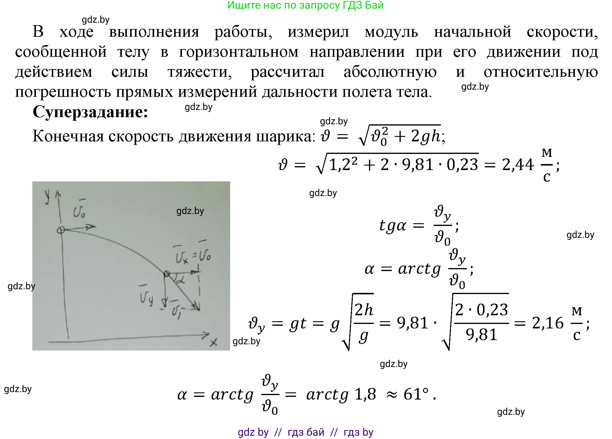
Суперзадание

Используя результаты работы, определите конечную скорость движения шарика (перед соприкосновением его с листом бумаги). Какой угол с поверхностью листа образует эта скорость?

Дано

Начальная горизонтальная скорость шарика: $v_0$ (определяется как $\langle v_0 \rangle = \langle l \rangle \sqrt{g/(2\langle h \rangle)}$ из эксперимента)

Высота падения: $h$ (измеряется как $\langle h \rangle$ в эксперименте)

Ускорение свободного падения: $g$ (известная константа, например, $9,81 \text{ м/с}^2$)

Дальность полета: $l$ (измеряется как $\langle l \rangle$ в эксперименте)

Перевод в СИ

Все величины уже в системе СИ (метры, секунды, м/с²), если используются стандартные единицы измерения.

Найти:

Конечная скорость $v$

Угол $\alpha$ с горизонтальной поверхностью

Решение

Движение тела, брошенного горизонтально, можно рассматривать как сумму двух независимых движений: равномерного по горизонтали и равноускоренного по вертикали.

1. Горизонтальная составляющая скорости $v_x$ остается постоянной на протяжении всего полета (при отсутствии сопротивления воздуха) и равна начальной горизонтальной скорости:

$v_x = v_0$

2. Вертикальная составляющая скорости $v_y$ изменяется под действием силы тяжести. Поскольку начальная вертикальная скорость равна нулю, вертикальная скорость в момент падения (то есть в конце времени полета $t$) равна:

$v_y = gt$

3. Время падения $t$ с высоты $h$ определяется из уравнения для равноускоренного движения по вертикали:

$h = \frac{gt^2}{2}$

Отсюда время падения:

$t = \sqrt{\frac{2h}{g}}$

4. Подставим выражение для $t$ в формулу для $v_y$:

$v_y = g \sqrt{\frac{2h}{g}} = \sqrt{g^2 \frac{2h}{g}} = \sqrt{2gh}$

5. Модуль конечной скорости $v$ шарика перед соприкосновением с поверхностью является векторной суммой горизонтальной и вертикальной составляющих:

$v = \sqrt{v_x^2 + v_y^2}$

Подставим известные выражения для $v_x$ и $v_y$:

$v = \sqrt{v_0^2 + (\sqrt{2gh})^2} = \sqrt{v_0^2 + 2gh}$

Также, используя формулу для $v_0$ из работы ($v_0 = l \sqrt{\frac{g}{2h}}$), можно выразить конечную скорость через дальность полета $l$ и высоту $h$:

$v = \sqrt{\left(l \sqrt{\frac{g}{2h}}\right)^2 + 2gh} = \sqrt{l^2 \frac{g}{2h} + 2gh}$

6. Угол $\alpha$ с поверхностью листа (горизонталью) определяется из тангенса угла между вектором конечной скорости и горизонтальной осью:

$\tan \alpha = \frac{v_y}{v_x}$

Подставим выражения для $v_x$ и $v_y$:

$\tan \alpha = \frac{\sqrt{2gh}}{v_0}$

Соответственно, угол $\alpha$ равен:

$\alpha = \arctan\left(\frac{\sqrt{2gh}}{v_0}\right)$

Если подставить $v_0 = l \sqrt{\frac{g}{2h}}$, получим выражение для угла через $l$ и $h$:

$\alpha = \arctan\left(\frac{\sqrt{2gh}}{l \sqrt{\frac{g}{2h}}}\right) = \arctan\left(\frac{\sqrt{2gh} \cdot \sqrt{2h}}{\sqrt{g} \cdot l}\right) = \arctan\left(\frac{2h\sqrt{g}}{\sqrt{g} \cdot l}\right) = \arctan\left(\frac{2h}{l}\right)$

Ответ:

Конечная скорость движения шарика перед соприкосновением с листом бумаги определяется по формуле: $v = \sqrt{v_0^2 + 2gh}$ или $v = \sqrt{l^2 \frac{g}{2h} + 2gh}$.

Угол $\alpha$ с поверхностью листа, который образует эта скорость, определяется по формуле: $\alpha = \arctan\left(\frac{\sqrt{2gh}}{v_0}\right)$ или $\alpha = \arctan\left(\frac{2h}{l}\right)$.

Помогло решение? Оставьте отзыв в комментариях ниже.

Присоединяйтесь к Телеграм-группе @gdz_by_belarus

Присоединиться

Мы подготовили для вас ответ c подробным объяснением домашего задания по физике за 9 класс, для упражнения Лабораторная работа 6 расположенного на странице 36 к тетради для лабораторных работ 2019 года издания для учащихся школ и гимназий.

Теперь на нашем сайте ГДЗ.ТОП вы всегда легко и бесплатно найдёте условие с правильным ответом на вопрос «Как решить ДЗ» и «Как сделать» задание по физике к упражнению Лабораторная работа 6 (с. 36), авторов: Исаченкова (Лариса Артёмовна), Захаревич (Екатерина Васильевна), Сокольский (Анатолий Алексеевич), учебного пособия издательства Аверсэв.