Лабораторная работа 7, страница 41 - гдз по физике 9 класс тетрадь для лабораторных работ Исаченкова, Захаревич

Физика, 9 класс Тетрадь для лабораторных работ, авторы: Исаченкова Лариса Артёмовна, Захаревич Екатерина Васильевна, Сокольский Анатолий Алексеевич, издательство Аверсэв, Минск, 2019, белого цвета

Авторы: Исаченкова Л. А., Захаревич Е. В., Сокольский А. А.

Тип: Тетрадь для лабораторных работ

Издательство: Аверсэв

Год издания: 2019 - 2025

Цвет обложки: белый, голубой с учителем на роликах

ISBN: 978-985-19-6940-7

Рекомендовано Научно-методическим учреждением «Национальный институт образования» Министерства образования Республики Беларусь

Популярные ГДЗ в 9 классе

Проверка условия равновесия рычага - страница 41.

Лабораторная работа 7 (с. 41)
Решение. Лабораторная работа 7 (с. 41)
Физика, 9 класс Тетрадь для лабораторных работ, авторы: Исаченкова Лариса Артёмовна, Захаревич Екатерина Васильевна, Сокольский Анатолий Алексеевич, издательство Аверсэв, Минск, 2019, белого цвета, страница 41, Решение Физика, 9 класс Тетрадь для лабораторных работ, авторы: Исаченкова Лариса Артёмовна, Захаревич Екатерина Васильевна, Сокольский Анатолий Алексеевич, издательство Аверсэв, Минск, 2019, белого цвета, страница 41, Решение (продолжение 2)
Решение 2. Лабораторная работа 7 (с. 41)

Проверьте себя

1. Что такое плечо силы?

Плечо силы — это кратчайшее расстояние от точки опоры (оси вращения) до линии действия силы. Плечо силы всегда перпендикулярно линии действия силы.

2. От каких величин зависит момент силы?

Момент силы ($M$) зависит от двух величин: модуля силы ($F$) и ее плеча ($l$). Математически это выражается формулой: $M = F \cdot l$.

Вычисления

Сравните моменты сил $M_1$ и $M_2$, отношения сил $\frac{F_1}{F_2}$ и плеч $\frac{l_2}{l_1}$, сделайте выводы.

В соответствии с условием равновесия рычага, произведение силы на плечо для одной стороны должно быть равно произведению силы на плечо для другой стороны. Это означает, что моменты сил, вращающих рычаг против хода часовой стрелки ($M_1$) и по ходу часовой стрелки ($M_2$), должны быть равны: $M_1 = M_2$.

Из условия равновесия рычага также следует, что отношение сил обратно пропорционально отношению их плеч: $\frac{F_1}{F_2} = \frac{l_2}{l_1}$. Таким образом, при выполнении эксперимента, в идеальных условиях, ожидается, что значения $\frac{F_1}{F_2}$ и $\frac{l_2}{l_1}$ будут близки друг к другу.

Вывод: в состоянии равновесия рычага моменты сил, стремящихся вращать его в противоположные стороны, равны. Отношение сил, действующих на рычаг, равно обратному отношению их плеч. Это подтверждает «правило моментов» и «золотое правило механики» для рычага.

Ответьте письменно на контрольные вопросы.

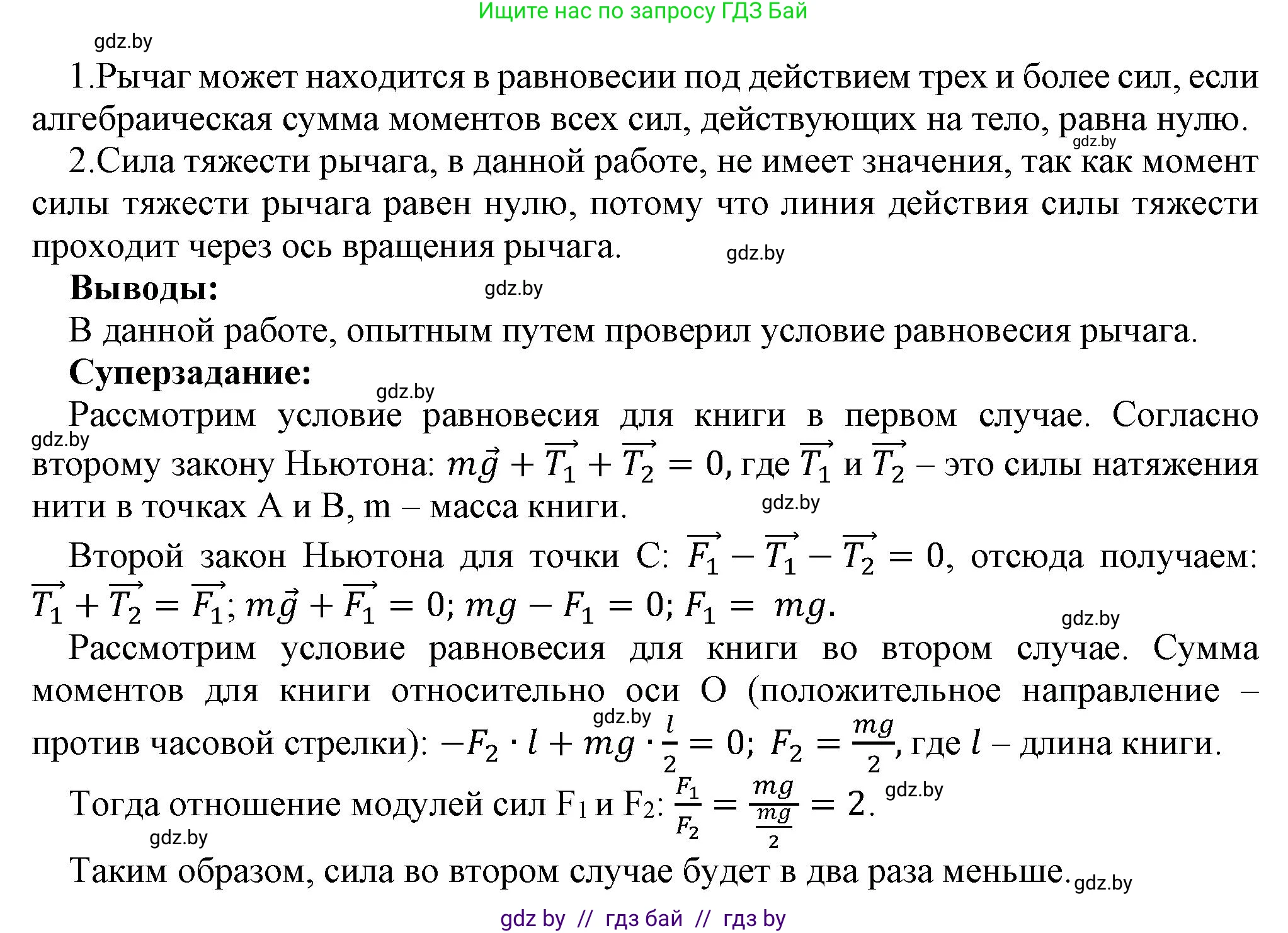
1. Может ли рычаг находиться в равновесии под действием трех и более сил?

Да, рычаг может находиться в равновесии под действием трех и более сил. Условие равновесия рычага в этом случае обобщается: сумма моментов сил, вращающих рычаг в одном направлении (например, по часовой стрелке), должна быть равна сумме моментов сил, вращающих его в противоположном направлении (против часовой стрелки).

Математически это можно записать как:

$\sum M_{по\ часовой\ стрелке} = \sum M_{против\ часовой\ стрелки}$

или

$\sum M_i = 0$, где $M_i$ – это моменты отдельных сил, с учетом их знака (например, моменты по часовой стрелке с одним знаком, против – с другим).

2. Имеет ли значение в данной работе сила тяжести рычага? Почему?

Да, сила тяжести рычага имеет значение. Рычаг является телом, обладающим массой, и, следовательно, на него действует сила тяжести, приложенная к его центру масс. Если рычаг не идеально однороден и его центр масс не совпадает с точкой опоры (осью вращения), то сила тяжести рычага будет создавать собственный момент относительно оси вращения. Для достижения равновесия этот момент должен быть компенсирован другими силами или их моментами, либо рычаг изначально должен быть установлен так, чтобы его центр масс находился точно над точкой опоры (что было предусмотрено первым пунктом "Хода работы" – "установите рычаг горизонтально" с помощью регулировочных винтов).

Если рычаг уравновешен в горизонтальном положении без грузов, это означает, что момент силы тяжести рычага относительно оси вращения равен нулю, то есть его центр масс находится прямо над осью. В этом случае, при добавлении грузов, сила тяжести рычага не будет влиять на условие равновесия. Однако, если рычаг не был предварительно уравновешен, его собственный вес необходимо учитывать как дополнительную силу, создающую момент.

Выводы

В ходе лабораторной работы было экспериментально подтверждено условие равновесия рычага: рычаг находится в равновесии, когда сумма моментов сил, вращающих его в одном направлении, равна сумме моментов сил, вращающих его в противоположном направлении. Это также означает, что отношение сил, действующих на рычаг, обратно пропорционально отношению их плеч. Момент силы определяется как произведение модуля силы на ее плечо. Для достижения равновесия рычага необходимо, чтобы его центр масс совпадал с точкой опоры или чтобы момент от силы тяжести рычага был компенсирован.

Суперзадание.

Дано:
На изображении показаны два способа подъема книги.
Способ 1: Подъем книги напрямую за центр с помощью динамометра.
Способ 2: Подъем книги, используя ее как рычаг, поднимая один край динамометром, когда другой край остается на столе.

Найти:
Сравнить силы $\vec{F}_1$ и $\vec{F}_2$ и объяснить различие.

Решение:

В первом случае (способ 1), сила $\vec{F}_1$ приложена непосредственно к книге и поднимает её вертикально. В идеальных условиях, если книга поднимается равномерно, сила $\vec{F}_1$ будет равна силе тяжести книги $\vec{P}$: $F_1 = P$. Здесь вся масса книги поднимается динамометром.

Во втором случае (способ 2), книга используется как рычаг. Точка опоры находится на краю книги, который остается на столе. Динамометр приложен к другому краю книги. Сила $\vec{F}_2$ поднимает только один край книги, при этом книга поворачивается вокруг края, лежащего на столе. Поскольку книга является твердым телом, ее центр тяжести находится в некоторой точке между точкой опоры и точкой приложения силы $\vec{F}_2$. Сила тяжести книги $\vec{P}$ создает момент относительно точки опоры. Чтобы поднять книгу, момент силы $\vec{F}_2$ должен быть равен или немного больше момента силы тяжести книги.

Так как центр тяжести книги находится ближе к точке опоры, чем точка приложения силы $\vec{F}_2$, плечо силы тяжести будет меньше, чем плечо силы $\vec{F}_2$. По правилу моментов ($M = F \cdot l$), чтобы момент от силы тяжести книги был скомпенсирован моментом от силы $\vec{F}_2$, при большем плече силы $\vec{F}_2$ требуется меньшая сила. Таким образом, $F_2$ будет меньше, чем $F_1$.

Это является иллюстрацией «золотого правила механики»: выигрывая в силе (используя рычаг), мы проигрываем в расстоянии (конец книги, к которому приложена $\vec{F}_2$, должен быть поднят на большее расстояние, чем центр тяжести книги для достижения того же углового смещения), или в данном случае, совершаем работу за счет поворота вокруг опоры. В случае поднятия книги целиком, мы прикладываем силу равную весу книги. В случае отрыва одного края, мы создаем крутящий момент, чтобы преодолеть крутящий момент, создаваемый весом книги относительно точки опоры. Поскольку точка опоры находится на краю книги, а центр масс книги находится ближе к этой опоре, то плечо силы тяжести книги будет меньше, чем плечо силы $\vec{F}_2$, приложенной к другому краю. Следовательно, $F_2 < P$, т.е. $F_2 < F_1$.

Ответ:

Сила $\vec{F}_1$ будет больше, чем сила $\vec{F}_2$. Сила $\vec{F}_1$ равна полному весу книги, так как книга поднимается целиком. Сила $\vec{F}_2$ используется для отрыва одного края книги, используя ее как рычаг. В этом случае, точка опоры находится на краю книги, лежащем на столе. Поскольку плечо силы $\vec{F}_2$ больше, чем плечо силы тяжести книги относительно этой точки опоры, для создания необходимого момента требуется меньшая сила $\vec{F}_2$. Таким образом, $\vec{F}_2$ будет меньше, чем $\vec{F}_1$. Это демонстрирует принцип рычага, позволяющий получить выигрыш в силе.

Помогло решение? Оставьте отзыв в комментариях ниже.

Присоединяйтесь к Телеграм-группе @gdz_by_belarus

Присоединиться

Мы подготовили для вас ответ c подробным объяснением домашего задания по физике за 9 класс, для упражнения Лабораторная работа 7 расположенного на странице 41 к тетради для лабораторных работ 2019 года издания для учащихся школ и гимназий.

Теперь на нашем сайте ГДЗ.ТОП вы всегда легко и бесплатно найдёте условие с правильным ответом на вопрос «Как решить ДЗ» и «Как сделать» задание по физике к упражнению Лабораторная работа 7 (с. 41), авторов: Исаченкова (Лариса Артёмовна), Захаревич (Екатерина Васильевна), Сокольский (Анатолий Алексеевич), учебного пособия издательства Аверсэв.