Номер 11, страница 191 - гдз по алгебре 10 класс сборник задач Арефьева, Пирютко
Авторы: Арефьева И. Г., Пирютко О. Н.
Тип: Сборник задач
Издательство: Народная асвета
Год издания: 2020 - 2025
Уровень обучения: базовый и повышенный
Цвет обложки: белый, голубой с графиком
Допущено Министерством образования Республики Беларусь
Популярные ГДЗ в 10 классе
Повторение. Тематические тесты. Тест 4. Рациональные неравенства. Системы и совокупности неравенств - номер 11, страница 191.
№11 (с. 191)
Условие. №11 (с. 191)
скриншот условия
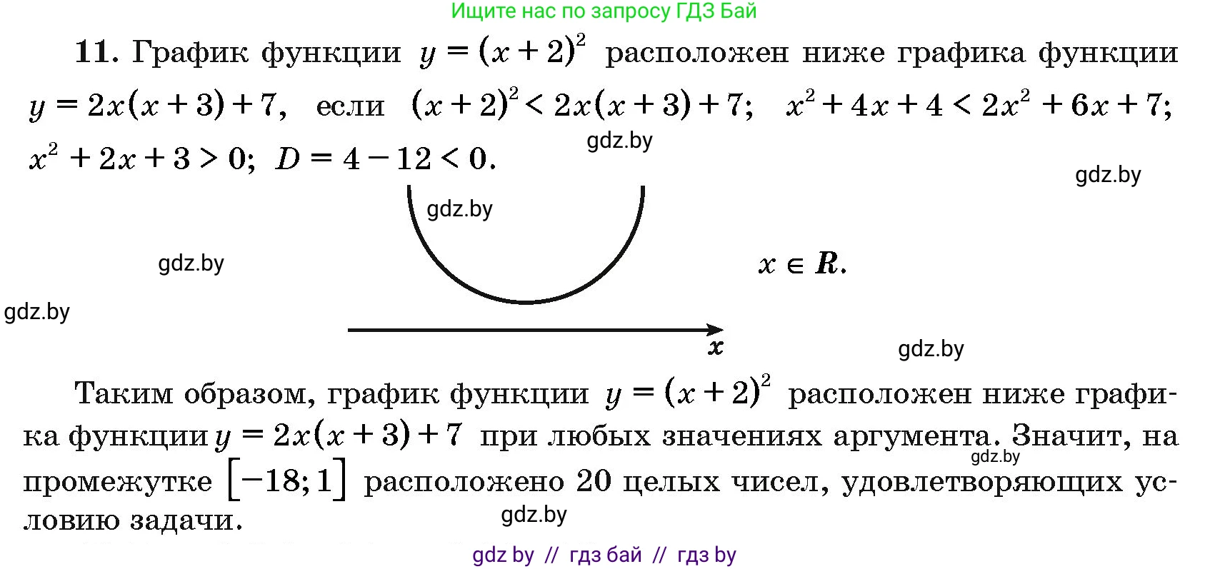
11. Найдите число целых значений аргумента из промежутка $[-18;1]$, при которых график функции $y = (x+2)^2$ расположен ниже графика функции $y = 2x(x+3)+7$.
Решение. №11 (с. 191)
Решение 2. №11 (с. 191)
Для того чтобы найти значения аргумента, при которых график функции $y = (x + 2)^2$ расположен ниже графика функции $y = 2x(x + 3) + 7$, необходимо решить следующее неравенство:
$(x + 2)^2 < 2x(x + 3) + 7$
Раскроем скобки в обеих частях неравенства. В левой части применим формулу сокращенного умножения (квадрат суммы), а в правой — распределительный закон:
$x^2 + 4x + 4 < 2x^2 + 6x + 7$
Перенесем все слагаемые в правую часть, чтобы получить квадратное неравенство в стандартном виде:
$0 < (2x^2 - x^2) + (6x - 4x) + (7 - 4)$
$0 < x^2 + 2x + 3$
Теперь решим неравенство $x^2 + 2x + 3 > 0$. Для этого проанализируем квадратичную функцию $f(x) = x^2 + 2x + 3$. Графиком этой функции является парабола. Так как коэффициент при $x^2$ равен $1$ (положительное число), ветви параболы направлены вверх.
Найдем точки пересечения параболы с осью абсцисс, для чего решим уравнение $x^2 + 2x + 3 = 0$. Вычислим дискриминант $D$:
$D = b^2 - 4ac = 2^2 - 4 \cdot 1 \cdot 3 = 4 - 12 = -8$
Поскольку дискриминант $D < 0$, уравнение не имеет действительных корней. Это означает, что парабола не пересекает ось $Ox$. Учитывая, что ее ветви направлены вверх, вся парабола находится выше оси $Ox$. Следовательно, выражение $x^2 + 2x + 3$ положительно при любых действительных значениях $x$.
Таким образом, исходное неравенство справедливо для всех $x \in (-\infty; +\infty)$.
Согласно условию, нам нужно найти количество целых значений аргумента из промежутка $[-18; 1]$. Так как неравенство выполняется для всех $x$, нам необходимо посчитать количество целых чисел в этом промежутке.
Целые числа, входящие в промежуток $[-18; 1]$, это: $-18, -17, -16, \dots, -1, 0, 1$.
Количество целых чисел на отрезке от $a$ до $b$ можно найти по формуле $N = b - a + 1$:
$N = 1 - (-18) + 1 = 1 + 18 + 1 = 20$
11. Ответ: 20
Другие задания:
Помогло решение? Оставьте отзыв в комментариях ниже.
Присоединяйтесь к Телеграм-группе @gdz_by_belarus
ПрисоединитьсяМы подготовили для вас ответ c подробным объяснением домашего задания по алгебре за 10 класс, для упражнения номер 11 расположенного на странице 191 к сборнику задач 2020 года издания для учащихся школ и гимназий.
Теперь на нашем сайте ГДЗ.ТОП вы всегда легко и бесплатно найдёте условие с правильным ответом на вопрос «Как решить ДЗ» и «Как сделать» задание по алгебре к упражнению №11 (с. 191), авторов: Арефьева (Ирина Глебовна), Пирютко (Ольга Николаевна), базовый и повышенный уровень обучения учебного пособия издательства Народная асвета.