Номер 15, страница 191 - гдз по алгебре 10 класс сборник задач Арефьева, Пирютко
Авторы: Арефьева И. Г., Пирютко О. Н.
Тип: Сборник задач
Издательство: Народная асвета
Год издания: 2020 - 2025
Уровень обучения: базовый и повышенный
Цвет обложки: белый, голубой с графиком
Допущено Министерством образования Республики Беларусь
Популярные ГДЗ в 10 классе
Повторение. Тематические тесты. Тест 4. Рациональные неравенства. Системы и совокупности неравенств - номер 15, страница 191.
№15 (с. 191)
Условие. №15 (с. 191)
скриншот условия
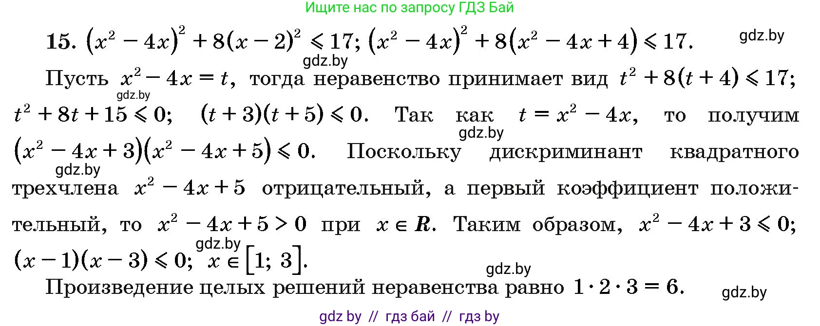
15. Найдите произведение целых решений неравенства
$(x^2 - 4x)^2 + 8(x-2)^2 \le 17.$
Решение. №15 (с. 191)
Решение 2. №15 (с. 191)
Для решения неравенства $(x^2-4x)^2+8(x-2)^2 \le 17$ преобразуем его.
Заметим, что выражение $(x-2)^2$ можно раскрыть как $x^2-4x+4$. Таким образом, оба члена неравенства содержат общий элемент $x^2-4x$. Введем замену переменной: пусть $t = x^2-4x$. Тогда $(x-2)^2 = (x^2-4x)+4 = t+4$.
Подставим новую переменную $t$ в исходное неравенство:
$t^2 + 8(t+4) \le 17$
$t^2 + 8t + 32 \le 17$
$t^2 + 8t + 15 \le 0$
Теперь решим полученное квадратное неравенство. Сначала найдем корни уравнения $t^2 + 8t + 15 = 0$. Используя теорему Виета, получаем корни $t_1 = -5$ и $t_2 = -3$. Графиком функции $y=t^2+8t+15$ является парабола с ветвями, направленными вверх. Неравенство $y \le 0$ выполняется на промежутке между корнями, включая сами корни. Таким образом, решением для $t$ является $-5 \le t \le -3$.
Выполним обратную замену, вернувшись к переменной $x$:
$-5 \le x^2-4x \le -3$
Это двойное неравенство эквивалентно системе из двух неравенств:
$\{ \begin{array}{l} x^2 - 4x \ge -5 \\ x^2 - 4x \le -3 \end{array} $
Решим первое неравенство системы: $x^2 - 4x \ge -5$.
$x^2 - 4x + 5 \ge 0$.
Найдем дискриминант $D$ для квадратного трехчлена $x^2-4x+5$: $D = (-4)^2 - 4 \cdot 1 \cdot 5 = 16 - 20 = -4$. Так как $D < 0$ и коэффициент при $x^2$ положителен ($1>0$), парабола полностью находится выше оси абсцисс. Это означает, что неравенство $x^2 - 4x + 5 \ge 0$ справедливо для всех действительных чисел $x$, то есть $x \in (-\infty; +\infty)$.
Решим второе неравенство системы: $x^2 - 4x \le -3$.
$x^2 - 4x + 3 \le 0$.
Найдем корни уравнения $x^2 - 4x + 3 = 0$. По теореме Виета, корни равны $x_1 = 1$ и $x_2 = 3$. Так как ветви параболы $y=x^2-4x+3$ направлены вверх, решение неравенства $y \le 0$ находится на отрезке между корнями: $x \in [1; 3]$.
Общим решением системы является пересечение решений обоих неравенств: $x \in (-\infty; +\infty) \cap [1; 3]$, что дает $x \in [1; 3]$.
Найдите произведение целых решений неравенства:
Целыми числами, удовлетворяющими условию $x \in [1; 3]$, являются $1, 2, 3$.
Найдем их произведение: $1 \cdot 2 \cdot 3 = 6$.
Ответ: 6.
Другие задания:
Помогло решение? Оставьте отзыв в комментариях ниже.
Присоединяйтесь к Телеграм-группе @gdz_by_belarus
ПрисоединитьсяМы подготовили для вас ответ c подробным объяснением домашего задания по алгебре за 10 класс, для упражнения номер 15 расположенного на странице 191 к сборнику задач 2020 года издания для учащихся школ и гимназий.
Теперь на нашем сайте ГДЗ.ТОП вы всегда легко и бесплатно найдёте условие с правильным ответом на вопрос «Как решить ДЗ» и «Как сделать» задание по алгебре к упражнению №15 (с. 191), авторов: Арефьева (Ирина Глебовна), Пирютко (Ольга Николаевна), базовый и повышенный уровень обучения учебного пособия издательства Народная асвета.