Номер 12, страница 197 - гдз по алгебре 10 класс сборник задач Арефьева, Пирютко
Авторы: Арефьева И. Г., Пирютко О. Н.
Тип: Сборник задач
Издательство: Народная асвета
Год издания: 2020 - 2025
Уровень обучения: базовый и повышенный
Цвет обложки: белый, голубой с графиком
Допущено Министерством образования Республики Беларусь
Популярные ГДЗ в 10 классе
Повторение. Тематические тесты. Тест 7. Текстовые задачи - номер 12, страница 197.
№12 (с. 197)
Условие. №12 (с. 197)
скриншот условия
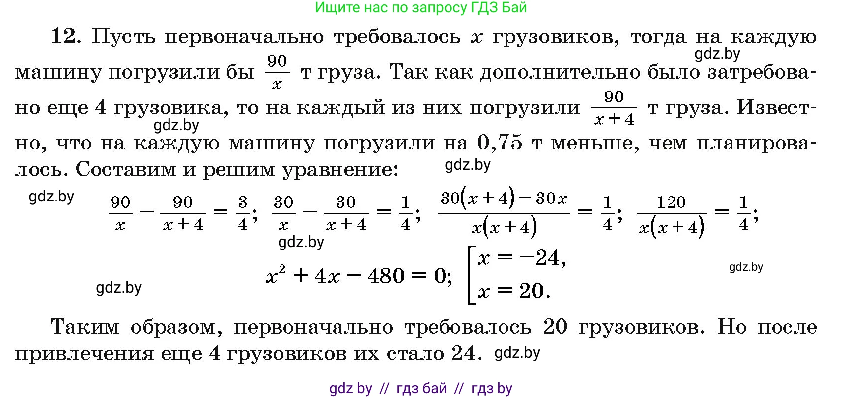
12. Для перевозки 90 т груза требуется некоторое количество одинаковых грузовиков. В связи с тем, что на каждую машину погрузили на 0,75 т груза меньше, дополнительно потребовалось еще 4 грузовика. Найдите, на сколько процентов увеличилось число грузовиков по сравнению с первоначальной заявкой.
Решение. №12 (с. 197)
Решение 2. №12 (с. 197)
Пусть $n$ – это первоначальное количество грузовиков, а $w$ – это первоначальная масса груза (в тоннах), которую погрузили на каждый грузовик.
По условию задачи, для перевозки 90 тонн груза требовалось $n$ грузовиков. Таким образом, мы можем составить первое уравнение: $$n \cdot w = 90$$
Далее, в связи с тем, что на каждую машину стали грузить на 0,75 тонны меньше, новая масса груза на один грузовик составила $(w - 0,75)$ тонны. Для перевозки всего груза потребовалось на 4 грузовика больше, то есть $(n + 4)$ грузовика. Общая масса груза осталась прежней, что позволяет составить второе уравнение: $$(n + 4)(w - 0,75) = 90$$
Теперь у нас есть система из двух уравнений: $$ \begin{cases} n \cdot w = 90 \\ (n + 4)(w - 0,75) = 90 \end{cases} $$
Из первого уравнения выразим $w$: $w = \frac{90}{n}$.
Подставим это выражение во второе уравнение: $$(n + 4)\left(\frac{90}{n} - 0,75\right) = 90$$
Раскроем скобки: $$n \cdot \frac{90}{n} - n \cdot 0,75 + 4 \cdot \frac{90}{n} - 4 \cdot 0,75 = 90$$ $$90 - 0,75n + \frac{360}{n} - 3 = 90$$
Упростим полученное уравнение: $$-0,75n + \frac{360}{n} - 3 = 0$$
Умножим обе части уравнения на $n$ (поскольку $n$, как количество грузовиков, не может быть равно нулю), чтобы избавиться от знаменателя: $$-0,75n^2 - 3n + 360 = 0$$
Для удобства решения умножим все члены уравнения на -4: $$3n^2 + 12n - 1440 = 0$$
Теперь разделим все члены уравнения на 3: $$n^2 + 4n - 480 = 0$$
Решим это квадратное уравнение с помощью дискриминанта $D = b^2 - 4ac$: $$D = 4^2 - 4 \cdot 1 \cdot (-480) = 16 + 1920 = 1936$$ Так как $\sqrt{1936} = 44$, найдем корни уравнения: $$n_1 = \frac{-4 + 44}{2} = \frac{40}{2} = 20$$ $$n_2 = \frac{-4 - 44}{2} = \frac{-48}{2} = -24$$
Количество грузовиков не может быть отрицательным, следовательно, первоначально планировалось использовать 20 грузовиков.
Найдем, на сколько процентов увеличилось число грузовиков по сравнению с первоначальной заявкой: Первоначальное количество грузовиков – 20. Число грузовиков увеличилось на 4. Процентное увеличение рассчитывается как отношение увеличения к первоначальному значению, умноженное на 100%: $$\frac{4}{20} \cdot 100\% = \frac{1}{5} \cdot 100\% = 20\%$$ Ответ: 20.
Другие задания:
Помогло решение? Оставьте отзыв в комментариях ниже.
Присоединяйтесь к Телеграм-группе @gdz_by_belarus
ПрисоединитьсяМы подготовили для вас ответ c подробным объяснением домашего задания по алгебре за 10 класс, для упражнения номер 12 расположенного на странице 197 к сборнику задач 2020 года издания для учащихся школ и гимназий.
Теперь на нашем сайте ГДЗ.ТОП вы всегда легко и бесплатно найдёте условие с правильным ответом на вопрос «Как решить ДЗ» и «Как сделать» задание по алгебре к упражнению №12 (с. 197), авторов: Арефьева (Ирина Глебовна), Пирютко (Ольга Николаевна), базовый и повышенный уровень обучения учебного пособия издательства Народная асвета.