Номер 9, страница 166 - гдз по алгебре 11 класс сборник задач Арефьева, Пирютко
Авторы: Арефьева И. Г., Пирютко О. Н.
Тип: Сборник задач
Издательство: Народная асвета
Год издания: 2020 - 2025
Уровень обучения: базовый и повышенный
Цвет обложки: белый с графиком
Допущено Министерством образования Республики Беларусь
Популярные ГДЗ в 11 классе
Глава 5. Элементы теории вероятностей и математической статистики. Параграф 19. Понятие о геометрической вероятности - номер 9, страница 166.
№9 (с. 166)
Условие. №9 (с. 166)
скриншот условия
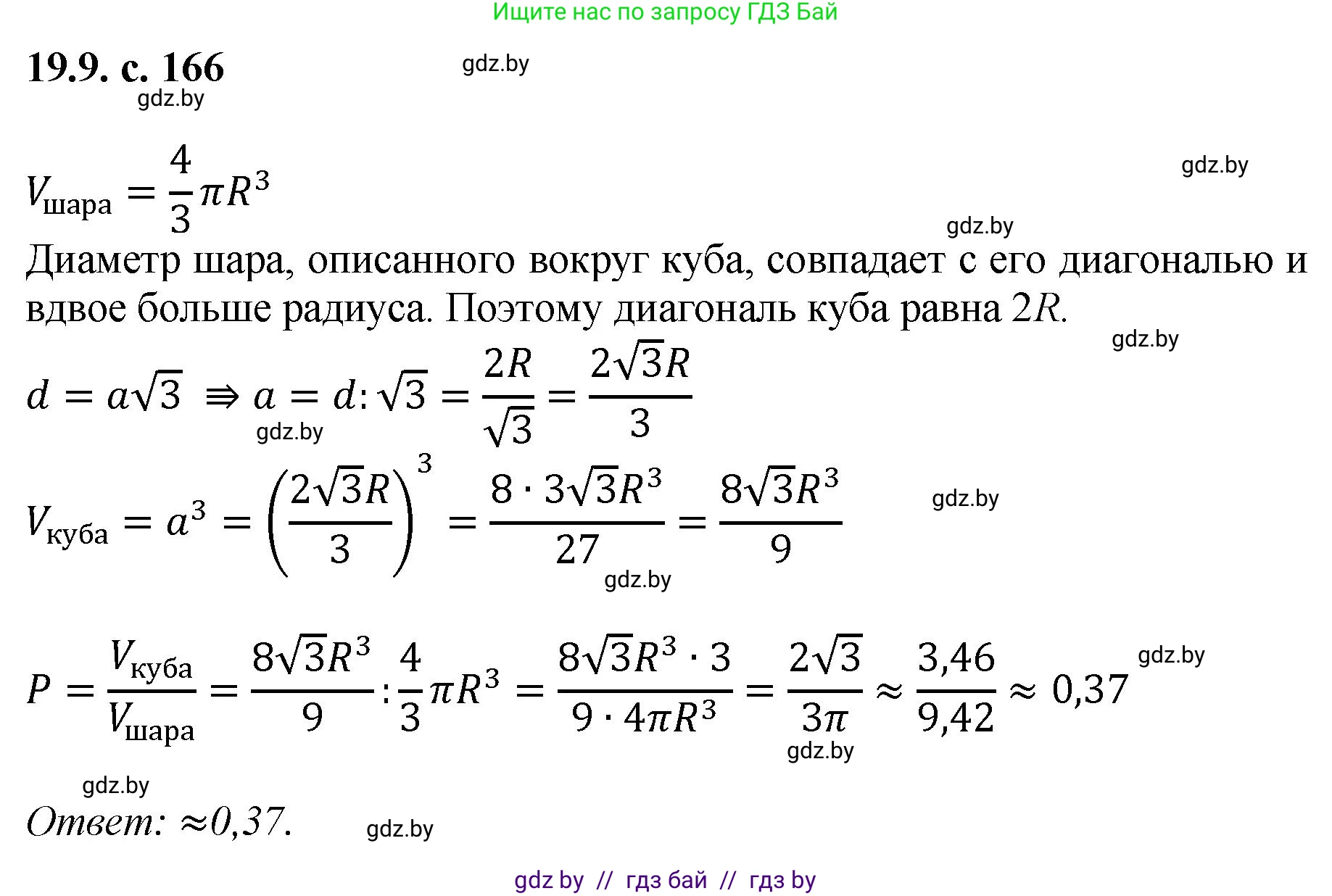
19.9. В шар вписан куб. Точку наудачу бросают в шар. Какова вероятность того, что она попадет в куб?
Решение. №9 (с. 166)
Решение 2. №9 (с. 166)
Данная задача относится к геометрической вероятности. Вероятность того, что случайно выбранная точка из шара окажется внутри вписанного в него куба, равна отношению объема куба к объему шара.
$$ P = \frac{V_{куба}}{V_{шара}} $$
Пусть $a$ — длина ребра куба, а $R$ — радиус шара.
1. Формулы объемов:
- Объем куба: $V_{куба} = a^3$
- Объем шара: $V_{шара} = \frac{4}{3}\pi R^3$
2. Связь между параметрами $a$ и $R$:
Если куб вписан в шар, то все его восемь вершин лежат на поверхности шара. Это означает, что главная диагональ куба ($d$) равна диаметру шара ($2R$).
Длина главной диагонали куба находится по формуле:
$$ d = \sqrt{a^2 + a^2 + a^2} = \sqrt{3a^2} = a\sqrt{3} $$
Приравниваем диагональ куба к диаметру шара:
$$ a\sqrt{3} = 2R $$
Выразим ребро куба $a$ через радиус шара $R$:
$$ a = \frac{2R}{\sqrt{3}} $$
3. Вычисление объемов через одну переменную:
Теперь подставим выражение для $a$ в формулу объема куба:
$$ V_{куба} = a^3 = \left(\frac{2R}{\sqrt{3}}\right)^3 = \frac{8R^3}{3\sqrt{3}} $$
Объем шара остается $V_{шара} = \frac{4}{3}\pi R^3$.
4. Вычисление вероятности:
Найдем отношение объемов:
$$ P = \frac{V_{куба}}{V_{шара}} = \frac{\frac{8R^3}{3\sqrt{3}}}{\frac{4}{3}\pi R^3} $$
Сокращаем $R^3$ и $\frac{1}{3}$:
$$ P = \frac{\frac{8}{\sqrt{3}}}{4\pi} = \frac{8}{4\pi\sqrt{3}} = \frac{2}{\pi\sqrt{3}} $$
Ответ: $ \frac{2}{\pi\sqrt{3}} $.
Другие задания:
Помогло решение? Оставьте отзыв в комментариях ниже.
Присоединяйтесь к Телеграм-группе @gdz_by_belarus
ПрисоединитьсяМы подготовили для вас ответ c подробным объяснением домашего задания по алгебре за 11 класс, для упражнения номер 9 расположенного на странице 166 к сборнику задач 2020 года издания для учащихся школ и гимназий.
Теперь на нашем сайте ГДЗ.ТОП вы всегда легко и бесплатно найдёте условие с правильным ответом на вопрос «Как решить ДЗ» и «Как сделать» задание по алгебре к упражнению №9 (с. 166), авторов: Арефьева (Ирина Глебовна), Пирютко (Ольга Николаевна), базовый и повышенный уровень обучения учебного пособия издательства Народная асвета.