Номер 1308, страница 201 - гдз по химии 11 класс сборник задач Хвалюк, Резяпкин

Химия, 11 класс Сборник задач, авторы: Хвалюк Виктор Николаевич, Резяпкин Виктор Ильич, издательство Адукацыя i выхаванне, Минск, 2023, зелёного цвета

Авторы: Хвалюк В. Н., Резяпкин В. И.

Тип: Сборник задач

Издательство: Адукацыя i выхаванне

Год издания: 2023 - 2025

Цвет обложки: зелёный, голубой с колбами

ISBN: 978-985-599-534-1

Допущено Министерством образования Республики Беларусь

Популярные ГДЗ в 11 классе

Глава 7. Металлы. Параграф 44. Общие химические свойства металлов - номер 1308, страница 201.

№1308 (с. 201)
Условие. №1308 (с. 201)
скриншот условия
Химия, 11 класс Сборник задач, авторы: Хвалюк Виктор Николаевич, Резяпкин Виктор Ильич, издательство Адукацыя i выхаванне, Минск, 2023, зелёного цвета, страница 201, номер 1308, Условие

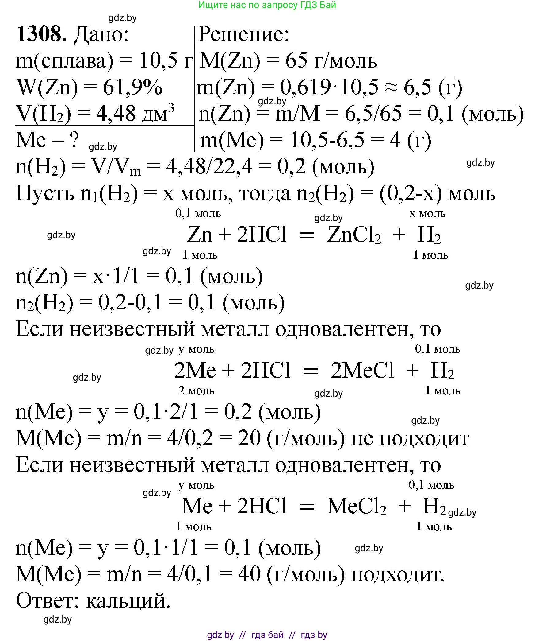
1308. *Сплав цинка с неизвестным металлом общей массой 10,5 г растворили в соляной кислоте. Массовая доля цинка в сплаве равна 61,9 %. В результате реакции выделился водород объёмом (н. у.) $4,48 \text{ дм}^3$. Какой металл входил в состав сплава?

Решение. №1308 (с. 201)
Химия, 11 класс Сборник задач, авторы: Хвалюк Виктор Николаевич, Резяпкин Виктор Ильич, издательство Адукацыя i выхаванне, Минск, 2023, зелёного цвета, страница 201, номер 1308, Решение
Решение 3. №1308 (с. 201)

Дано:

$m_{сплава} = 10,5 \text{ г}$

$\omega(\text{Zn}) = 61,9 \% = 0,619$

$V(\text{H}_2) = 4,48 \text{ дм}^3 \text{ (н. у.)}$

$V_m = 22,4 \text{ дм}^3/\text{моль}$

$M(\text{Zn}) = 65 \text{ г/моль}$

$m_{сплава} = 10,5 \times 10^{-3} \text{ кг}$

$V(\text{H}_2) = 4,48 \times 10^{-3} \text{ м}^3$

$V_m = 22,4 \times 10^{-3} \text{ м}^3/\text{моль}$

$M(\text{Zn}) = 65 \times 10^{-3} \text{ кг/моль}$

Найти:

Неизвестный металл (Me) - ?

Решение:

1. Найдем массу цинка и массу неизвестного металла в сплаве.

Масса цинка ($m(\text{Zn})$) рассчитывается по формуле:

$m(\text{Zn}) = m_{сплава} \cdot \omega(\text{Zn}) = 10,5 \text{ г} \cdot 0,619 \approx 6,5 \text{ г}$

Масса неизвестного металла ($m(\text{Me})$) равна разности масс сплава и цинка:

$m(\text{Me}) = m_{сплава} - m(\text{Zn}) = 10,5 \text{ г} - 6,5 \text{ г} = 4,0 \text{ г}$

2. Найдем количество вещества (моль) цинка, вступившего в реакцию:

$n(\text{Zn}) = \frac{m(\text{Zn})}{M(\text{Zn})} = \frac{6,5 \text{ г}}{65 \text{ г/моль}} = 0,1 \text{ моль}$

3. Запишем уравнение реакции цинка с соляной кислотой и найдем количество вещества водорода, выделившегося в этой реакции.

$\text{Zn} + 2\text{HCl} \rightarrow \text{ZnCl}_2 + \text{H}_2\uparrow$

Согласно уравнению реакции, из 1 моль цинка образуется 1 моль водорода, следовательно:

$n_1(\text{H}_2) = n(\text{Zn}) = 0,1 \text{ моль}$

4. Найдем общее количество вещества выделившегося водорода.

$n_{общ}(\text{H}_2) = \frac{V(\text{H}_2)}{V_m} = \frac{4,48 \text{ дм}^3}{22,4 \text{ дм}^3/\text{моль}} = 0,2 \text{ моль}$

5. Найдем количество вещества водорода, выделившегося при реакции неизвестного металла с кислотой.

$n_2(\text{H}_2) = n_{общ}(\text{H}_2) - n_1(\text{H}_2) = 0,2 \text{ моль} - 0,1 \text{ моль} = 0,1 \text{ моль}$

6. Определим молярную массу неизвестного металла. Пусть валентность неизвестного металла равна $x$. Тогда уравнение реакции в общем виде:

$2\text{Me} + 2x\text{HCl} \rightarrow 2\text{MeCl}_x + x\text{H}_2\uparrow$

Из уравнения реакции следует соотношение количеств вещества металла и водорода:

$\frac{n(\text{Me})}{2} = \frac{n_2(\text{H}_2)}{x}$

Отсюда найдем количество вещества неизвестного металла:

$n(\text{Me}) = \frac{2 \cdot n_2(\text{H}_2)}{x} = \frac{2 \cdot 0,1 \text{ моль}}{x} = \frac{0,2}{x} \text{ моль}$

Молярная масса металла $M(\text{Me})$ равна отношению его массы к количеству вещества:

$M(\text{Me}) = \frac{m(\text{Me})}{n(\text{Me})} = \frac{4,0 \text{ г}}{\frac{0,2}{x} \text{ моль}} = \frac{4,0 \cdot x}{0,2} \text{ г/моль} = 20x \text{ г/моль}$

7. Подберем возможное значение валентности $x$, чтобы найти металл.

  • Если $x=1$ (металлы I группы), то $M(\text{Me}) = 20 \cdot 1 = 20 \text{ г/моль}$. Такого металла не существует.
  • Если $x=2$ (металлы II группы), то $M(\text{Me}) = 20 \cdot 2 = 40 \text{ г/моль}$. Эта молярная масса соответствует кальцию (Ca), $M(\text{Ca}) \approx 40 \text{ г/моль}$. Кальций - активный металл, реагирующий с соляной кислотой с выделением водорода.
  • Если $x=3$, то $M(\text{Me}) = 20 \cdot 3 = 60 \text{ г/моль}$. Ближайший по массе металл - кобальт (Co, 58,9 г/моль), но его характерная валентность в реакциях с кислотами-неокислителями равна II.

Наиболее вероятным вариантом является металл с валентностью II и молярной массой 40 г/моль.

Ответ: В состав сплава входил кальций (Ca).

Помогло решение? Оставьте отзыв в комментариях ниже.

Присоединяйтесь к Телеграм-группе @gdz_by_belarus

Присоединиться

Мы подготовили для вас ответ c подробным объяснением домашего задания по химии за 11 класс, для упражнения номер 1308 расположенного на странице 201 к сборнику задач 2023 года издания для учащихся школ и гимназий.

Теперь на нашем сайте ГДЗ.ТОП вы всегда легко и бесплатно найдёте условие с правильным ответом на вопрос «Как решить ДЗ» и «Как сделать» задание по химии к упражнению №1308 (с. 201), авторов: Хвалюк (Виктор Николаевич), Резяпкин (Виктор Ильич), учебного пособия издательства Адукацыя i выхаванне.