Номер 503, страница 76 - гдз по химии 11 класс сборник задач Хвалюк, Резяпкин

Химия, 11 класс Сборник задач, авторы: Хвалюк Виктор Николаевич, Резяпкин Виктор Ильич, издательство Адукацыя i выхаванне, Минск, 2023, зелёного цвета

Авторы: Хвалюк В. Н., Резяпкин В. И.

Тип: Сборник задач

Издательство: Адукацыя i выхаванне

Год издания: 2023 - 2025

Цвет обложки: зелёный, голубой с колбами

ISBN: 978-985-599-534-1

Допущено Министерством образования Республики Беларусь

Популярные ГДЗ в 11 классе

Глава 4. Химические реакции. Параграф 18. Классификация и общие характеристики химических реакций - номер 503, страница 76.

№503 (с. 76)
Условие. №503 (с. 76)
скриншот условия
Химия, 11 класс Сборник задач, авторы: Хвалюк Виктор Николаевич, Резяпкин Виктор Ильич, издательство Адукацыя i выхаванне, Минск, 2023, зелёного цвета, страница 76, номер 503, Условие Химия, 11 класс Сборник задач, авторы: Хвалюк Виктор Николаевич, Резяпкин Виктор Ильич, издательство Адукацыя i выхаванне, Минск, 2023, зелёного цвета, страница 76, номер 503, Условие (продолжение 2)

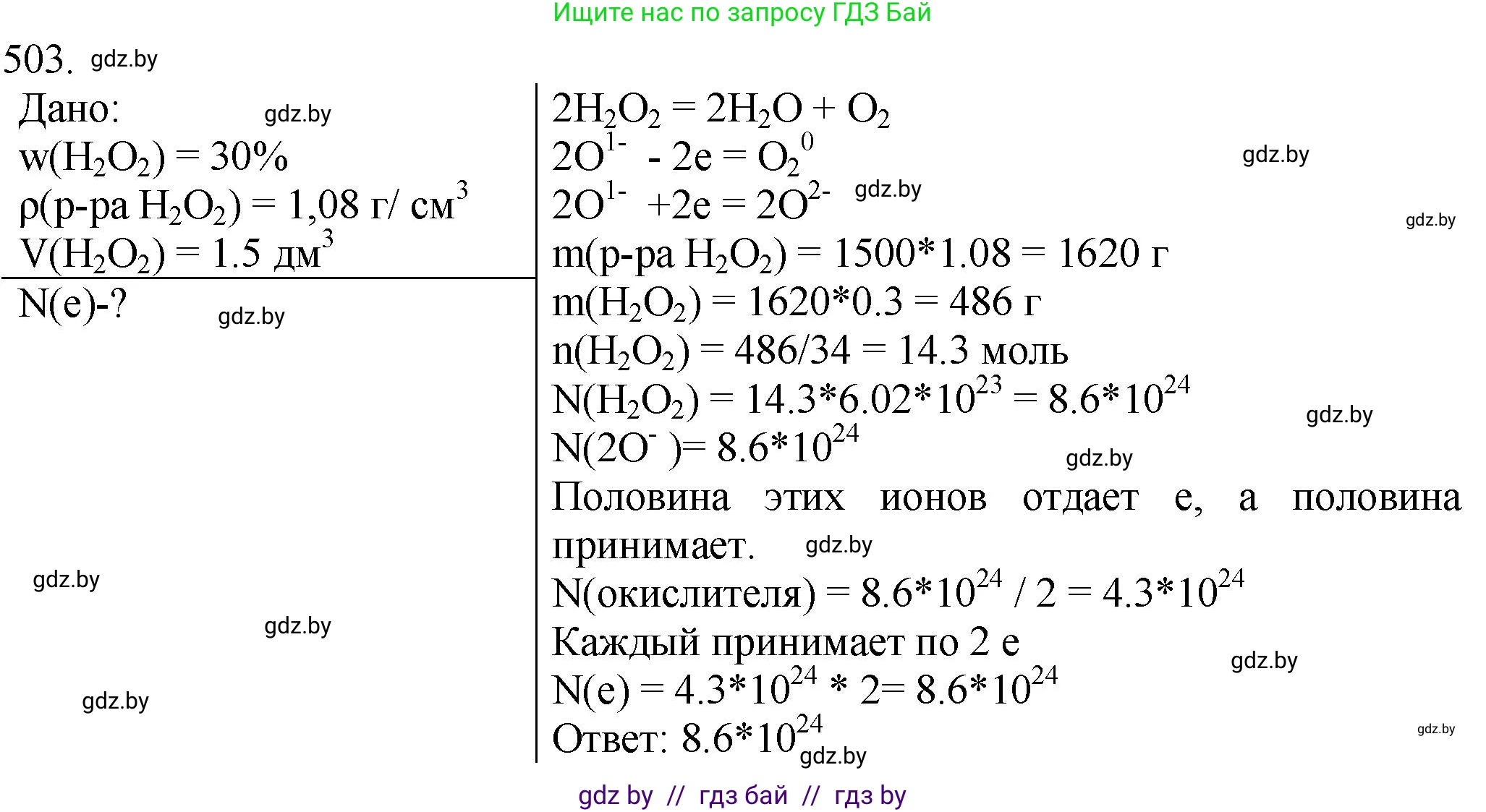
503*. При разложении пероксида водорода одни атомы кислорода отдают электроны и являются восстановителями, а другие — присоединяют и являются окислителями. Каким числом электронов обменялись атомы кислорода, если полностью разложилось $1,50 \text{ дм}^3$ раствора с массовой долей пероксида водорода $30 \%$ и плотностью $1,08 \text{ г/см}^3$?

Решение. №503 (с. 76)
Химия, 11 класс Сборник задач, авторы: Хвалюк Виктор Николаевич, Резяпкин Виктор Ильич, издательство Адукацыя i выхаванне, Минск, 2023, зелёного цвета, страница 76, номер 503, Решение
Решение 3. №503 (с. 76)

Дано:

Объем раствора пероксида водорода: $V_{р-ра}(H_2O_2) = 1,50 \text{ дм}^3$

Массовая доля пероксида водорода: $\omega(H_2O_2) = 30 \% = 0,30$

Плотность раствора: $\rho_{р-ра} = 1,08 \text{ г/см}^3$

Перевод в СИ:

$V_{р-ра}(H_2O_2) = 1,50 \text{ дм}^3 = 1,50 \cdot 10^{-3} \text{ м}^3$

$\rho_{р-ра} = 1,08 \text{ г/см}^3 = 1080 \text{ кг/м}^3$

Найти:

Число обмененных электронов: $N_e - ?$

Решение:

1. Запишем уравнение реакции разложения пероксида водорода. Это реакция диспропорционирования, где кислород одновременно является и окислителем, и восстановителем.

$2H_2\stackrel{-1}{O}_2 \rightarrow 2H_2\stackrel{-2}{O} + \stackrel{0}{O}_2$

2. Определим процессы окисления и восстановления, чтобы найти количество электронов, участвующих в реакции.

Атомы кислорода в пероксиде водорода имеют степень окисления -1.

Процесс восстановления (кислород-окислитель):

$2\stackrel{-1}{O} + 2e^- \rightarrow 2\stackrel{-2}{O}$ (в составе воды)

Процесс окисления (кислород-восстановитель):

$2\stackrel{-1}{O} - 2e^- \rightarrow \stackrel{0}{O}_2$ (в составе молекулярного кислорода)

Из полуреакций видно, что при разложении 2 моль пероксида водорода ($H_2O_2$) происходит перенос 2 моль электронов. Следовательно, при разложении 1 моль $H_2O_2$ переносится 1 моль электронов. Таким образом, количество вещества обмененных электронов ($n_e$) равно количеству вещества разложившегося пероксида водорода ($n(H_2O_2)$).

$n_e = n(H_2O_2)$

3. Рассчитаем количество вещества пероксида водорода, которое разложилось.

Сначала найдем массу раствора. Для удобства расчетов переведем объем раствора в см³:

$V_{р-ра} = 1,50 \text{ дм}^3 = 1500 \text{ см}^3$

Масса раствора:

$m_{р-ра} = \rho_{р-ра} \cdot V_{р-ра} = 1,08 \text{ г/см}^3 \cdot 1500 \text{ см}^3 = 1620 \text{ г}$

Найдем массу чистого пероксида водорода в растворе:

$m(H_2O_2) = m_{р-ра} \cdot \omega(H_2O_2) = 1620 \text{ г} \cdot 0,30 = 486 \text{ г}$

Рассчитаем молярную массу пероксида водорода:

$M(H_2O_2) = 2 \cdot M(H) + 2 \cdot M(O) = 2 \cdot 1 + 2 \cdot 16 = 34 \text{ г/моль}$

Найдем количество вещества пероксида водорода:

$n(H_2O_2) = \frac{m(H_2O_2)}{M(H_2O_2)} = \frac{486 \text{ г}}{34 \text{ г/моль}} \approx 14,294 \text{ моль}$

4. Определим общее число электронов, которыми обменялись атомы кислорода. Для этого умножим количество вещества электронов на постоянную Авогадро ($N_A = 6,022 \cdot 10^{23} \text{ моль}^{-1}$).

$n_e = n(H_2O_2) \approx 14,294 \text{ моль}$

$N_e = n_e \cdot N_A = 14,294 \text{ моль} \cdot 6,022 \cdot 10^{23} \text{ моль}^{-1} \approx 8,6075 \cdot 10^{24}$

Округлим результат до трех значащих цифр, так как исходные данные (1,50; 1,08; 30 %) даны с точностью до трех значащих цифр.

$N_e \approx 8,61 \cdot 10^{24}$

Ответ: Атомы кислорода обменялись $8,61 \cdot 10^{24}$ электронов.

Помогло решение? Оставьте отзыв в комментариях ниже.

Присоединяйтесь к Телеграм-группе @gdz_by_belarus

Присоединиться

Мы подготовили для вас ответ c подробным объяснением домашего задания по химии за 11 класс, для упражнения номер 503 расположенного на странице 76 к сборнику задач 2023 года издания для учащихся школ и гимназий.

Теперь на нашем сайте ГДЗ.ТОП вы всегда легко и бесплатно найдёте условие с правильным ответом на вопрос «Как решить ДЗ» и «Как сделать» задание по химии к упражнению №503 (с. 76), авторов: Хвалюк (Виктор Николаевич), Резяпкин (Виктор Ильич), учебного пособия издательства Адукацыя i выхаванне.