Номер 15, страница 118 - гдз по математике 6 класс сборник задач Пирютко, Терешко

Математика, 6 класс Сборник задач, авторы: Пирютко Ольга Николаевна, Терешко Оксана Александровна, издательство Адукацыя i выхаванне, Минск, 2020, салатового цвета

Авторы: Пирютко О. Н., Терешко О. А.

Тип: Сборник задач

Издательство: Адукацыя i выхаванне

Год издания: 2020 - 2025

Цвет обложки: салатовый, белый, красный с учениками

ISBN: 978-985-599-225-8

Допущено Министерством образования Республики Беларусь

Популярные ГДЗ в 6 классе

Глава 4. Рациональные числа. Параграф 9. Задачи на все действия с рациональными числами - номер 15, страница 118.

№15 (с. 118)
Условие. №15 (с. 118)
скриншот условия
Математика, 6 класс Сборник задач, авторы: Пирютко Ольга Николаевна, Терешко Оксана Александровна, издательство Адукацыя i выхаванне, Минск, 2020, салатового цвета, страница 118, номер 15, Условие

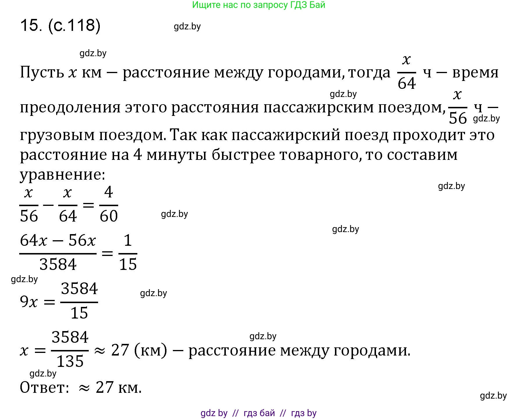
15. Расстояние из одного города в другой пассажирский поезд проходит на 4 минуты быстрее товарного. Вычислите длину железнодорожного пути, если скорости пассажирского и грузового поездов равны $64 \text{ км/ч}$ и $56 \text{ км/ч}$ соответственно. Ответ округлите до единиц.

Решение. №15 (с. 118)
Математика, 6 класс Сборник задач, авторы: Пирютко Ольга Николаевна, Терешко Оксана Александровна, издательство Адукацыя i выхаванне, Минск, 2020, салатового цвета, страница 118, номер 15, Решение
Решение 2. №15 (с. 118)

Для решения задачи введем следующие обозначения:

  • $S$ (км) – искомая длина железнодорожного пути.
  • $v_п = 64$ км/ч – скорость пассажирского поезда.
  • $v_т = 56$ км/ч – скорость грузового (товарного) поезда.

Время, которое каждый поезд затрачивает на прохождение пути $S$, можно выразить через формулу $t = \frac{S}{v}$:

  • Время пассажирского поезда: $t_п = \frac{S}{64}$ ч.
  • Время грузового поезда: $t_т = \frac{S}{56}$ ч.

По условию, пассажирский поезд проходит расстояние на 4 минуты быстрее, чем грузовой. Это значит, что время в пути у грузового поезда больше, и разница во времени составляет:

$t_т - t_п = 4$ минуты.

Поскольку скорости даны в км/ч, необходимо перевести разницу во времени из минут в часы:

$4 \text{ мин} = \frac{4}{60} \text{ ч} = \frac{1}{15}$ ч.

Теперь можно составить уравнение, подставив выражения для времени:

$\frac{S}{56} - \frac{S}{64} = \frac{1}{15}$

Для решения уравнения вынесем общий множитель $S$ за скобки:

$S \cdot \left( \frac{1}{56} - \frac{1}{64} \right) = \frac{1}{15}$

Приведем дроби в скобках к общему знаменателю. Наименьшее общее кратное для чисел 56 и 64 равно 448.

$S \cdot \left( \frac{8}{448} - \frac{7}{448} \right) = \frac{1}{15}$

$S \cdot \frac{1}{448} = \frac{1}{15}$

Отсюда находим $S$:

$S = \frac{448}{15}$ км.

Для того чтобы округлить результат, представим его в виде смешанной дроби, а затем в виде десятичной:

$S = 29 \frac{13}{15}$ км.

$S \approx 29.866...$ км.

В условии задачи требуется округлить ответ до единиц (до целого числа). Так как первая цифра после запятой (8) больше или равна 5, округляем в большую сторону.

$S \approx 30$ км.

Ответ: 30

Помогло решение? Оставьте отзыв в комментариях ниже.

Присоединяйтесь к Телеграм-группе @gdz_by_belarus

Присоединиться

Мы подготовили для вас ответ c подробным объяснением домашего задания по математике за 6 класс, для упражнения номер 15 расположенного на странице 118 к сборнику задач 2020 года издания для учащихся школ и гимназий.

Теперь на нашем сайте ГДЗ.ТОП вы всегда легко и бесплатно найдёте условие с правильным ответом на вопрос «Как решить ДЗ» и «Как сделать» задание по математике к упражнению №15 (с. 118), авторов: Пирютко (Ольга Николаевна), Терешко (Оксана Александровна), учебного пособия издательства Адукацыя i выхаванне.