Номер 655, страница 109 - гдз по химии 11 класс сборник задач Хвалюк, Резяпкин

Химия, 11 класс Сборник задач, авторы: Хвалюк Виктор Николаевич, Резяпкин Виктор Ильич, издательство Адукацыя i выхаванне, Минск, 2023, зелёного цвета

Авторы: Хвалюк В. Н., Резяпкин В. И.

Тип: Сборник задач

Издательство: Адукацыя i выхаванне

Год издания: 2023 - 2025

Цвет обложки: зелёный, голубой с колбами

ISBN: 978-985-599-534-1

Допущено Министерством образования Республики Беларусь

Популярные ГДЗ в 11 классе

Глава 5. Химия растворов. Параграф 24. Приготовление растворов - номер 655, страница 109.

№655 (с. 109)
Условие. №655 (с. 109)
скриншот условия
Химия, 11 класс Сборник задач, авторы: Хвалюк Виктор Николаевич, Резяпкин Виктор Ильич, издательство Адукацыя i выхаванне, Минск, 2023, зелёного цвета, страница 109, номер 655, Условие

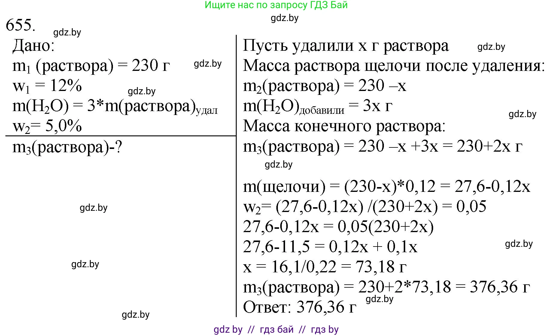
655*. В сосуде содержится раствор массой 230 г с массовой долей щёлочи 12,0 %. Часть раствора удалили из сосуда и добавили воду, масса которой в 3 раза больше массы удалённого раствора. В результате массовая доля щёлочи в растворе стала равна 5,00 %. Рассчитайте массу полученного раствора.

Решение. №655 (с. 109)
Химия, 11 класс Сборник задач, авторы: Хвалюк Виктор Николаевич, Резяпкин Виктор Ильич, издательство Адукацыя i выхаванне, Минск, 2023, зелёного цвета, страница 109, номер 655, Решение
Решение 3. №655 (с. 109)

Дано:

Масса исходного раствора $m_{\text{р-ра,1}} = 230$ г

Массовая доля щёлочи в исходном растворе $\omega_1 = 12,0 \% = 0.12$

Массовая доля щёлочи в конечном растворе $\omega_2 = 5,00 \% = 0.05$

Масса добавленной воды $m_{\text{H}_2\text{O, доб.}} = 3 \cdot m_{\text{р-ра, удал.}}$

$m_{\text{р-ра,1}} = 230 \text{ г} = 0.230 \text{ кг}$

Найти:

$m_{\text{р-ра,2}}$ — ?

Решение:

1. Найдём массу щёлочи в исходном растворе. Масса растворенного вещества равна произведению массы раствора на его массовую долю.

$m_{\text{щёлочи,1}} = m_{\text{р-ра,1}} \cdot \omega_1 = 230 \text{ г} \cdot 0.12 = 27.6 \text{ г}$

2. Обозначим массу удалённой части раствора через $x$.

$m_{\text{р-ра, удал.}} = x$

3. При удалении части раствора из него уходит и соответствующая масса щёлочи. Массовая доля щёлочи в удалённой части равна массовой доле в исходном растворе.

$m_{\text{щёлочи, удал.}} = m_{\text{р-ра, удал.}} \cdot \omega_1 = x \cdot 0.12 = 0.12x$

4. Масса щёлочи, оставшаяся в сосуде, равна разности начальной массы щёлочи и массы удалённой щёлочи. Так как в дальнейшем добавлялась только вода, эта масса щёлочи является и конечной массой щёлочи в растворе ($m_{\text{щёлочи,2}}$).

$m_{\text{щёлочи,2}} = m_{\text{щёлочи,1}} - m_{\text{щёлочи, удал.}} = 27.6 - 0.12x$

5. По условию задачи, масса добавленной воды ($m_{\text{H}_2\text{O, доб.}}$) в 3 раза больше массы удалённого раствора ($x$).

$m_{\text{H}_2\text{O, доб.}} = 3x$

6. Масса конечного раствора ($m_{\text{р-ра,2}}$) складывается из массы исходного раствора за вычетом удалённой части и с добавлением массы воды.

$m_{\text{р-ра,2}} = m_{\text{р-ра,1}} - m_{\text{р-ра, удал.}} + m_{\text{H}_2\text{O, доб.}} = 230 - x + 3x = 230 + 2x$

7. Массовая доля щёлочи в конечном растворе ($\omega_2$) равна отношению массы щёлочи в конечном растворе к массе конечного раствора. Составим уравнение:

$\omega_2 = \frac{m_{\text{щёлочи,2}}}{m_{\text{р-ра,2}}}$

$0.05 = \frac{27.6 - 0.12x}{230 + 2x}$

8. Решим полученное уравнение относительно $x$:

$0.05 \cdot (230 + 2x) = 27.6 - 0.12x$

$11.5 + 0.1x = 27.6 - 0.12x$

$0.1x + 0.12x = 27.6 - 11.5$

$0.22x = 16.1$

$x = \frac{16.1}{0.22} \text{ г} \approx 73.18 \text{ г}$

9. Теперь, зная $x$, мы можем рассчитать массу полученного раствора $m_{\text{р-ра,2}}$:

$m_{\text{р-ра,2}} = 230 + 2x = 230 + 2 \cdot \frac{16.1}{0.22} = 230 + \frac{32.2}{0.22} \approx 230 + 146.36 \approx 376.36 \text{ г}$

Исходные данные в задаче даны с тремя значащими цифрами (230, 12,0, 5,00), поэтому и ответ следует округлить до трёх значащих цифр.

$m_{\text{р-ра,2}} \approx 376 \text{ г}$

Ответ: масса полученного раствора равна 376 г.

Помогло решение? Оставьте отзыв в комментариях ниже.

Присоединяйтесь к Телеграм-группе @gdz_by_belarus

Присоединиться

Мы подготовили для вас ответ c подробным объяснением домашего задания по химии за 11 класс, для упражнения номер 655 расположенного на странице 109 к сборнику задач 2023 года издания для учащихся школ и гимназий.

Теперь на нашем сайте ГДЗ.ТОП вы всегда легко и бесплатно найдёте условие с правильным ответом на вопрос «Как решить ДЗ» и «Как сделать» задание по химии к упражнению №655 (с. 109), авторов: Хвалюк (Виктор Николаевич), Резяпкин (Виктор Ильич), учебного пособия издательства Адукацыя i выхаванне.