Номер 10, страница 93 - гдз по физике 8 класс учебник Исаченкова, Громыко

Физика, 8 класс Учебник, авторы: Исаченкова Лариса Артёмовна, Громыко Елена Владимировна, Дорофейчик Владимир Владимирович, Лещинский Юрий Дмитриевич, издательство Адукацыя i выхаванне, Минск, 2024

Авторы: Исаченкова Л. А., Громыко Е. В., Дорофейчик В. В., Лещинский Ю. Д.

Тип: Учебник

Издательство: Адукацыя i выхаванне

Год издания: 2024 - 2025

ISBN: 978-985-03-4116-7

Популярные ГДЗ в 8 классе

Глава 2. Электромагнитные явления. Параграф 23. Единица сопротивления. Расчет сопротивления. Упражнение 15 - номер 10, страница 93.

№10 (с. 93)
Условие. №10 (с. 93)
скриншот условия
Физика, 8 класс Учебник, авторы: Исаченкова Лариса Артёмовна, Громыко Елена Владимировна, Дорофейчик Владимир Владимирович, Лещинский Юрий Дмитриевич, издательство Адукацыя i выхаванне, Минск, 2024, страница 93, номер 10, Условие

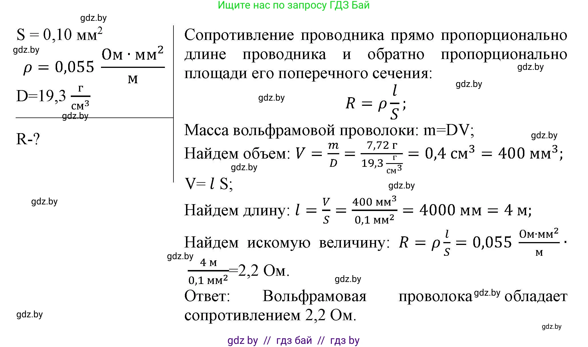
10. Каким сопротивлением обладает вольфрамовая проволока поперечным сечением $S = 0,10 \text{ мм}^2$ и массой $m = 7,72 \text{ г}$?

Решение 1. №10 (с. 93)
Физика, 8 класс Учебник, авторы: Исаченкова Лариса Артёмовна, Громыко Елена Владимировна, Дорофейчик Владимир Владимирович, Лещинский Юрий Дмитриевич, издательство Адукацыя i выхаванне, Минск, 2024, страница 93, номер 10, Решение 1 Физика, 8 класс Учебник, авторы: Исаченкова Лариса Артёмовна, Громыко Елена Владимировна, Дорофейчик Владимир Владимирович, Лещинский Юрий Дмитриевич, издательство Адукацыя i выхаванне, Минск, 2024, страница 93, номер 10, Решение 1 (продолжение 2)
Решение 2. №10 (с. 93)
Физика, 8 класс Учебник, авторы: Исаченкова Лариса Артёмовна, Громыко Елена Владимировна, Дорофейчик Владимир Владимирович, Лещинский Юрий Дмитриевич, издательство Адукацыя i выхаванне, Минск, 2024, страница 93, номер 10, Решение 2
Решение 4. №10 (с. 93)

Дано:

Материал проволоки - вольфрам

Площадь поперечного сечения $S = 0,10 \, мм^2$

Масса проволоки $m = 7,72 \, г$

Справочные величины для вольфрама:

Удельное электрическое сопротивление $\rho = 5,5 \cdot 10^{-8} \, Ом \cdot м$

Плотность $d = 19300 \, кг/м^3$


Перевод в систему СИ:

$S = 0,10 \, мм^2 = 0,10 \cdot (10^{-3} \, м)^2 = 0,10 \cdot 10^{-6} \, м^2 = 1 \cdot 10^{-7} \, м^2$

$m = 7,72 \, г = 7,72 \cdot 10^{-3} \, кг$

Найти:

Сопротивление проволоки $R$

Решение:

Сопротивление проводника определяется по формуле:

$R = \rho \frac{l}{S}$

где $\rho$ - удельное сопротивление материала, $l$ - длина проводника, $S$ - площадь его поперечного сечения.

В этой формуле нам неизвестна длина проволоки $l$. Однако мы можем выразить ее через известные величины: массу $m$, плотность $d$ и площадь поперечного сечения $S$.

Масса проволоки связана с ее объемом $V$ и плотностью $d$ соотношением:

$m = d \cdot V$

Объем проволоки, имеющей форму цилиндра, равен произведению площади ее основания (поперечного сечения) $S$ на ее длину $l$:

$V = S \cdot l$

Подставим выражение для объема в формулу для массы:

$m = d \cdot S \cdot l$

Из этого соотношения выразим длину проволоки $l$:

$l = \frac{m}{d \cdot S}$

Теперь подставим полученное выражение для длины $l$ в исходную формулу для сопротивления:

$R = \rho \frac{l}{S} = \rho \frac{1}{S} \left( \frac{m}{d \cdot S} \right) = \frac{\rho \cdot m}{d \cdot S^2}$

Таким образом, мы получили расчетную формулу, в которую входят только известные из условия и справочников величины. Подставим в нее числовые значения в системе СИ и произведем вычисления:

$R = \frac{5,5 \cdot 10^{-8} \, Ом \cdot м \cdot 7,72 \cdot 10^{-3} \, кг}{19300 \, \frac{кг}{м^3} \cdot (1 \cdot 10^{-7} \, м^2)^2} = \frac{42,46 \cdot 10^{-11} \, Ом \cdot м \cdot кг}{19300 \, \frac{кг}{м^3} \cdot 1 \cdot 10^{-14} \, м^4}$

$R = \frac{42,46 \cdot 10^{-11}}{1,93 \cdot 10^4 \cdot 10^{-14}} \, \frac{Ом \cdot м \cdot кг \cdot м^3}{кг \cdot м^4} = \frac{42,46 \cdot 10^{-11}}{1,93 \cdot 10^{-10}} \, Ом \approx 22,0 \cdot 10^{-1} \, Ом = 2,2 \, Ом$

Ответ: сопротивление вольфрамовой проволоки составляет 2,2 Ом.

Помогло решение? Оставьте отзыв в комментариях ниже.

Присоединяйтесь к Телеграм-группе @gdz_by_belarus

Присоединиться

Мы подготовили для вас ответ c подробным объяснением домашего задания по физике за 8 класс, для упражнения номер 10 расположенного на странице 93 к учебнику 2024 года издания для учащихся школ и гимназий.

Теперь на нашем сайте ГДЗ.ТОП вы всегда легко и бесплатно найдёте условие с правильным ответом на вопрос «Как решить ДЗ» и «Как сделать» задание по физике к упражнению №10 (с. 93), авторов: Исаченкова (Лариса Артёмовна), Громыко (Елена Владимировна), Дорофейчик (Владимир Владимирович), Лещинский (Юрий Дмитриевич), учебного пособия издательства Адукацыя i выхаванне.