Номер 5, страница 159 - гдз по физике 9 класс учебник Исаченкова, Сокольский

Физика, 9 класс Учебник, авторы: Исаченкова Лариса Артёмовна, Сокольский Анатолий Алексеевич, Захаревич Екатерина Васильевна, издательство Народная асвета, Минск, 2019

Авторы: Исаченкова Л. А., Сокольский А. А., Захаревич Е. В.

Тип: Учебник

Издательство: Народная асвета

Год издания: 2019 - 2025

Цвет обложки: синий

ISBN: 978-985-03-3082-6

Допущено Министерством образования Республики Беларусь

Популярные ГДЗ в 9 классе

Глава 4. Законы сохранения. Параграф 32. Закон сохранения импульса. Реактивное движение. Упражнение 25 - номер 5, страница 159.

№5 (с. 159)
Условие. №5 (с. 159)
скриншот условия
Физика, 9 класс Учебник, авторы: Исаченкова Лариса Артёмовна, Сокольский Анатолий Алексеевич, Захаревич Екатерина Васильевна, издательство Народная асвета, Минск, 2019, страница 159, номер 5, Условие

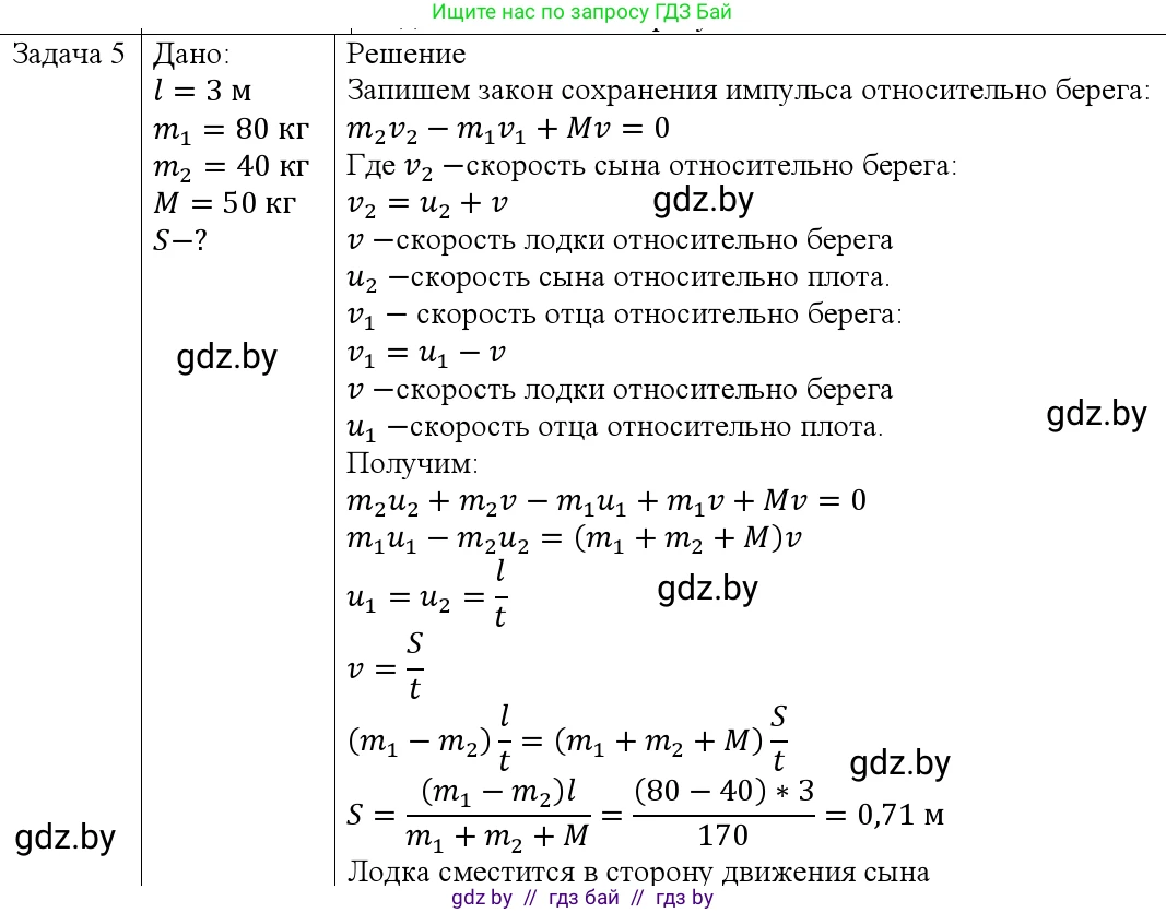
5. Сын с отцом сидят в неподвижной лодке на расстоянии $l = 3,0$ м друг от друга и ловят в озере рыбу. Куда и на сколько сместится лодка, если сын с отцом поменяются местами? Масса отца $m_1 = 80$ кг, масса сына $m_2 = 40$ кг, масса лодки $M = 50$ кг.

Решение 1. №5 (с. 159)
Физика, 9 класс Учебник, авторы: Исаченкова Лариса Артёмовна, Сокольский Анатолий Алексеевич, Захаревич Екатерина Васильевна, издательство Народная асвета, Минск, 2019, страница 159, номер 5, Решение 1
Решение 2. №5 (с. 159)

Дано:

Расстояние между отцом и сыном, $l = 3,0$ м
Масса отца, $m_1 = 80$ кг
Масса сына, $m_2 = 40$ кг
Масса лодки, $M = 50$ кг

Все данные представлены в системе СИ.

Найти:

$\Delta x$ — величину и направление смещения лодки.

Решение:

Систему "отец-сын-лодка" можно считать замкнутой в горизонтальном направлении, так как сопротивлением воды можно пренебречь, и другие внешние горизонтальные силы отсутствуют. Изначально лодка неподвижна, поэтому начальный импульс системы равен нулю. Все перемещения отца и сына внутри лодки происходят за счет внутренних сил. Согласно закону сохранения импульса, положение центра масс замкнутой системы не изменяется, если система изначально покоилась.

Введем одномерную систему координат $Ox$, ось которой направлена вдоль лодки. Пусть в начальный момент времени сын (масса $m_2$) находится в начале координат ($x_{2,i} = 0$), а отец (масса $m_1$) — в точке с координатой $x_{1,i} = l$. Предположим, что центр масс лодки находится посередине между ними, то есть его начальная координата $x_{л,i} = l/2$.

Координата центра масс системы в начальном положении определяется формулой:
$x_{цм,i} = \frac{m_1 x_{1,i} + m_2 x_{2,i} + M x_{л,i}}{m_1 + m_2 + M}$

После того как сын с отцом поменялись местами, лодка сместилась на некоторое расстояние $\Delta x$ относительно воды. Новые координаты тел в той же системе координат:
- Отец переместился на место, где сидел сын (относительно лодки), его новая координата: $x_{1,f} = 0 + \Delta x = \Delta x$.
- Сын переместился на место, где сидел отец (относительно лодки), его новая координата: $x_{2,f} = l + \Delta x$.
- Центр масс лодки сместился вместе с ней: $x_{л,f} = l/2 + \Delta x$.

Координата центра масс системы в конечном положении:
$x_{цм,f} = \frac{m_1 x_{1,f} + m_2 x_{2,f} + M x_{л,f}}{m_1 + m_2 + M}$

Поскольку положение центра масс не изменилось, $x_{цм,i} = x_{цм,f}$. Знаменатели в выражениях одинаковы, поэтому можем приравнять числители:
$m_1 x_{1,i} + m_2 x_{2,i} + M x_{л,i} = m_1 x_{1,f} + m_2 x_{2,f} + M x_{л,f}$
$m_1 l + m_2 \cdot 0 + M \frac{l}{2} = m_1 \Delta x + m_2 (l + \Delta x) + M (\frac{l}{2} + \Delta x)$

Упростим полученное уравнение:
$m_1 l + M \frac{l}{2} = m_1 \Delta x + m_2 l + m_2 \Delta x + M \frac{l}{2} + M \Delta x$
Сократим $M \frac{l}{2}$ в обеих частях:
$m_1 l = m_1 \Delta x + m_2 l + m_2 \Delta x + M \Delta x$
Сгруппируем члены:
$m_1 l - m_2 l = (m_1 + m_2 + M) \Delta x$
$(m_1 - m_2) l = (m_1 + m_2 + M) \Delta x$

Выразим смещение лодки $\Delta x$:
$\Delta x = \frac{(m_1 - m_2) l}{m_1 + m_2 + M}$

Подставим числовые значения из условия задачи:
$\Delta x = \frac{(80 \text{ кг} - 40 \text{ кг}) \cdot 3,0 \text{ м}}{80 \text{ кг} + 40 \text{ кг} + 50 \text{ кг}} = \frac{40 \cdot 3,0}{170} = \frac{120}{170} \approx 0,70588... \text{ м}$

Знак $\Delta x$ положительный. Это означает, что смещение лодки произошло в положительном направлении оси $Ox$, то есть в ту сторону, куда перемещался сын (от своего начального положения к начальному положению отца). Таким образом, лодка сместится в сторону первоначального положения отца (более тяжелого человека).

Округляя результат до двух значащих цифр (как в $l = 3,0$ м), получаем:
$\Delta x \approx 0,71$ м.

Ответ:

лодка сместится на 0,71 м в сторону первоначального положения отца.

Помогло решение? Оставьте отзыв в комментариях ниже.

Присоединяйтесь к Телеграм-группе @gdz_by_belarus

Присоединиться

Мы подготовили для вас ответ c подробным объяснением домашего задания по физике за 9 класс, для упражнения номер 5 расположенного на странице 159 к учебнику 2019 года издания для учащихся школ и гимназий.

Теперь на нашем сайте ГДЗ.ТОП вы всегда легко и бесплатно найдёте условие с правильным ответом на вопрос «Как решить ДЗ» и «Как сделать» задание по физике к упражнению №5 (с. 159), авторов: Исаченкова (Лариса Артёмовна), Сокольский (Анатолий Алексеевич), Захаревич (Екатерина Васильевна), учебного пособия издательства Народная асвета.