Номер 14, страница 9 - гдз по алгебре 11 класс сборник задач Арефьева, Пирютко
Авторы: Арефьева И. Г., Пирютко О. Н.
Тип: Сборник задач
Издательство: Народная асвета
Год издания: 2020 - 2025
Уровень обучения: базовый и повышенный
Цвет обложки: белый с графиком
Допущено Министерством образования Республики Беларусь
Популярные ГДЗ в 11 классе
Глава 1. Обобщение понятия степени. Параграф 1. Степень с рациональным показателем. Степень с действительным показателем - номер 14, страница 9.
№14 (с. 9)
Условие. №14 (с. 9)
скриншот условия
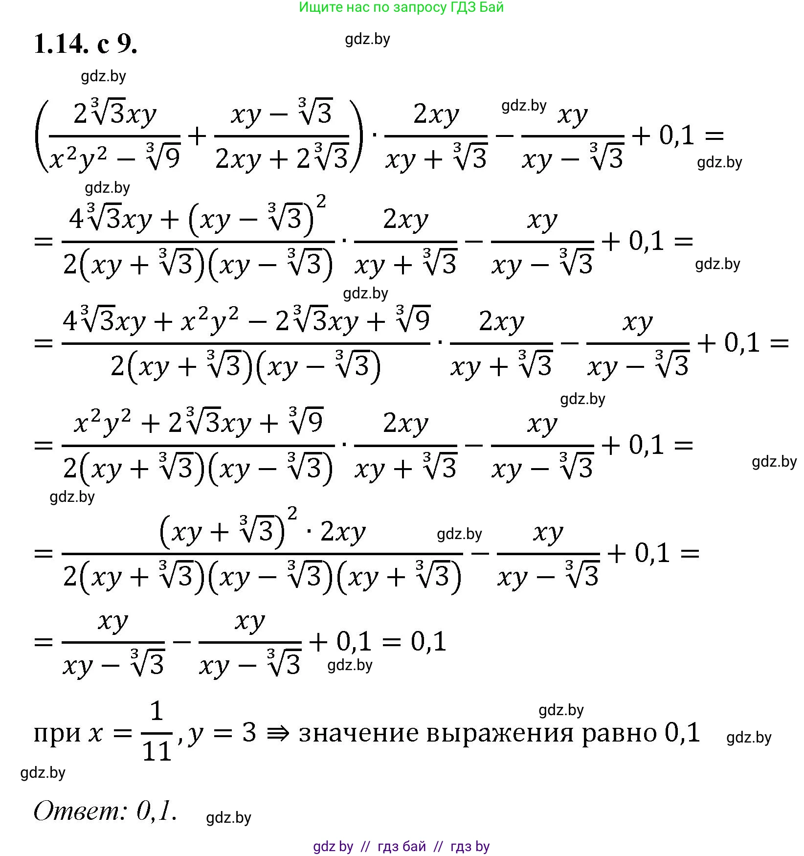
$(\frac{2\sqrt[3]{3}xy}{x^2y^2 - \sqrt[3]{9}} + \frac{xy - \sqrt[3]{3}}{2xy + 2\sqrt[3]{3}}) \cdot (\frac{2xy}{xy + \sqrt[3]{3}} - \frac{xy}{xy - \sqrt[3]{3}}) + 0.1$ и найдите его значение при $x = \frac{1}{11}$, $y = 3$.
Решение. №14 (с. 9)
Решение 2. №14 (с. 9)
Для решения задачи разобьем ее на два этапа: сначала упростим данное выражение, а затем найдем его значение при указанных значениях переменных.
Упростите выражениеИсходное выражение:
$$ \left(\frac{2\sqrt[3]{3}xy}{x^2y^2 - \sqrt[3]{9}} + \frac{xy - \sqrt[3]{3}}{2xy + 2\sqrt[3]{3}}\right) \cdot \frac{2xy}{xy + \sqrt[3]{3}} - \frac{xy}{xy - \sqrt[3]{3}} + 0,1 $$
Для удобства вычислений введем замену: пусть $a = xy$ и $b = \sqrt[3]{3}$. Тогда $b^2 = (\sqrt[3]{3})^2 = \sqrt[3]{9}$.
После подстановки выражение принимает вид:
$$ \left(\frac{2ab}{a^2 - b^2} + \frac{a - b}{2a + 2b}\right) \cdot \frac{2a}{a + b} - \frac{a}{a - b} + 0,1 $$
1. Упростим выражение в скобках. Для этого разложим знаменатели на множители и приведем дроби к общему знаменателю $2(a - b)(a + b)$:
$$ \frac{2ab}{(a - b)(a + b)} + \frac{a - b}{2(a + b)} = \frac{2ab \cdot 2}{2(a - b)(a + b)} + \frac{(a - b)(a - b)}{2(a - b)(a + b)} = \frac{4ab + (a-b)^2}{2(a-b)(a+b)} $$
Раскроем скобки в числителе и приведем подобные слагаемые:
$$ \frac{4ab + a^2 - 2ab + b^2}{2(a-b)(a+b)} = \frac{a^2 + 2ab + b^2}{2(a-b)(a+b)} $$
Свернем числитель по формуле квадрата суммы $(a+b)^2 = a^2+2ab+b^2$ и сократим дробь на $(a + b)$ (при условии, что $a+b \neq 0$):
$$ \frac{(a+b)^2}{2(a-b)(a+b)} = \frac{a+b}{2(a-b)} $$
2. Умножим полученный результат на второй множитель $\frac{2a}{a + b}$:
$$ \frac{a + b}{2(a - b)} \cdot \frac{2a}{a + b} $$
Сократим общие множители $2$ и $(a+b)$:
$$ \frac{\cancel{a+b}}{\cancel{2}(a-b)} \cdot \frac{\cancel{2}a}{\cancel{a+b}} = \frac{a}{a-b} $$
3. Подставим полученное выражение обратно в исходное:
$$ \frac{a}{a - b} - \frac{a}{a - b} + 0,1 $$
Первые два слагаемых взаимно уничтожаются (при условии $a-b \neq 0$):
$$ 0 + 0,1 = 0,1 $$
Таким образом, в результате упрощения получаем константу.
Ответ: $0,1$
Найдите его значение при $x = \frac{1}{11}, y = 3$Как было показано выше, исходное выражение тождественно равно $0,1$ для всех допустимых значений переменных $x$ и $y$.
Область допустимых значений (ОДЗ) определяется условиями, что знаменатели дробей в исходном выражении не равны нулю:
- $x^2y^2 - \sqrt[3]{9} \neq 0 \implies (xy)^2 \neq (\sqrt[3]{3})^2 \implies xy \neq \pm \sqrt[3]{3}$
- $2xy + 2\sqrt[3]{3} \neq 0 \implies 2(xy + \sqrt[3]{3}) \neq 0 \implies xy \neq -\sqrt[3]{3}$
- $xy - \sqrt[3]{3} \neq 0 \implies xy \neq \sqrt[3]{3}$
Таким образом, ОДЗ: $xy \neq \sqrt[3]{3}$ и $xy \neq -\sqrt[3]{3}$.
Проверим, входят ли заданные значения $x = \frac{1}{11}$ и $y = 3$ в ОДЗ. Для этого вычислим их произведение:
$$ xy = \frac{1}{11} \cdot 3 = \frac{3}{11} $$
Так как $\frac{3}{11} \neq \sqrt[3]{3}$ и $\frac{3}{11} \neq -\sqrt[3]{3}$, заданные значения переменных входят в область допустимых значений.
Следовательно, значение выражения при $x = \frac{1}{11}$ и $y = 3$ равно значению упрощенного выражения, то есть $0,1$.
Ответ: $0,1$
Другие задания:
Помогло решение? Оставьте отзыв в комментариях ниже.
Присоединяйтесь к Телеграм-группе @gdz_by_belarus
ПрисоединитьсяМы подготовили для вас ответ c подробным объяснением домашего задания по алгебре за 11 класс, для упражнения номер 14 расположенного на странице 9 к сборнику задач 2020 года издания для учащихся школ и гимназий.
Теперь на нашем сайте ГДЗ.ТОП вы всегда легко и бесплатно найдёте условие с правильным ответом на вопрос «Как решить ДЗ» и «Как сделать» задание по алгебре к упражнению №14 (с. 9), авторов: Арефьева (Ирина Глебовна), Пирютко (Ольга Николаевна), базовый и повышенный уровень обучения учебного пособия издательства Народная асвета.