Номер 919, страница 148 - гдз по химии 11 класс сборник задач Хвалюк, Резяпкин

Химия, 11 класс Сборник задач, авторы: Хвалюк Виктор Николаевич, Резяпкин Виктор Ильич, издательство Адукацыя i выхаванне, Минск, 2023, зелёного цвета

Авторы: Хвалюк В. Н., Резяпкин В. И.

Тип: Сборник задач

Издательство: Адукацыя i выхаванне

Год издания: 2023 - 2025

Цвет обложки: зелёный, голубой с колбами

ISBN: 978-985-599-534-1

Допущено Министерством образования Республики Беларусь

Популярные ГДЗ в 11 классе

Глава 6. Неметаллы. Параграф 32. Элементы VIA-группы. Кислород и сера - номер 919, страница 148.

№919 (с. 148)
Условие. №919 (с. 148)
скриншот условия
Химия, 11 класс Сборник задач, авторы: Хвалюк Виктор Николаевич, Резяпкин Виктор Ильич, издательство Адукацыя i выхаванне, Минск, 2023, зелёного цвета, страница 148, номер 919, Условие

919. *На горение углеводорода объёмом (н. у.) $224 \text{ см}^3$ был затрачен кислород массой $2{,}88 \text{ г}$. Образовавшийся углекислый газ пропустили через раствор гидроксида кальция, в результате чего образовался осадок массой $5{,}50 \text{ г}$. Относительная плотность углеводорода по водороду не превышает 45. Установите формулу углеводорода.

Решение. №919 (с. 148)
Химия, 11 класс Сборник задач, авторы: Хвалюк Виктор Николаевич, Резяпкин Виктор Ильич, издательство Адукацыя i выхаванне, Минск, 2023, зелёного цвета, страница 148, номер 919, Решение
Решение 3. №919 (с. 148)

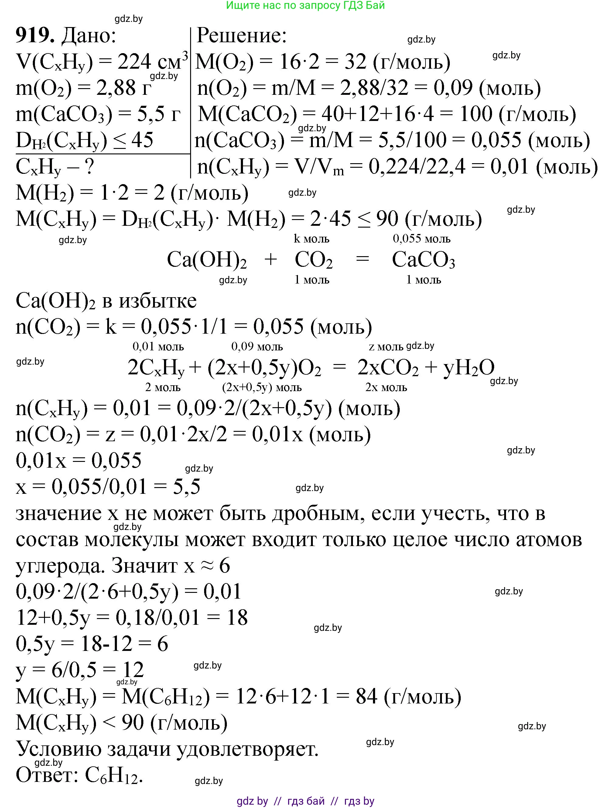
Дано:

$V(C_xH_y)_{\text{н.у.}} = 224 \text{ см}^3$

$m(O_2) = 2,88 \text{ г}$

$m(CaCO_3) = 5,50 \text{ г}$

$D_{H_2}(C_xH_y) \le 45$

$V(C_xH_y) = 224 \text{ см}^3 = 0,224 \text{ дм}^3 = 0,224 \text{ л}$

$m(O_2) = 2,88 \text{ г}$

$m(CaCO_3) = 5,50 \text{ г}$

Найти:

Формулу углеводорода $C_xH_y$

Решение:

1. Запишем общее уравнение реакции горения углеводорода ($C_xH_y$):

$C_xH_y + (x + \frac{y}{4})O_2 \rightarrow xCO_2 + \frac{y}{2}H_2O$

Реакция образовавшегося углекислого газа с гидроксидом кальция:

$CO_2 + Ca(OH)_2 \rightarrow CaCO_3 \downarrow + H_2O$

2. Найдем количество вещества (моль) исходного углеводорода и затраченного кислорода. Молярный объем газов при нормальных условиях (н. у.) $V_m = 22,4 \text{ л/моль}$.

$n(C_xH_y) = \frac{V(C_xH_y)}{V_m} = \frac{0,224 \text{ л}}{22,4 \text{ л/моль}} = 0,01 \text{ моль}$

Молярная масса кислорода $M(O_2) = 32 \text{ г/моль}$.

$n(O_2) = \frac{m(O_2)}{M(O_2)} = \frac{2,88 \text{ г}}{32 \text{ г/моль}} = 0,09 \text{ моль}$

3. Из уравнения реакции горения видно, что на сгорание 1 моль $C_xH_y$ требуется $(x + \frac{y}{4})$ моль $O_2$. Составим пропорцию:

$\frac{n(C_xH_y)}{n(O_2)} = \frac{1}{x + \frac{y}{4}}$

$\frac{0,01}{0,09} = \frac{1}{x + \frac{y}{4}}$

$x + \frac{y}{4} = \frac{0,09}{0,01} = 9$

Умножим обе части уравнения на 4, чтобы избавиться от дроби:

$4x + y = 36$

4. Найдем количество вещества образовавшегося осадка $CaCO_3$. Молярная масса $M(CaCO_3) = 40 + 12 + 3 \cdot 16 = 100 \text{ г/моль}$.

$n(CaCO_3) = \frac{m(CaCO_3)}{M(CaCO_3)} = \frac{5,50 \text{ г}}{100 \text{ г/моль}} = 0,055 \text{ моль}$

Количество образовавшегося углекислого газа $n(CO_2)$ должно быть не меньше, чем количество $CO_2$, вступившего в реакцию с образованием осадка. Взаимодействие $CO_2$ с $Ca(OH)_2$ может приводить к образованию как нерастворимого карбоната, так и растворимого гидрокарбоната, поэтому общее количество $CO_2$ может быть больше, чем количество $CaCO_3$.

$n(CO_2)_{общ} \ge n(CaCO_3) = 0,055 \text{ моль}$

5. Свяжем количество образовавшегося $CO_2$ с формулой углеводорода. Из уравнения горения: $n(CO_2) = x \cdot n(C_xH_y)$.

$n(CO_2) = x \cdot 0,01$

Используя неравенство из предыдущего пункта:

$0,01x \ge 0,055$

$x \ge 5,5$

Так как $x$ (число атомов углерода) — целое число, то $x \ge 6$.

6. Используем условие по относительной плотности паров углеводорода по водороду, чтобы найти ограничение на его молярную массу $M(C_xH_y)$. Молярная масса водорода $M(H_2) = 2 \text{ г/моль}$.

$D_{H_2}(C_xH_y) = \frac{M(C_xH_y)}{M(H_2)} \le 45$

$M(C_xH_y) \le 45 \cdot 2 = 90 \text{ г/моль}$

Молярная масса углеводорода выражается через $x$ и $y$ как $M(C_xH_y) = 12x + y$.

$12x + y \le 90$

7. Решим систему, состоящую из уравнения и двух неравенств, в целых числах:

$\begin{cases} 4x + y = 36 \\ x \ge 6 \\ 12x + y \le 90 \end{cases}$

Из первого уравнения выразим $y$: $y = 36 - 4x$.

Подставим это выражение в третье неравенство:

$12x + (36 - 4x) \le 90$

$8x + 36 \le 90$

$8x \le 54$

$x \le \frac{54}{8}$

$x \le 6,75$

Объединяя с неравенством $x \ge 6$, получаем: $6 \le x \le 6,75$.

Единственное целое значение $x$, удовлетворяющее этому условию, — это $x=6$.

8. Найдем значение $y$, подставив $x=6$ в уравнение $y = 36 - 4x$:

$y = 36 - 4 \cdot 6 = 36 - 24 = 12$

Таким образом, молекулярная формула углеводорода — $C_6H_{12}$. Это может быть гексен или циклогексан. Молярная масса $M(C_6H_{12}) = 12 \cdot 6 + 12 = 84 \text{ г/моль}$, что удовлетворяет условию $84 \le 90$.

Проверим, почему масса осадка составила 5,50 г. При сгорании 0,01 моль $C_6H_{12}$ образуется $0,01 \cdot 6 = 0,06$ моль $CO_2$. Если бы весь $CO_2$ прореагировал с образованием осадка, его масса составила бы $0,06 \text{ моль} \cdot 100 \text{ г/моль} = 6,00 \text{ г}$. Меньшая масса осадка (5,50 г) объясняется тем, что часть $CO_2$ не прореагировала (если $Ca(OH)_2$ был в недостатке) или прореагировала с образованием растворимого гидрокарбоната кальция $Ca(HCO_3)_2$.

Ответ: $C_6H_{12}$

Помогло решение? Оставьте отзыв в комментариях ниже.

Присоединяйтесь к Телеграм-группе @gdz_by_belarus

Присоединиться

Мы подготовили для вас ответ c подробным объяснением домашего задания по химии за 11 класс, для упражнения номер 919 расположенного на странице 148 к сборнику задач 2023 года издания для учащихся школ и гимназий.

Теперь на нашем сайте ГДЗ.ТОП вы всегда легко и бесплатно найдёте условие с правильным ответом на вопрос «Как решить ДЗ» и «Как сделать» задание по химии к упражнению №919 (с. 148), авторов: Хвалюк (Виктор Николаевич), Резяпкин (Виктор Ильич), учебного пособия издательства Адукацыя i выхаванне.