Номер 1.390, страница 93 - гдз по алгебре 8 класс учебник Арефьева, Пирютко
Авторы: Арефьева И. Г., Пирютко О. Н.
Тип: Учебник
Издательство: Адукацыя i выхаванне
Год издания: 2024 - 2025
Цвет обложки: бирюзовый с графиком
ISBN: ISBN 978-985-03-4081-8
Допущено Министерством образования Республики Беларусь
Популярные ГДЗ в 8 классе
Глава 1. Квадратные корни и их свойства. Действительные числа. Параграф 6. Системы и совокупности линейных неравенств с одной переменной. Решение двойных неравенств - номер 1.390, страница 93.
№1.390 (с. 93)
Условие. №1.390 (с. 93)
скриншот условия
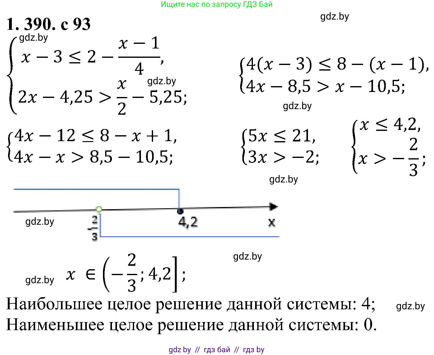
1.390. Найдите наибольшее и наименьшее целые решения системы неравенств $ \begin{cases} x - 3 \le 2 - \frac{x-1}{4}, \\ 2x - 4,25 > \frac{x}{2} - 5,25. \end{cases} $
Решение. №1.390 (с. 93)
Решение 2. №1.390 (с. 93)
Для того чтобы найти наибольшее и наименьшее целые решения системы неравенств, необходимо решить каждое неравенство, найти их общее решение и затем выбрать из него требуемые целые числа.
1. Решение первого неравенства:
$x - 3 \le 2 - \frac{x-1}{4}$
Умножим обе части неравенства на 4, чтобы избавиться от дроби:
$4 \cdot (x - 3) \le 4 \cdot 2 - 4 \cdot \frac{x-1}{4}$
$4x - 12 \le 8 - (x-1)$
$4x - 12 \le 8 - x + 1$
$4x - 12 \le 9 - x$
Соберем все слагаемые с $x$ в левой части, а свободные члены — в правой:
$4x + x \le 9 + 12$
$5x \le 21$
$x \le \frac{21}{5}$
Представим неправильную дробь в виде смешанного числа, выделив целую часть:
$x \le 4\frac{1}{5}$
2. Решение второго неравенства:
$2x - 4,25 > \frac{x}{2} - 5,25$
Умножим обе части неравенства на 4, чтобы избавиться от дробей и десятичных знаков (учитывая, что $0,25 = \frac{1}{4}$):
$4 \cdot (2x - 4,25) > 4 \cdot \frac{x}{2} - 4 \cdot 5,25$
$8x - 17 > 2x - 21$
Соберем все слагаемые с $x$ в левой части, а свободные члены — в правой:
$8x - 2x > -21 + 17$
$6x > -4$
$x > -\frac{4}{6}$
Сократим дробь:
$x > -\frac{2}{3}$
3. Нахождение решения системы:
Мы получили два условия для $x$:
$\begin{cases} x \le 4\frac{1}{5} \\ x > -\frac{2}{3} \end{cases}$
Общим решением системы является промежуток $(-\frac{2}{3}; 4\frac{1}{5}]$.
4. Определение целых решений:
Найдем все целые числа, которые находятся в данном промежутке. Это числа, которые больше $-\frac{2}{3}$ (приблизительно -0.67) и меньше или равны $4\frac{1}{5}$ (4.2).
Целые решения: {0, 1, 2, 3, 4}.
Из этого множества целых решений выбираем наибольшее и наименьшее.
Наименьшее целое решение: Ответ: 0
Наибольшее целое решение: Ответ: 4
Другие задания:
Помогло решение? Оставьте отзыв в комментариях ниже.
Присоединяйтесь к Телеграм-группе @gdz_by_belarus
ПрисоединитьсяМы подготовили для вас ответ c подробным объяснением домашего задания по алгебре за 8 класс, для упражнения номер 1.390 расположенного на странице 93 к учебнику 2024 года издания для учащихся школ и гимназий.
Теперь на нашем сайте ГДЗ.ТОП вы всегда легко и бесплатно найдёте условие с правильным ответом на вопрос «Как решить ДЗ» и «Как сделать» задание по алгебре к упражнению №1.390 (с. 93), авторов: Арефьева (Ирина Глебовна), Пирютко (Ольга Николаевна), учебного пособия издательства Адукацыя i выхаванне.