Номер 3.201, страница 206 - гдз по алгебре 8 класс учебник Арефьева, Пирютко

Алгебра, 8 класс Учебник, авторы: Арефьева Ирина Глебовна, Пирютко Ольга Николаевна, издательство Адукацыя i выхаванне, Минск, 2024, бирюзового цвета

Авторы: Арефьева И. Г., Пирютко О. Н.

Тип: Учебник

Издательство: Адукацыя i выхаванне

Год издания: 2024 - 2025

Цвет обложки: бирюзовый с графиком

ISBN: ISBN 978-985-03-4081-8

Допущено Министерством образования Республики Беларусь

Популярные ГДЗ в 8 классе

Глава 3. Квадратичная функция. Параграф 16. Системы и совокупности квадратных неравенств - номер 3.201, страница 206.

№3.201 (с. 206)
Условие. №3.201 (с. 206)
скриншот условия
Алгебра, 8 класс Учебник, авторы: Арефьева Ирина Глебовна, Пирютко Ольга Николаевна, издательство Адукацыя i выхаванне, Минск, 2024, бирюзового цвета, страница 206, номер 3.201, Условие

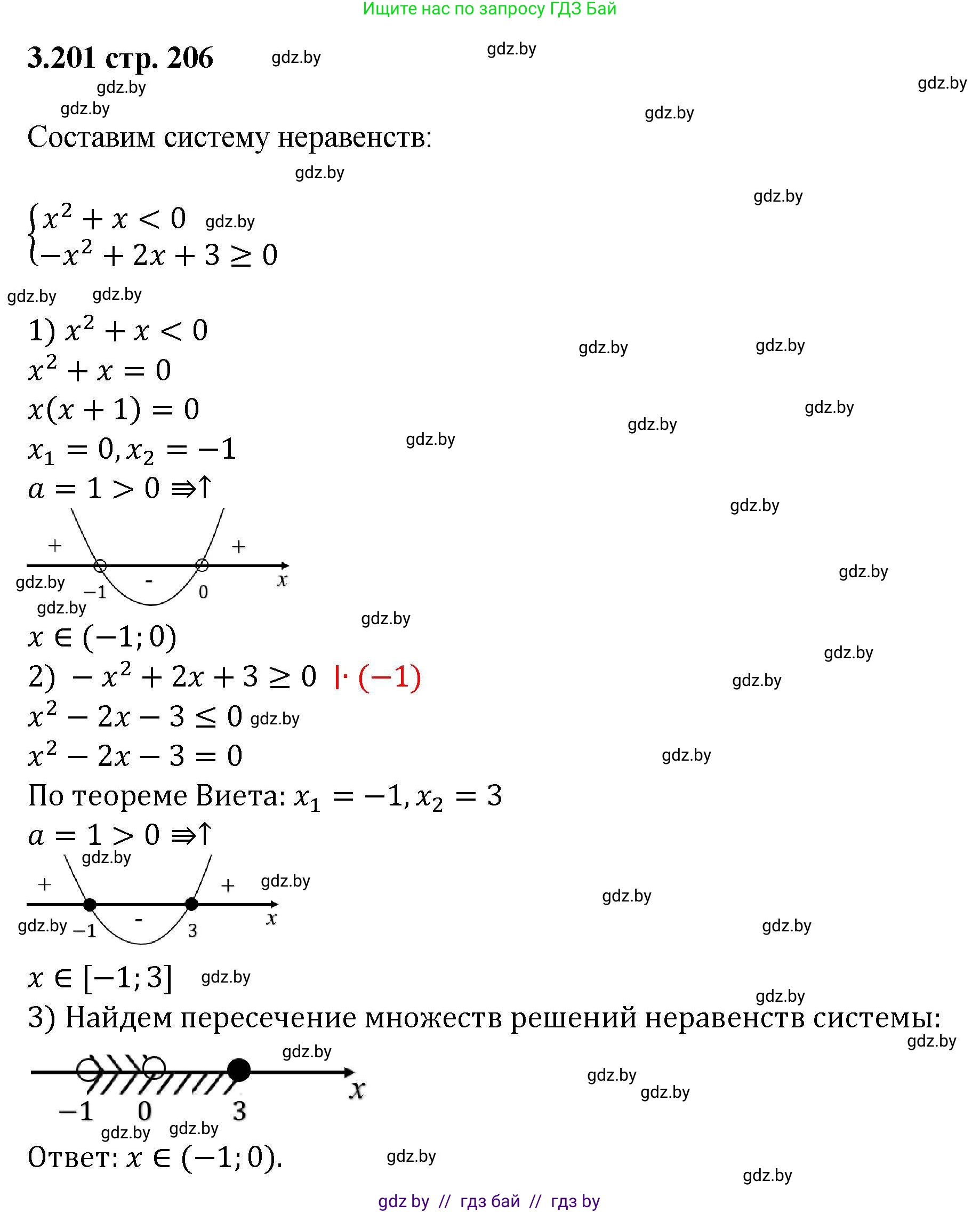
3.201. Найдите все значения аргумента, при которых функция $y = x^2 + x$ принимает отрицательные значения, а функция $y = -x^2 + 2x + 3$ принимает неотрицательные значения.

Решение. №3.201 (с. 206)
Алгебра, 8 класс Учебник, авторы: Арефьева Ирина Глебовна, Пирютко Ольга Николаевна, издательство Адукацыя i выхаванне, Минск, 2024, бирюзового цвета, страница 206, номер 3.201, Решение
Решение 2. №3.201 (с. 206)

Для нахождения всех значений аргумента $x$, удовлетворяющих условиям задачи, необходимо решить систему двух неравенств. Первое неравенство соответствует условию, что функция $y = x^2 + x$ принимает отрицательные значения. Второе — что функция $y = -x^2 + 2x + 3$ принимает неотрицательные значения.

Система неравенств выглядит следующим образом:

$$ \begin{cases} x^2 + x < 0 \\ -x^2 + 2x + 3 \ge 0 \end{cases} $$

Решим каждое неравенство по отдельности.

1. Решение неравенства $x^2 + x < 0$

Сначала найдем корни соответствующего квадратного уравнения $x^2 + x = 0$. Вынесем $x$ за скобки:

$$x(x + 1) = 0$$

Корни уравнения: $x_1 = 0$ и $x_2 = -1$.

Графиком функции $y = x^2 + x$ является парабола, ветви которой направлены вверх. Следовательно, функция принимает отрицательные значения на интервале между корнями.

Таким образом, решение первого неравенства: $x \in (-1; 0)$.

2. Решение неравенства $-x^2 + 2x + 3 \ge 0$

Для удобства умножим обе части неравенства на $-1$, изменив знак неравенства на противоположный:

$$x^2 - 2x - 3 \le 0$$

Теперь найдем корни квадратного уравнения $x^2 - 2x - 3 = 0$. Воспользуемся теоремой Виета:

$$ \begin{cases} x_1 + x_2 = 2 \\ x_1 \cdot x_2 = -3 \end{cases} $$

Корни уравнения: $x_1 = 3$ и $x_2 = -1$.

Графиком функции $y = x^2 - 2x - 3$ является парабола, ветви которой направлены вверх. Следовательно, функция принимает неположительные значения (меньше или равно нулю) на отрезке между корнями, включая сами корни.

Таким образом, решение второго неравенства: $x \in [-1; 3]$.

3. Нахождение общего решения

Чтобы оба условия задачи выполнялись одновременно, необходимо найти пересечение полученных решений:

$$ \begin{cases} x \in (-1; 0) \\ x \in [-1; 3] \end{cases} $$

Пересечением интервала $(-1; 0)$ и отрезка $[-1; 3]$ является интервал $(-1; 0)$.

Ответ: $x \in (-1; 0)$.

Помогло решение? Оставьте отзыв в комментариях ниже.

Присоединяйтесь к Телеграм-группе @gdz_by_belarus

Присоединиться

Мы подготовили для вас ответ c подробным объяснением домашего задания по алгебре за 8 класс, для упражнения номер 3.201 расположенного на странице 206 к учебнику 2024 года издания для учащихся школ и гимназий.

Теперь на нашем сайте ГДЗ.ТОП вы всегда легко и бесплатно найдёте условие с правильным ответом на вопрос «Как решить ДЗ» и «Как сделать» задание по алгебре к упражнению №3.201 (с. 206), авторов: Арефьева (Ирина Глебовна), Пирютко (Ольга Николаевна), учебного пособия издательства Адукацыя i выхаванне.