Номер 4, страница 40 - гдз по физике 9 класс учебник Исаченкова, Сокольский

Физика, 9 класс Учебник, авторы: Исаченкова Лариса Артёмовна, Сокольский Анатолий Алексеевич, Захаревич Екатерина Васильевна, издательство Народная асвета, Минск, 2019

Авторы: Исаченкова Л. А., Сокольский А. А., Захаревич Е. В.

Тип: Учебник

Издательство: Народная асвета

Год издания: 2019 - 2025

Цвет обложки: синий

ISBN: 978-985-03-3082-6

Допущено Министерством образования Республики Беларусь

Популярные ГДЗ в 9 классе

Глава 1. Основы кинематики. Параграф 9. Сложение скоростей. Упражнение 6 - номер 4, страница 40.

№4 (с. 40)
Условие. №4 (с. 40)
скриншот условия
Физика, 9 класс Учебник, авторы: Исаченкова Лариса Артёмовна, Сокольский Анатолий Алексеевич, Захаревич Екатерина Васильевна, издательство Народная асвета, Минск, 2019, страница 40, номер 4, Условие

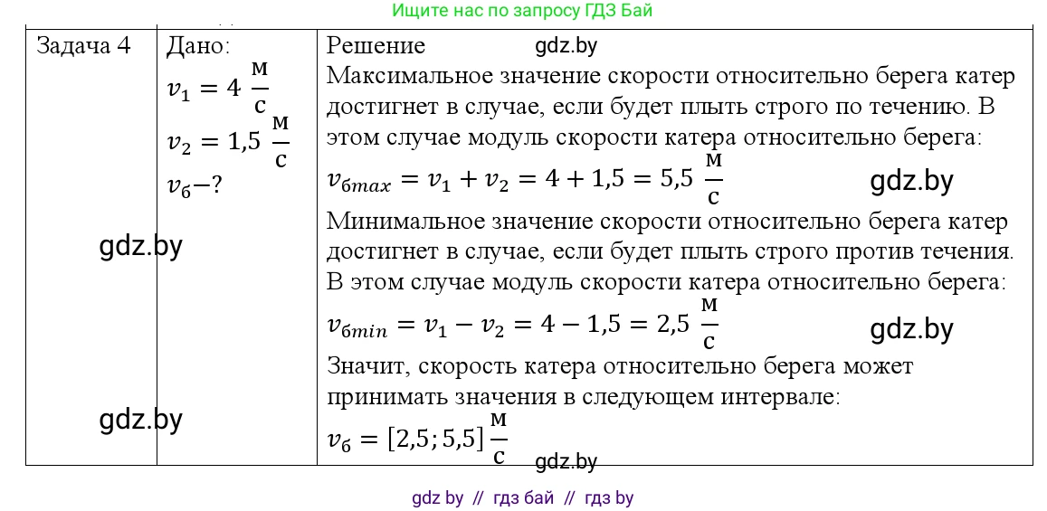
4. Модуль скорости движения катера относительно воды $v_1 = 4,0 \frac{\text{М}}{\text{с}}$.

Какие значения может принять модуль скорости движения катера относительно берега, если модуль скорости течения воды $v_2 = 1,5 \frac{\text{М}}{\text{с}}$?

Решение 1. №4 (с. 40)
Физика, 9 класс Учебник, авторы: Исаченкова Лариса Артёмовна, Сокольский Анатолий Алексеевич, Захаревич Екатерина Васильевна, издательство Народная асвета, Минск, 2019, страница 40, номер 4, Решение 1
Решение 2. №4 (с. 40)

Дано:

Модуль скорости движения катера относительно воды $v_1 = 4,0 \frac{м}{с}$

Модуль скорости течения воды (относительно берега) $v_2 = 1,5 \frac{м}{с}$

Все данные представлены в системе СИ, перевод не требуется.

Найти:

Диапазон значений модуля скорости движения катера относительно берега $v$.

Решение:

Скорость катера относительно берега ($\vec{v}$) является векторной суммой скорости катера относительно воды ($\vec{v_1}$) и скорости воды относительно берега ($\vec{v_2}$), согласно закону сложения скоростей:

$\vec{v} = \vec{v_1} + \vec{v_2}$

Модуль результирующей скорости $v = |\vec{v}|$ зависит от угла $\alpha$ между векторами $\vec{v_1}$ и $\vec{v_2}$.

1. Максимальное значение скорости катера относительно берега будет достигнуто, когда катер движется по течению. В этом случае векторы скоростей $\vec{v_1}$ и $\vec{v_2}$ сонаправлены ($\alpha = 0^\circ$), и их модули складываются:

$v_{max} = v_1 + v_2 = 4,0 \frac{м}{с} + 1,5 \frac{м}{с} = 5,5 \frac{м}{с}$

2. Минимальное значение скорости катера относительно берега будет достигнуто, когда катер движется против течения. В этом случае векторы скоростей $\vec{v_1}$ и $\vec{v_2}$ направлены в противоположные стороны ($\alpha = 180^\circ$), и их модули вычитаются:

$v_{min} = |v_1 - v_2| = |4,0 \frac{м}{с} - 1,5 \frac{м}{с}| = 2,5 \frac{м}{с}$

Если катер будет двигаться под любым другим углом к течению (например, переплывать реку), модуль его скорости относительно берега будет принимать промежуточные значения между $v_{min}$ и $v_{max}$. В общем случае модуль скорости находится по теореме косинусов:

$v = \sqrt{v_1^2 + v_2^2 + 2v_1 v_2 \cos \alpha}$

Поскольку функция косинуса принимает все значения от -1 до 1, модуль скорости $v$ будет принимать все значения в диапазоне от $v_{min}$ до $v_{max}$.

Таким образом, модуль скорости катера относительно берега может принимать любые значения из отрезка $[2,5 \frac{м}{с}; 5,5 \frac{м}{с}]$.

Ответ: Модуль скорости движения катера относительно берега может принимать значения в диапазоне от 2,5 м/с до 5,5 м/с включительно.

Помогло решение? Оставьте отзыв в комментариях ниже.

Присоединяйтесь к Телеграм-группе @gdz_by_belarus

Присоединиться

Мы подготовили для вас ответ c подробным объяснением домашего задания по физике за 9 класс, для упражнения номер 4 расположенного на странице 40 к учебнику 2019 года издания для учащихся школ и гимназий.

Теперь на нашем сайте ГДЗ.ТОП вы всегда легко и бесплатно найдёте условие с правильным ответом на вопрос «Как решить ДЗ» и «Как сделать» задание по физике к упражнению №4 (с. 40), авторов: Исаченкова (Лариса Артёмовна), Сокольский (Анатолий Алексеевич), Захаревич (Екатерина Васильевна), учебного пособия издательства Народная асвета.