Номер 1, страница 20 - гдз по физике 10 класс учебник Громыко, Зенькович

Физика, 10 класс Учебник, авторы: Громыко Елена Владимировна, Зенькович Владимир Иванович, Луцевич Александр Александрович, Слесарь Инесса Эдуардовна, издательство Адукацыя i выхаванне, Минск, 2019, бирюзового цвета

Авторы: Громыко Е. В., Зенькович В. И., Луцевич А. А., Слесарь И. Э.

Тип: Учебник

Издательство: Адукацыя i выхаванне

Год издания: 2019 - 2025

Цвет обложки: бирюзовый

ISBN: 978-985-599-140-4

Допущено Министерством образования Республики Беларусь

Популярные ГДЗ в 10 классе

Глава 1. Основы молекулярно-кинетической теории. Параграф 3. Макро- и микропараметры. Идеальный газ. Основное уравнение молекулярно-кинетической теории идеального газа. От теории к практике - номер 1, страница 20.

№1 (с. 20)
Условие. №1 (с. 20)
скриншот условия
Физика, 10 класс Учебник, авторы: Громыко Елена Владимировна, Зенькович Владимир Иванович, Луцевич Александр Александрович, Слесарь Инесса Эдуардовна, издательство Адукацыя i выхаванне, Минск, 2019, бирюзового цвета, страница 20, номер 1, Условие

От теории к практике

В герметически закрытом сосуде находится идеальный газ. Если часть газа через клапан выпустить из сосуда, то как изменятся: а) давление газа; б) плотность газа; в) количество вещества в сосуде?

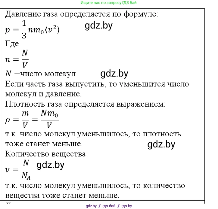
Решение. №1 (с. 20)
Физика, 10 класс Учебник, авторы: Громыко Елена Владимировна, Зенькович Владимир Иванович, Луцевич Александр Александрович, Слесарь Инесса Эдуардовна, издательство Адукацыя i выхаванне, Минск, 2019, бирюзового цвета, страница 20, номер 1, Решение
Решение 2. №1 (с. 20)

Решение

Рассмотрим, как изменяются параметры идеального газа в герметичном сосуде, объем которого $V$ постоянен. Будем считать, что температура газа $T$ в процессе выпуска и после него остается неизменной (равной температуре окружающей среды).

а) давление газа

Давление идеального газа можно описать уравнением состояния идеального газа: $p V = \nu R T$, где $p$ – давление, $\nu$ – количество вещества, $R$ – универсальная газовая постоянная, $T$ – абсолютная температура, а $V$ – объем. Отсюда давление $p = \frac{\nu R T}{V}$. Когда часть газа выпускают, количество вещества $\nu$ в сосуде уменьшается. Поскольку объем $V$, температура $T$ и газовая постоянная $R$ не изменяются, то давление $p$, прямо пропорциональное количеству вещества $\nu$, также уменьшается.

Ответ: давление газа уменьшится.

б) плотность газа

Плотность газа определяется формулой $\rho = \frac{m}{V}$, где $m$ – масса газа, а $V$ – его объем. При выпуске части газа из сосуда его масса $m$ уменьшается. Объем сосуда $V$ остается постоянным. Следовательно, плотность газа $\rho$, которая прямо пропорциональна массе, уменьшится.

Ответ: плотность газа уменьшится.

в) количество вещества в сосуде

Количество вещества $\nu$ – это физическая величина, пропорциональная числу частиц в системе. В условии задачи сказано, что "часть газа... выпустить из сосуда". Это напрямую означает, что число молекул газа в сосуде, а следовательно и его масса $m$, уменьшаются. Так как количество вещества связано с массой $m$ и молярной массой $M$ соотношением $\nu = \frac{m}{M}$, а молярная масса $M$ для данного газа является константой, то уменьшение массы газа приводит к уменьшению количества вещества.

Ответ: количество вещества в сосуде уменьшится.

Помогло решение? Оставьте отзыв в комментариях ниже.

Присоединяйтесь к Телеграм-группе @gdz_by_belarus

Присоединиться

Мы подготовили для вас ответ c подробным объяснением домашего задания по физике за 10 класс, для упражнения номер 1 расположенного на странице 20 к учебнику 2019 года издания для учащихся школ и гимназий.

Теперь на нашем сайте ГДЗ.ТОП вы всегда легко и бесплатно найдёте условие с правильным ответом на вопрос «Как решить ДЗ» и «Как сделать» задание по физике к упражнению №1 (с. 20), авторов: Громыко (Елена Владимировна), Зенькович (Владимир Иванович), Луцевич (Александр Александрович), Слесарь (Инесса Эдуардовна), учебного пособия издательства Адукацыя i выхаванне.