Номер 14, страница 82 - гдз по математике 5 класс сборник задач Пирютко, Терешко

Математика, 5 класс Сборник задач, авторы: Пирютко Ольга Николаевна, Терешко Оксана Александровна, Герасимов Валерий Дмитриевич, издательство Адукацыя i выхаванне, Минск, 2019, белого цвета

Авторы: Пирютко О. Н., Терешко О. А., Герасимов В. Д.

Тип: Сборник задач

Издательство: Адукацыя i выхаванне

Год издания: 2019 - 2025

Цвет обложки: белый, салатовый, оранжевый с учениками

ISBN: 978-985-599-035-3

Допущено Министерством образования Республики Беларусь

Популярные ГДЗ в 5 классе

Глава 2. Выражения и уравнения. Параграф 5. Решение задач с помощью уравнений - номер 14, страница 82.

№14 (с. 82)
Условие. №14 (с. 82)
скриншот условия
Математика, 5 класс Сборник задач, авторы: Пирютко Ольга Николаевна, Терешко Оксана Александровна, Герасимов Валерий Дмитриевич, издательство Адукацыя i выхаванне, Минск, 2019, белого цвета, страница 82, номер 14, Условие

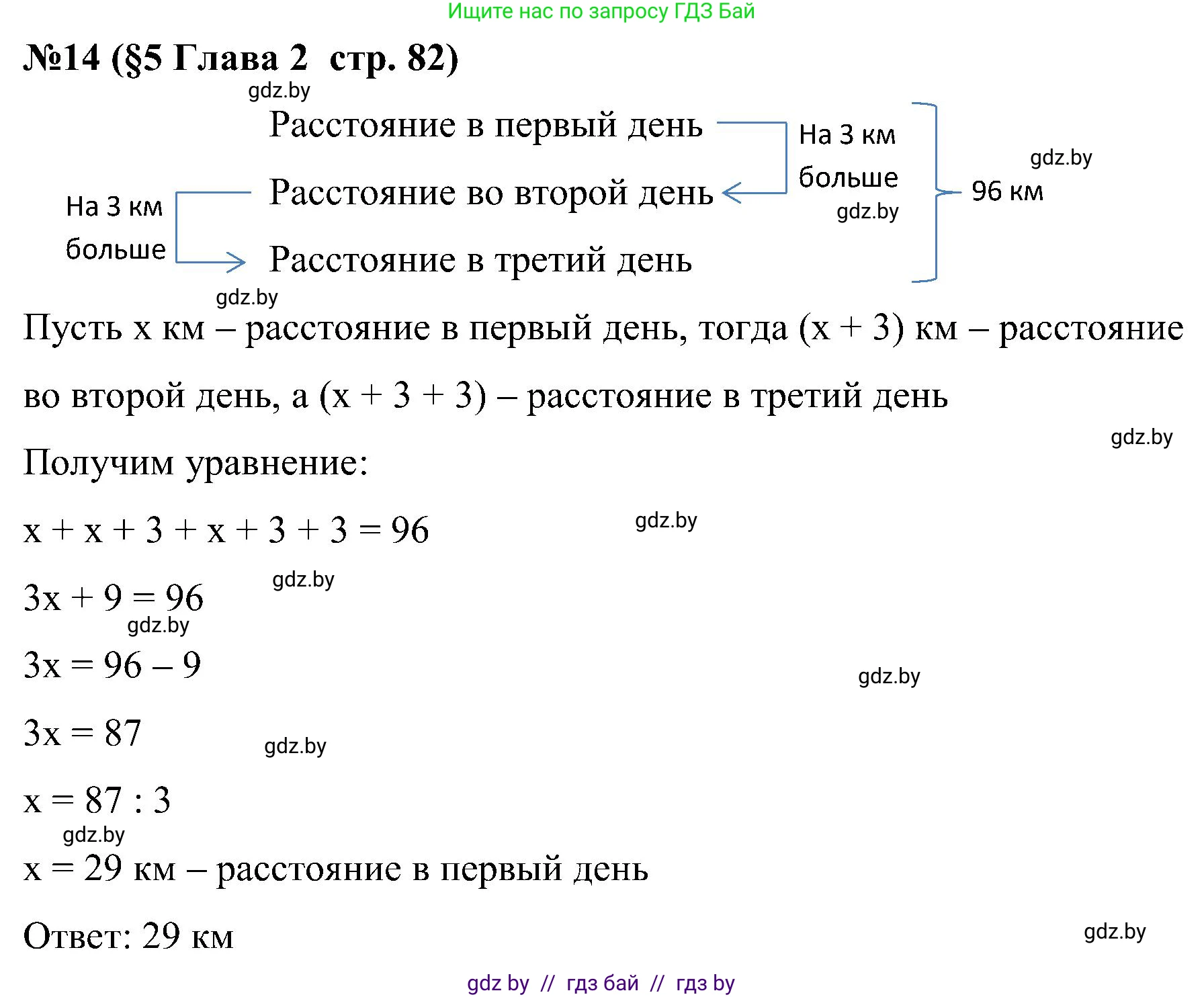
14. За три дня турист преодолел 96 км. Сколько километров турист преодолел в первый день, если в каждый последующий день он преодолевал на 3 км больше, чем в предыдущий?

Решение. №14 (с. 82)
Математика, 5 класс Сборник задач, авторы: Пирютко Ольга Николаевна, Терешко Оксана Александровна, Герасимов Валерий Дмитриевич, издательство Адукацыя i выхаванне, Минск, 2019, белого цвета, страница 82, номер 14, Решение
Решение 2. №14 (с. 82)

14.

Для решения этой задачи введем переменную. Пусть $x$ — это расстояние в километрах, которое турист преодолел в первый день.

Из условия известно, что в каждый последующий день он преодолевал на 3 км больше, чем в предыдущий. Тогда расстояния за каждый из трех дней можно выразить так:
- В первый день: $x$ км.
- Во второй день: $x + 3$ км.
- В третий день: $(x + 3) + 3 = x + 6$ км.

Общее расстояние, пройденное за три дня, составляет 96 км. Мы можем составить уравнение, просуммировав расстояния за все три дня:

$x + (x + 3) + (x + 6) = 96$

Теперь решим это уравнение, чтобы найти $x$. Сначала упростим левую часть уравнения, сложив подобные слагаемые:

$(x + x + x) + (3 + 6) = 96$

$3x + 9 = 96$

Далее, перенесем число 9 из левой части в правую, изменив его знак на противоположный:

$3x = 96 - 9$

$3x = 87$

Чтобы найти значение $x$, разделим обе части уравнения на 3:

$x = \frac{87}{3}$

$x = 29$

Следовательно, в первый день турист преодолел 29 километров.

Ответ: 29 км.

Помогло решение? Оставьте отзыв в комментариях ниже.

Присоединяйтесь к Телеграм-группе @gdz_by_belarus

Присоединиться

Мы подготовили для вас ответ c подробным объяснением домашего задания по математике за 5 класс, для упражнения номер 14 расположенного на странице 82 к сборнику задач 2019 года издания для учащихся школ и гимназий.

Теперь на нашем сайте ГДЗ.ТОП вы всегда легко и бесплатно найдёте условие с правильным ответом на вопрос «Как решить ДЗ» и «Как сделать» задание по математике к упражнению №14 (с. 82), авторов: Пирютко (Ольга Николаевна), Терешко (Оксана Александровна), Герасимов (Валерий Дмитриевич), учебного пособия издательства Адукацыя i выхаванне.