Номер 13, страница 146 - гдз по математике 5 класс сборник задач Пирютко, Терешко

Математика, 5 класс Сборник задач, авторы: Пирютко Ольга Николаевна, Терешко Оксана Александровна, Герасимов Валерий Дмитриевич, издательство Адукацыя i выхаванне, Минск, 2019, белого цвета

Авторы: Пирютко О. Н., Терешко О. А., Герасимов В. Д.

Тип: Сборник задач

Издательство: Адукацыя i выхаванне

Год издания: 2019 - 2025

Цвет обложки: белый, салатовый, оранжевый с учениками

ISBN: 978-985-599-035-3

Допущено Министерством образования Республики Беларусь

Популярные ГДЗ в 5 классе

Глава 3. Обыкновенные дроби. Параграф 13. Площадь. Единицы измерения площади - номер 13, страница 146.

№13 (с. 146)
Условие. №13 (с. 146)
скриншот условия
Математика, 5 класс Сборник задач, авторы: Пирютко Ольга Николаевна, Терешко Оксана Александровна, Герасимов Валерий Дмитриевич, издательство Адукацыя i выхаванне, Минск, 2019, белого цвета, страница 146, номер 13, Условие Математика, 5 класс Сборник задач, авторы: Пирютко Ольга Николаевна, Терешко Оксана Александровна, Герасимов Валерий Дмитриевич, издательство Адукацыя i выхаванне, Минск, 2019, белого цвета, страница 146, номер 13, Условие (продолжение 2)

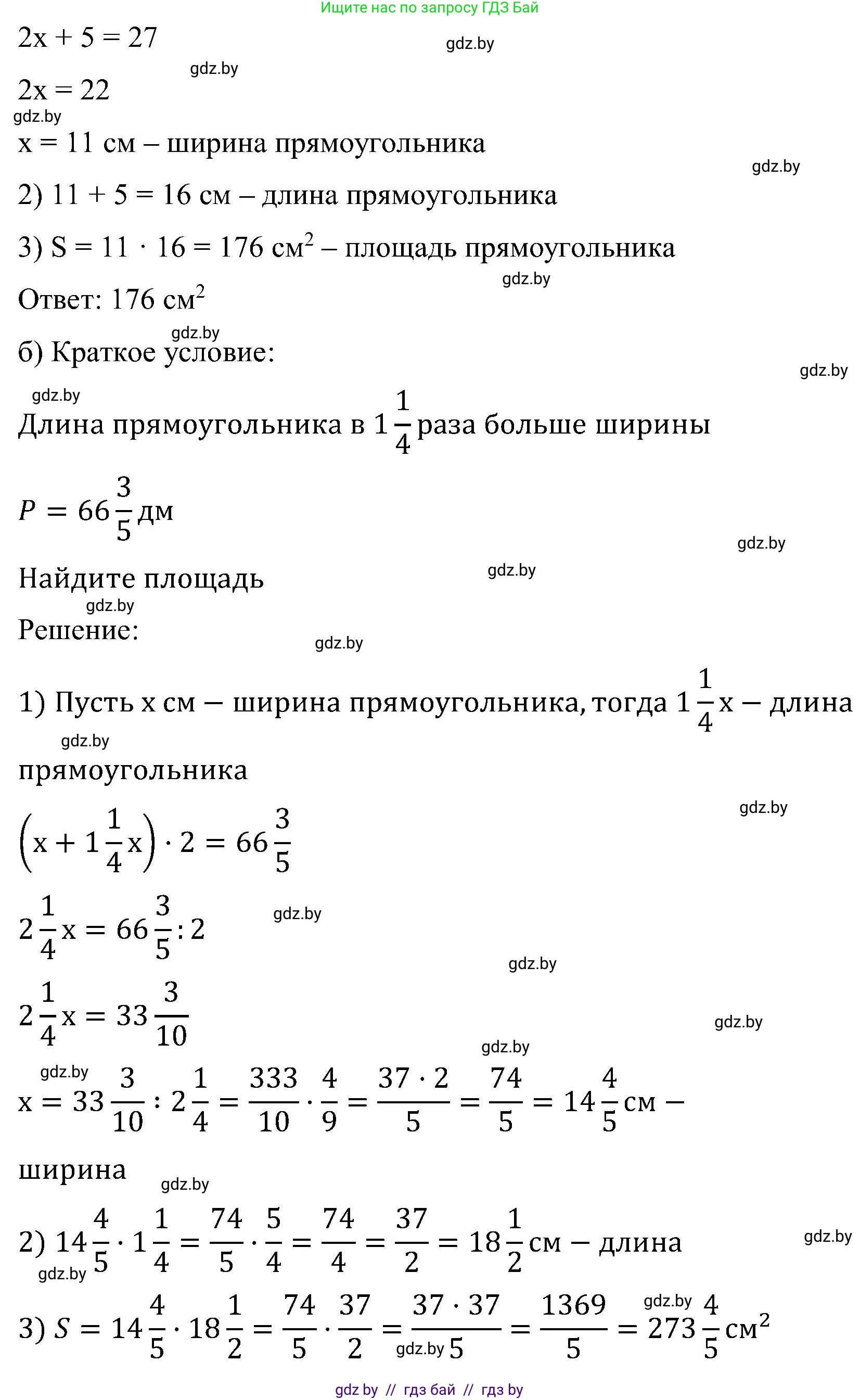
13. а) Ширина прямоугольника на 5 см меньше длины. Найдите площадь прямоугольника, если его периметр равен 54 см.

б) Длина прямоугольника в $1\frac{1}{4}$ раза больше ширины. Найдите его площадь, если периметр прямоугольника равен $66\frac{3}{5}$ дм.

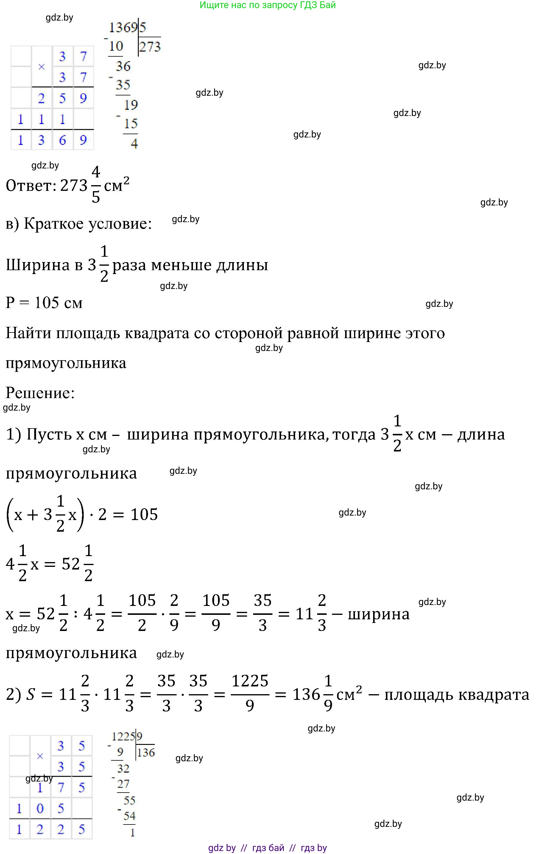
в) Ширина прямоугольника в $3\frac{1}{2}$ раза меньше длины, а периметр равен 105 см. Найдите площадь квадрата со стороной, равной ширине этого прямоугольника.

Решение. №13 (с. 146)
Математика, 5 класс Сборник задач, авторы: Пирютко Ольга Николаевна, Терешко Оксана Александровна, Герасимов Валерий Дмитриевич, издательство Адукацыя i выхаванне, Минск, 2019, белого цвета, страница 146, номер 13, Решение Математика, 5 класс Сборник задач, авторы: Пирютко Ольга Николаевна, Терешко Оксана Александровна, Герасимов Валерий Дмитриевич, издательство Адукацыя i выхаванне, Минск, 2019, белого цвета, страница 146, номер 13, Решение (продолжение 2) Математика, 5 класс Сборник задач, авторы: Пирютко Ольга Николаевна, Терешко Оксана Александровна, Герасимов Валерий Дмитриевич, издательство Адукацыя i выхаванне, Минск, 2019, белого цвета, страница 146, номер 13, Решение (продолжение 3) Математика, 5 класс Сборник задач, авторы: Пирютко Ольга Николаевна, Терешко Оксана Александровна, Герасимов Валерий Дмитриевич, издательство Адукацыя i выхаванне, Минск, 2019, белого цвета, страница 146, номер 13, Решение (продолжение 4)
Решение 2. №13 (с. 146)

а)

Пусть длина прямоугольника равна $l$ см, а ширина — $w$ см.

По условию, ширина на 5 см меньше длины, значит, $w = l - 5$.

Периметр прямоугольника вычисляется по формуле $P = 2(l + w)$. Нам дан периметр $P = 54$ см.

Подставим значение периметра в формулу: $54 = 2(l + w)$.

Отсюда найдем сумму длины и ширины: $l + w = 54 / 2 = 27$ см.

Теперь у нас есть система из двух уравнений:

$l + w = 27$

$w = l - 5$

Подставим второе уравнение в первое: $l + (l - 5) = 27$.

Решим полученное уравнение: $2l - 5 = 27$, откуда $2l = 32$ и $l = 16$ см.

Теперь найдем ширину: $w = 16 - 5 = 11$ см.

Площадь прямоугольника вычисляется по формуле $S = l \cdot w$.

Вычислим площадь: $S = 16 \cdot 11 = 176$ см2.

Ответ: 176 см2.

б)

Пусть ширина прямоугольника равна $w$ дм. Тогда его длина $l$ в $1\frac{1}{4}$ раза больше, то есть $l = 1\frac{1}{4}w = \frac{5}{4}w$.

Периметр прямоугольника равен $P = 66\frac{3}{5}$ дм. Переведем это значение в неправильную дробь: $66\frac{3}{5} = \frac{66 \cdot 5 + 3}{5} = \frac{333}{5}$ дм.

Формула периметра: $P = 2(l + w)$.

Подставим известные значения: $\frac{333}{5} = 2(l + w)$, откуда $l + w = \frac{333}{5} \div 2 = \frac{333}{10}$.

Теперь подставим выражение для $l$ в это уравнение: $\frac{5}{4}w + w = \frac{333}{10}$.

Решим уравнение относительно $w$: $(\frac{5}{4} + 1)w = \frac{333}{10}$, то есть $\frac{9}{4}w = \frac{333}{10}$.

Найдем ширину: $w = \frac{333}{10} \div \frac{9}{4} = \frac{333}{10} \cdot \frac{4}{9} = \frac{37 \cdot 9}{5 \cdot 2} \cdot \frac{2 \cdot 2}{9} = \frac{37 \cdot 2}{5} = \frac{74}{5}$ дм.

Найдем длину: $l = \frac{5}{4}w = \frac{5}{4} \cdot \frac{74}{5} = \frac{74}{4} = \frac{37}{2}$ дм.

Площадь прямоугольника вычисляется по формуле $S = l \cdot w$.

Вычислим площадь: $S = \frac{37}{2} \cdot \frac{74}{5} = \frac{37 \cdot 37}{5} = \frac{1369}{5} = 273\frac{4}{5}$ дм2.

Ответ: $273\frac{4}{5}$ дм2.

в)

Пусть ширина прямоугольника равна $w$ см. По условию, она в $3\frac{1}{2}$ раза меньше длины. Это означает, что длина $l$ в $3\frac{1}{2}$ раза больше ширины, то есть $l = 3\frac{1}{2}w = \frac{7}{2}w$.

Периметр прямоугольника равен $P = 105$ см.

Из формулы периметра $P = 2(l + w)$ найдем сумму сторон: $l + w = \frac{P}{2} = \frac{105}{2}$ см.

Подставим выражение для $l$ в это уравнение: $\frac{7}{2}w + w = \frac{105}{2}$.

Решим уравнение относительно $w$: $(\frac{7}{2} + 1)w = \frac{105}{2}$, то есть $\frac{9}{2}w = \frac{105}{2}$.

Найдем ширину: $w = \frac{105}{2} \div \frac{9}{2} = \frac{105}{2} \cdot \frac{2}{9} = \frac{105}{9} = \frac{35}{3}$ см.

Теперь нужно найти площадь квадрата со стороной, равной ширине этого прямоугольника. Сторона квадрата $a = w = \frac{35}{3}$ см.

Площадь квадрата вычисляется по формуле $S_{квадрата} = a^2$.

Вычислим площадь: $S_{квадрата} = (\frac{35}{3})^2 = \frac{35^2}{3^2} = \frac{1225}{9} = 136\frac{1}{9}$ см2.

Ответ: $136\frac{1}{9}$ см2.

Помогло решение? Оставьте отзыв в комментариях ниже.

Присоединяйтесь к Телеграм-группе @gdz_by_belarus

Присоединиться

Мы подготовили для вас ответ c подробным объяснением домашего задания по математике за 5 класс, для упражнения номер 13 расположенного на странице 146 к сборнику задач 2019 года издания для учащихся школ и гимназий.

Теперь на нашем сайте ГДЗ.ТОП вы всегда легко и бесплатно найдёте условие с правильным ответом на вопрос «Как решить ДЗ» и «Как сделать» задание по математике к упражнению №13 (с. 146), авторов: Пирютко (Ольга Николаевна), Терешко (Оксана Александровна), Герасимов (Валерий Дмитриевич), учебного пособия издательства Адукацыя i выхаванне.