Номер 2.182, страница 137 - гдз по алгебре 8 класс учебник Арефьева, Пирютко

Алгебра, 8 класс Учебник, авторы: Арефьева Ирина Глебовна, Пирютко Ольга Николаевна, издательство Адукацыя i выхаванне, Минск, 2024, бирюзового цвета

Авторы: Арефьева И. Г., Пирютко О. Н.

Тип: Учебник

Издательство: Адукацыя i выхаванне

Год издания: 2024 - 2025

Цвет обложки: бирюзовый с графиком

ISBN: ISBN 978-985-03-4081-8

Допущено Министерством образования Республики Беларусь

Популярные ГДЗ в 8 классе

Глава 2. Квадратные уравнения. Параграф 11. Решение текстовых задач с помощью квадратных уравнений - номер 2.182, страница 137.

№2.182 (с. 137)
Условие. №2.182 (с. 137)
скриншот условия
Алгебра, 8 класс Учебник, авторы: Арефьева Ирина Глебовна, Пирютко Ольга Николаевна, издательство Адукацыя i выхаванне, Минск, 2024, бирюзового цвета, страница 137, номер 2.182, Условие

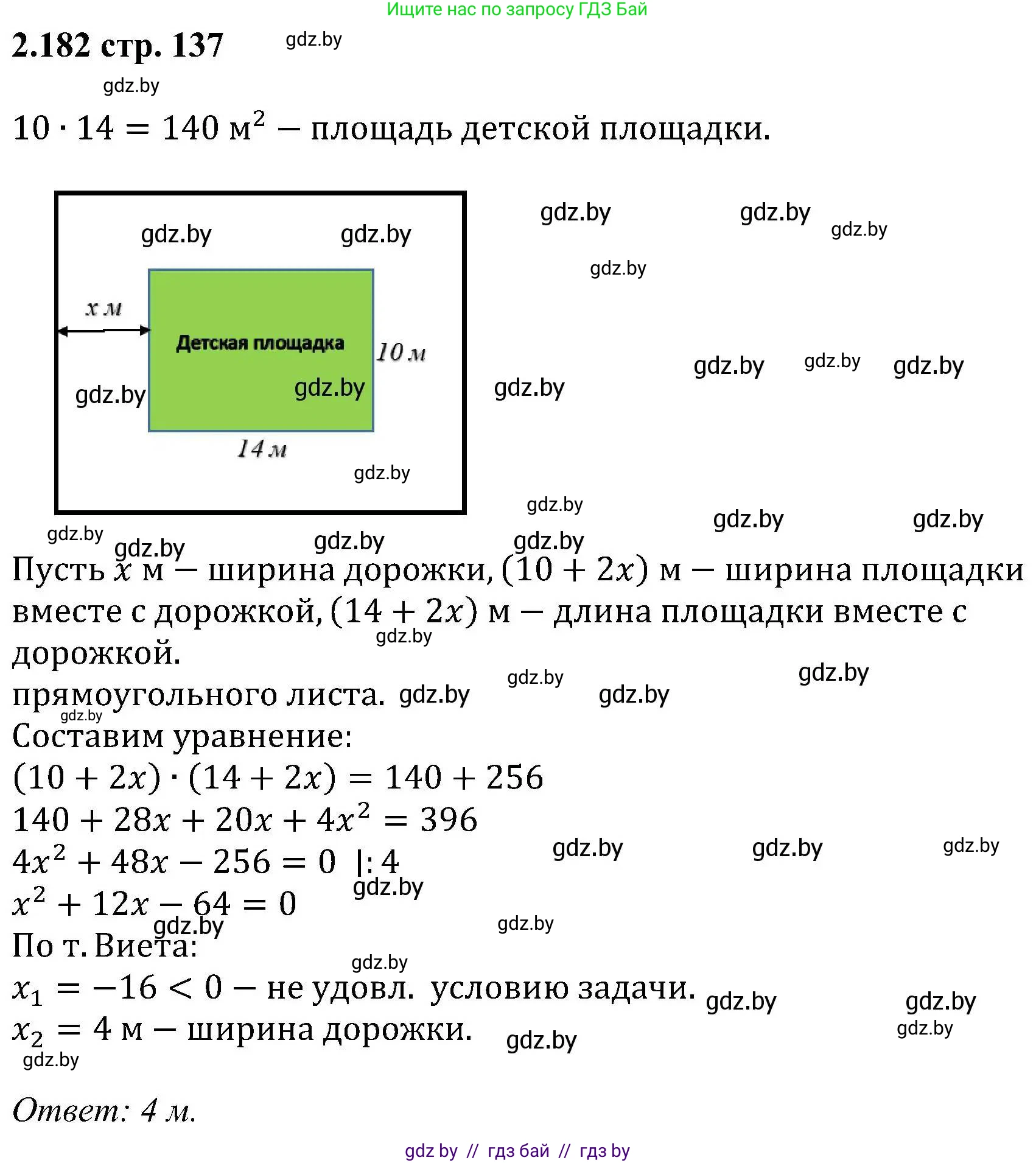
2.182. В рамках проекта по благоустройству территории одного из районов г. Минска студенты архитектурного факультета БНТУ спроектировали детскую площадку, имеющую форму прямоугольника со сторонами $10 \text{ м}$ и $14 \text{ м}$. По периметру площадки запланирована дорожка постоянной ширины, площадь которой равна $256 \text{ м}^2$. Найдите ширину дорожки.

Решение. №2.182 (с. 137)
Алгебра, 8 класс Учебник, авторы: Арефьева Ирина Глебовна, Пирютко Ольга Николаевна, издательство Адукацыя i выхаванне, Минск, 2024, бирюзового цвета, страница 137, номер 2.182, Решение
Решение 2. №2.182 (с. 137)

Пусть ширина дорожки равна $x$ м. Детская площадка имеет форму прямоугольника со сторонами $a = 14$ м и $b = 10$ м.

Дорожка постоянной ширины $x$ расположена по периметру площадки. Это означает, что площадка вместе с дорожкой образует новый, больший прямоугольник.

Размеры этого большего прямоугольника будут:

  • Длина: $14 + 2x$ (м)
  • Ширина: $10 + 2x$ (м)

Площадь большего прямоугольника ($S_{общая}$) вычисляется по формуле:

$S_{общая} = (14 + 2x)(10 + 2x)$

Площадь самой детской площадки ($S_{площадки}$) равна:

$S_{площадки} = 14 \cdot 10 = 140$ м²

Площадь дорожки ($S_{дорожки}$) — это разность между общей площадью и площадью площадки. По условию, $S_{дорожки} = 256$ м². Составим уравнение:

$S_{дорожки} = S_{общая} - S_{площадки}$

$256 = (14 + 2x)(10 + 2x) - 140$

Теперь решим это уравнение относительно $x$:

$256 + 140 = (14 + 2x)(10 + 2x)$

$396 = 140 + 28x + 20x + 4x^2$

$396 = 4x^2 + 48x + 140$

Перенесем все члены в одну сторону, чтобы получить квадратное уравнение:

$4x^2 + 48x + 140 - 396 = 0$

$4x^2 + 48x - 256 = 0$

Для удобства разделим все уравнение на 4:

$x^2 + 12x - 64 = 0$

Решим квадратное уравнение с помощью дискриминанта ($D = b^2 - 4ac$):

$D = 12^2 - 4 \cdot 1 \cdot (-64) = 144 + 256 = 400$

Найдем корни уравнения:

$x_1 = \frac{-12 + \sqrt{400}}{2} = \frac{-12 + 20}{2} = \frac{8}{2} = 4$

$x_2 = \frac{-12 - \sqrt{400}}{2} = \frac{-12 - 20}{2} = \frac{-32}{2} = -16$

Так как ширина дорожки не может быть отрицательной, корень $x_2 = -16$ не подходит по смыслу задачи. Следовательно, ширина дорожки равна 4 м.

Найдите ширину дорожки. Ответ: 4 м.

Помогло решение? Оставьте отзыв в комментариях ниже.

Присоединяйтесь к Телеграм-группе @gdz_by_belarus

Присоединиться

Мы подготовили для вас ответ c подробным объяснением домашего задания по алгебре за 8 класс, для упражнения номер 2.182 расположенного на странице 137 к учебнику 2024 года издания для учащихся школ и гимназий.

Теперь на нашем сайте ГДЗ.ТОП вы всегда легко и бесплатно найдёте условие с правильным ответом на вопрос «Как решить ДЗ» и «Как сделать» задание по алгебре к упражнению №2.182 (с. 137), авторов: Арефьева (Ирина Глебовна), Пирютко (Ольга Николаевна), учебного пособия издательства Адукацыя i выхаванне.