Номер 32, страница 94 - гдз по алгебре 11 класс сборник задач Арефьева, Пирютко

Алгебра, 11 класс Сборник задач, авторы: Арефьева Ирина Глебовна, Пирютко Ольга Николаевна, издательство Народная асвета, Минск, 2020, белого цвета

Авторы: Арефьева И. Г., Пирютко О. Н.

Тип: Сборник задач

Издательство: Народная асвета

Год издания: 2020 - 2025

Уровень обучения: базовый и повышенный

Цвет обложки: белый с графиком

Допущено Министерством образования Республики Беларусь

Популярные ГДЗ в 11 классе

Глава 3. Логарифмическая функция. Параграф 10. Логарифмические неравенства - номер 32, страница 94.

№32 (с. 94)
Условие. №32 (с. 94)
скриншот условия
Алгебра, 11 класс Сборник задач, авторы: Арефьева Ирина Глебовна, Пирютко Ольга Николаевна, издательство Народная асвета, Минск, 2020, белого цвета, страница 94, номер 32, Условие

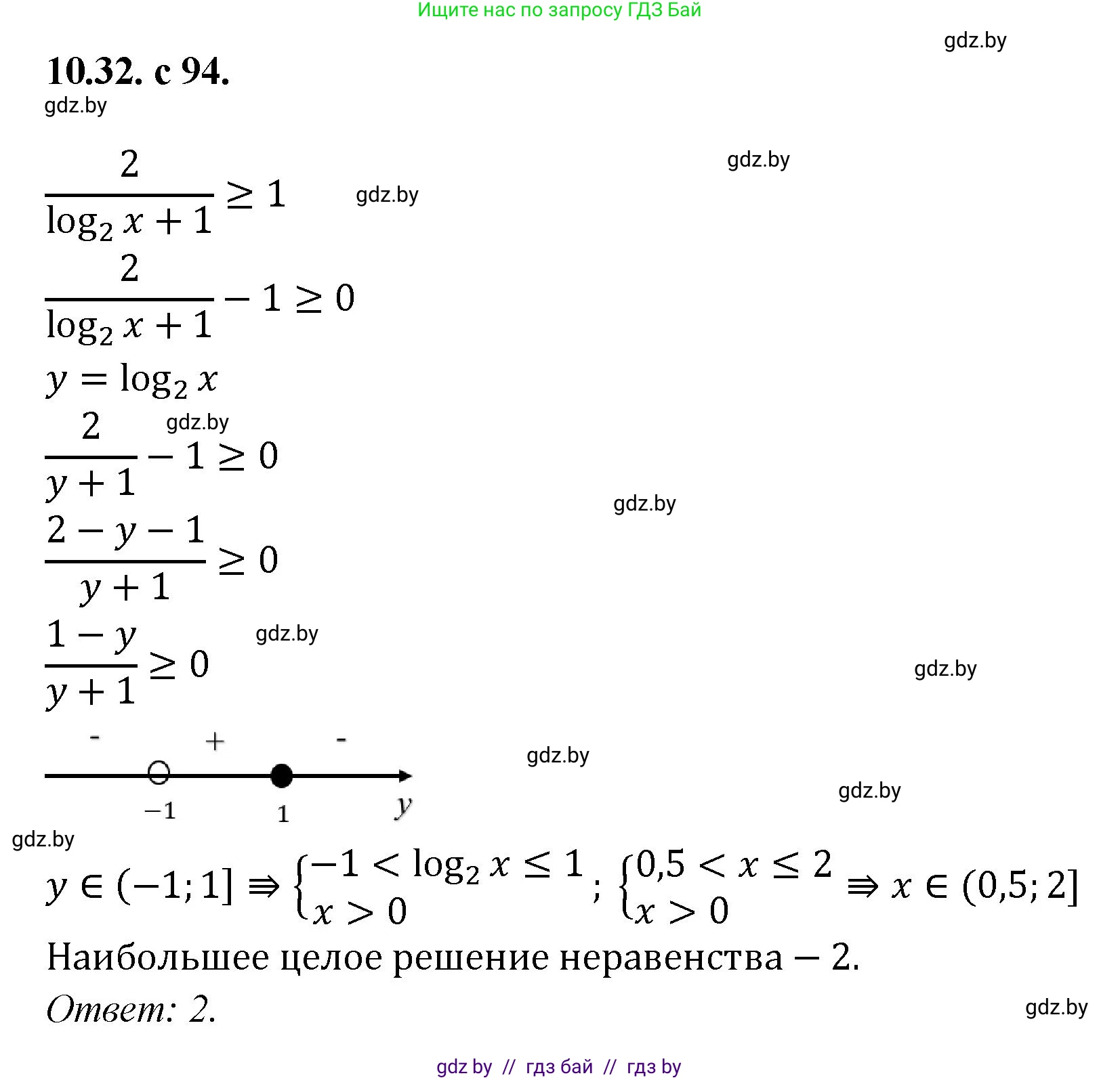
10.32. Найдите наибольшее целое решение неравенства $\frac{2}{\log_2 x + 1} \ge 1.$

Решение. №32 (с. 94)
Алгебра, 11 класс Сборник задач, авторы: Арефьева Ирина Глебовна, Пирютко Ольга Николаевна, издательство Народная асвета, Минск, 2020, белого цвета, страница 94, номер 32, Решение
Решение 2. №32 (с. 94)

Для решения неравенства $\frac{2}{\log_2 x + 1} \ge 1$ необходимо найти его область допустимых значений (ОДЗ), а затем решить само неравенство.

1. Область допустимых значений (ОДЗ).

Неравенство содержит логарифм и дробь, поэтому должны выполняться два условия:

  • Аргумент логарифма должен быть строго положительным: $x > 0$.
  • Знаменатель дроби не должен быть равен нулю: $\log_2 x + 1 \neq 0$. Отсюда следует, что $\log_2 x \neq -1$, а значит $x \neq 2^{-1}$, то есть $x \neq \frac{1}{2}$.

Таким образом, ОДЗ неравенства: $x \in (0, \frac{1}{2}) \cup (\frac{1}{2}, +\infty)$.

2. Решение неравенства.

Для упрощения введем замену переменной: пусть $t = \log_2 x$. Неравенство примет вид:

$\frac{2}{t + 1} \ge 1$

Перенесем все члены в левую часть и приведем к общему знаменателю:

$\frac{2}{t + 1} - 1 \ge 0$

$\frac{2 - (t + 1)}{t + 1} \ge 0$

$\frac{1 - t}{t + 1} \ge 0$

Это рациональное неравенство решим методом интервалов. Найдем точки, в которых числитель или знаменатель равны нулю:

  • $1 - t = 0 \implies t = 1$
  • $t + 1 = 0 \implies t = -1$

Эти точки разбивают числовую прямую на интервалы. Проанализировав знак дроби на каждом интервале, установим, что выражение $\frac{1 - t}{t + 1}$ неотрицательно при $t \in (-1, 1]$.

3. Обратная замена и нахождение x.

Вернемся к исходной переменной $x$, подставив $t = \log_2 x$:

$-1 < \log_2 x \le 1$

Так как логарифмическая функция с основанием $2 > 1$ является возрастающей, мы можем потенцировать все части неравенства, сохраняя знаки:

$2^{-1} < x \le 2^1$

$\frac{1}{2} < x \le 2$

Полученный промежуток $x \in (\frac{1}{2}, 2]$ полностью удовлетворяет ОДЗ.

4. Нахождение наибольшего целого решения.

В задании требуется найти наибольшее целое решение. В интервал $(\frac{1}{2}, 2]$ входят следующие целые числа: 1 и 2. Наибольшим из этих чисел является 2.

Ответ: 2

Помогло решение? Оставьте отзыв в комментариях ниже.

Присоединяйтесь к Телеграм-группе @gdz_by_belarus

Присоединиться

Мы подготовили для вас ответ c подробным объяснением домашего задания по алгебре за 11 класс, для упражнения номер 32 расположенного на странице 94 к сборнику задач 2020 года издания для учащихся школ и гимназий.

Теперь на нашем сайте ГДЗ.ТОП вы всегда легко и бесплатно найдёте условие с правильным ответом на вопрос «Как решить ДЗ» и «Как сделать» задание по алгебре к упражнению №32 (с. 94), авторов: Арефьева (Ирина Глебовна), Пирютко (Ольга Николаевна), базовый и повышенный уровень обучения учебного пособия издательства Народная асвета.