Номер 11, страница 154 - гдз по алгебре 11 класс сборник задач Арефьева, Пирютко

Алгебра, 11 класс Сборник задач, авторы: Арефьева Ирина Глебовна, Пирютко Ольга Николаевна, издательство Народная асвета, Минск, 2020, белого цвета

Авторы: Арефьева И. Г., Пирютко О. Н.

Тип: Сборник задач

Издательство: Народная асвета

Год издания: 2020 - 2025

Уровень обучения: базовый и повышенный

Цвет обложки: белый с графиком

Допущено Министерством образования Республики Беларусь

Популярные ГДЗ в 11 классе

Глава 5. Элементы теории вероятностей и математической статистики. Параграф 16. Классическое определение вероятности - номер 11, страница 154.

№11 (с. 154)
Условие. №11 (с. 154)
скриншот условия
Алгебра, 11 класс Сборник задач, авторы: Арефьева Ирина Глебовна, Пирютко Ольга Николаевна, издательство Народная асвета, Минск, 2020, белого цвета, страница 154, номер 11, Условие

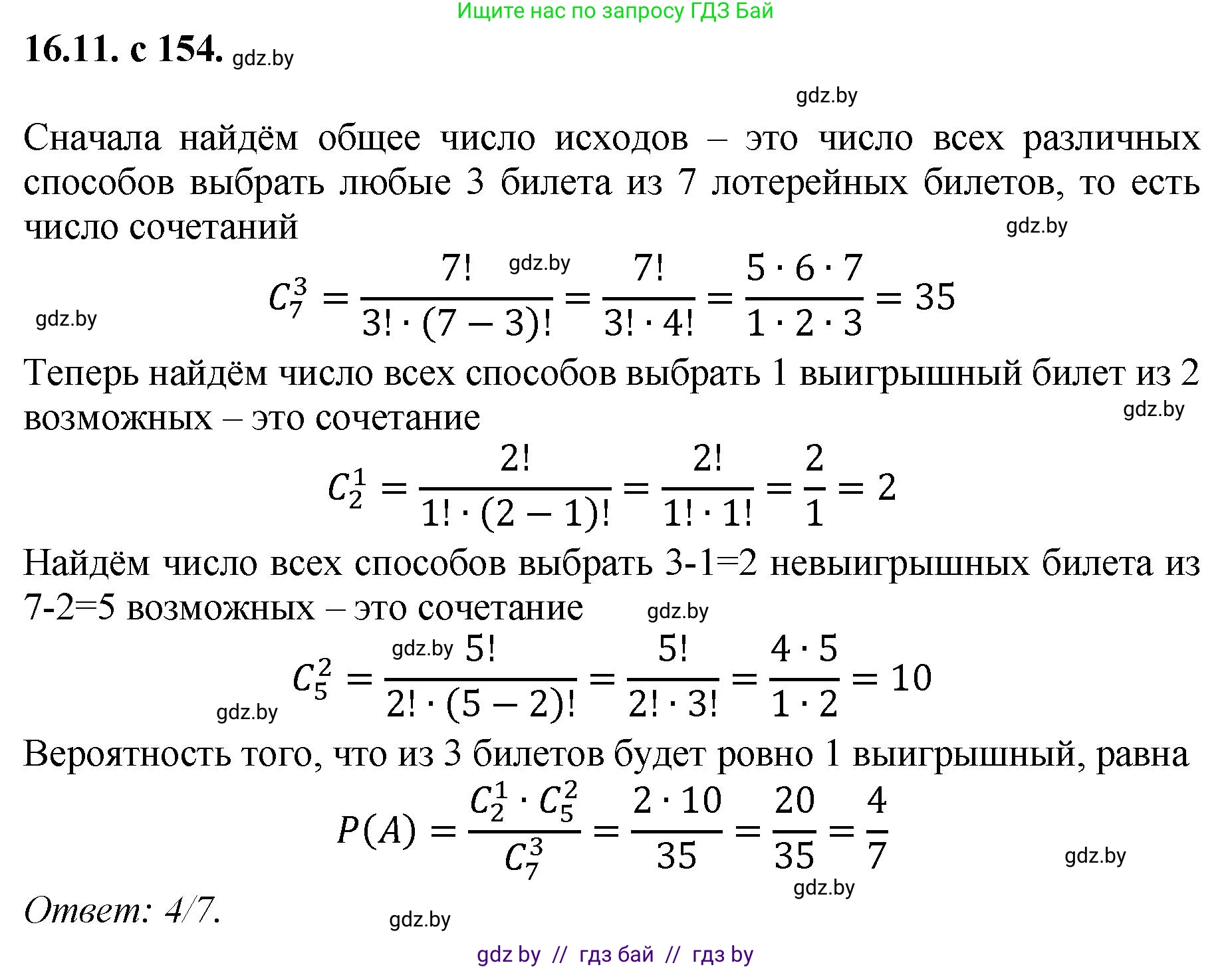
16.11. Из 7 лотерейных билетов два выигрышных. Выбирают три билета. Какова вероятность, что ровно один билет из трех выбранных выигрышный?

Решение. №11 (с. 154)
Алгебра, 11 класс Сборник задач, авторы: Арефьева Ирина Глебовна, Пирютко Ольга Николаевна, издательство Народная асвета, Минск, 2020, белого цвета, страница 154, номер 11, Решение
Решение 2. №11 (с. 154)

Для решения задачи воспользуемся классическим определением вероятности: $P(A) = \frac{m}{n}$, где $n$ – общее число всех равновозможных исходов, а $m$ – число исходов, благоприятствующих событию A.

1. Определение общего числа исходов (n).

Общее число исходов – это количество способов выбрать 3 билета из 7 имеющихся. Так как порядок выбора не важен, мы используем формулу для числа сочетаний:

$n = C_7^3 = \frac{7!}{3!(7-3)!} = \frac{7 \cdot 6 \cdot 5}{3 \cdot 2 \cdot 1} = 35$

Таким образом, всего существует 35 различных способов выбрать 3 билета из 7.

2. Определение числа благоприятных исходов (m).

Благоприятный исход – это когда из трех выбранных билетов один оказывается выигрышным, а два других – проигрышными. Всего в наборе 7 билетов, из которых 2 выигрышных и $7 - 2 = 5$ проигрышных.

Количество способов выбрать 1 выигрышный билет из 2-х имеющихся:

$C_2^1 = \frac{2!}{1!(2-1)!} = 2$

Количество способов выбрать 2 проигрышных билета из 5-ти имеющихся:

$C_5^2 = \frac{5!}{2!(5-2)!} = \frac{5 \cdot 4}{2 \cdot 1} = 10$

Согласно правилу произведения в комбинаторике, общее число благоприятных исходов равно произведению этих двух величин:

$m = C_2^1 \times C_5^2 = 2 \times 10 = 20$

Следовательно, существует 20 способов выбрать 1 выигрышный и 2 проигрышных билета.

3. Расчет вероятности.

Теперь мы можем рассчитать искомую вероятность, разделив число благоприятных исходов на общее число исходов:

$P(A) = \frac{m}{n} = \frac{20}{35}$

Сократим полученную дробь на 5:

$P(A) = \frac{20 \div 5}{35 \div 5} = \frac{4}{7}$

Какова вероятность, что ровно один билет из трех выбранных выигрышный? Ответ: $\frac{4}{7}$

Помогло решение? Оставьте отзыв в комментариях ниже.

Присоединяйтесь к Телеграм-группе @gdz_by_belarus

Присоединиться

Мы подготовили для вас ответ c подробным объяснением домашего задания по алгебре за 11 класс, для упражнения номер 11 расположенного на странице 154 к сборнику задач 2020 года издания для учащихся школ и гимназий.

Теперь на нашем сайте ГДЗ.ТОП вы всегда легко и бесплатно найдёте условие с правильным ответом на вопрос «Как решить ДЗ» и «Как сделать» задание по алгебре к упражнению №11 (с. 154), авторов: Арефьева (Ирина Глебовна), Пирютко (Ольга Николаевна), базовый и повышенный уровень обучения учебного пособия издательства Народная асвета.