Номер 173, страница 33 - гдз по химии 11 класс сборник задач Хвалюк, Резяпкин

Химия, 11 класс Сборник задач, авторы: Хвалюк Виктор Николаевич, Резяпкин Виктор Ильич, издательство Адукацыя i выхаванне, Минск, 2023, зелёного цвета

Авторы: Хвалюк В. Н., Резяпкин В. И.

Тип: Сборник задач

Издательство: Адукацыя i выхаванне

Год издания: 2023 - 2025

Цвет обложки: зелёный, голубой с колбами

ISBN: 978-985-599-534-1

Допущено Министерством образования Республики Беларусь

Популярные ГДЗ в 11 классе

Глава 1. Основные понятия и законы химии. Параграф 6. Закон Авогадро как один из основных законов химии - номер 173, страница 33.

№173 (с. 33)
Условие. №173 (с. 33)
скриншот условия
Химия, 11 класс Сборник задач, авторы: Хвалюк Виктор Николаевич, Резяпкин Виктор Ильич, издательство Адукацыя i выхаванне, Минск, 2023, зелёного цвета, страница 33, номер 173, Условие

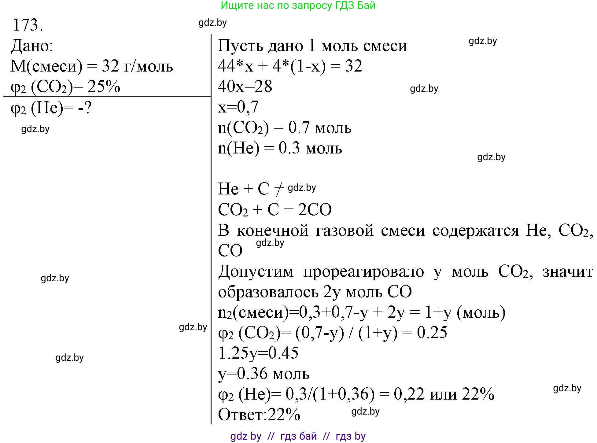
173. *Молярная масса газовой смеси, состоящей из гелия и углекислого газа, равна 32,0 г/моль. После пропускания смеси над раскалённым углеродом объёмная доля $CO_2$ в полученной смеси стала равной 25,0 %. Рассчитайте объёмную долю гелия в конечной газовой смеси.

Решение. №173 (с. 33)
Химия, 11 класс Сборник задач, авторы: Хвалюк Виктор Николаевич, Резяпкин Виктор Ильич, издательство Адукацыя i выхаванне, Минск, 2023, зелёного цвета, страница 33, номер 173, Решение
Решение 3. №173 (с. 33)

Дано:

$M_{смеси1}(He, CO_2) = 32,0 \text{ г/моль}$

$\phi_{2}(CO_2) = 25,0 \% = 0,25$

Найти:

$\phi_{2}(He) - ?$

Решение:

1. Определим состав исходной газовой смеси. Средняя молярная масса смеси ($M_{смеси}$) вычисляется по формуле:

$M_{смеси} = \phi(He) \cdot M(He) + \phi(CO_2) \cdot M(CO_2)$

где $\phi$ - объёмная (мольная) доля компонента, а $M$ - его молярная масса. Молярные массы: $M(He) = 4,0 \text{ г/моль}$, $M(CO_2) = 12,0 + 2 \cdot 16,0 = 44,0 \text{ г/моль}$.

Пусть объёмная доля $CO_2$ в исходной смеси равна $x$, тогда доля $He$ равна $(1-x)$, так как $\phi(He) + \phi(CO_2) = 1$.

Подставим известные значения в формулу:

$32,0 = (1 - x) \cdot 4,0 + x \cdot 44,0$

$32,0 = 4,0 - 4,0x + 44,0x$

$28,0 = 40,0x$

$x = \frac{28,0}{40,0} = 0,7$

Следовательно, в исходной смеси объёмная доля $CO_2$ составляет 70%, а объёмная доля гелия $He$ составляет $1 - 0,7 = 0,3$ или 30%.

2. При пропускании смеси над раскалённым углеродом происходит химическая реакция, в которой гелий не участвует:

$CO_2 + C_{(тв)} \rightarrow 2CO$

3. Рассчитаем состав конечной смеси. Для удобства предположим, что исходное количество смеси составляло 1 моль. Тогда:

Количество вещества в исходной смеси:

$n_{1}(CO_2) = 1 \text{ моль} \cdot 0,7 = 0,7 \text{ моль}$

$n_{1}(He) = 1 \text{ моль} \cdot 0,3 = 0,3 \text{ моль}$

Пусть в реакцию вступило $y$ моль $CO_2$. По уравнению реакции, при этом образовалось $2y$ моль $CO$.

Количество веществ в конечной смеси (смесь 2):

$n_{2}(He) = 0,3 \text{ моль}$ (не изменилось)

$n_{2}(CO_2) = 0,7 - y \text{ моль}$ (оставшийся $CO_2$)

$n_{2}(CO) = 2y \text{ моль}$ (образовавшийся $CO$)

Общее количество вещества в конечной смеси:

$n_{2, общ} = n_{2}(He) + n_{2}(CO_2) + n_{2}(CO) = 0,3 + (0,7 - y) + 2y = 1 + y \text{ моль}$

По условию, объёмная доля $CO_2$ в конечной смеси равна 25,0% (0,25). Объёмная доля равна мольной доле:

$\phi_{2}(CO_2) = \frac{n_{2}(CO_2)}{n_{2, общ}} = \frac{0,7 - y}{1 + y}$

$0,25 = \frac{0,7 - y}{1 + y}$

Решим уравнение:

$0,25 \cdot (1 + y) = 0,7 - y$

$0,25 + 0,25y = 0,7 - y$

$1,25y = 0,45$

$y = \frac{0,45}{1,25} = 0,36 \text{ моль}$

4. Теперь найдём объёмную долю гелия в конечной газовой смеси:

$n_{2}(He) = 0,3 \text{ моль}$

$n_{2, общ} = 1 + y = 1 + 0,36 = 1,36 \text{ моль}$

$\phi_{2}(He) = \frac{n_{2}(He)}{n_{2, общ}} = \frac{0,3}{1,36} \approx 0,220588$

Выражая в процентах и округляя до трёх значащих цифр, получаем 22,1%.

Ответ: объёмная доля гелия в конечной газовой смеси составляет 22,1 %.

Помогло решение? Оставьте отзыв в комментариях ниже.

Присоединяйтесь к Телеграм-группе @gdz_by_belarus

Присоединиться

Мы подготовили для вас ответ c подробным объяснением домашего задания по химии за 11 класс, для упражнения номер 173 расположенного на странице 33 к сборнику задач 2023 года издания для учащихся школ и гимназий.

Теперь на нашем сайте ГДЗ.ТОП вы всегда легко и бесплатно найдёте условие с правильным ответом на вопрос «Как решить ДЗ» и «Как сделать» задание по химии к упражнению №173 (с. 33), авторов: Хвалюк (Виктор Николаевич), Резяпкин (Виктор Ильич), учебного пособия издательства Адукацыя i выхаванне.