Номер 28.15, страница 201 - гдз по русскому языку 11 класс учебник Долбик, Литвинко

Русский язык, 11 класс Учебник, авторы: Долбик Елена Евгеньевна, Литвинко Франя Михайловна, Мурина Лариса Александровна, Шиманович Т В, Таяновская И В, Орловская О Я, издательство Национальный институт образования, Минск, 2021

Авторы: Долбик Е. Е., Литвинко Ф. М., Мурина Л. А., Шиманович Т. В., Таяновская И. В., Орловская О. Я.

Тип: Учебник

Издательство: Национальный институт образования

Год издания: 2021 - 2025

Цвет обложки: синий

ISBN: 978-985-594-966-5

Допущено Министерством образования Республики Беларусь

Популярные ГДЗ в 11 классе

Пунктуация. Параграф 28. Употребление запятой. 28.4. Пунктуация в предложениях, содержащих конструкции с как - номер 28.15, страница 201.

№28.15 (с. 201)
Условие. №28.15 (с. 201)
скриншот условия
Русский язык, 11 класс Учебник, авторы: Долбик Елена Евгеньевна, Литвинко Франя Михайловна, Мурина Лариса Александровна, Шиманович Т В, Таяновская И В, Орловская О Я, издательство Национальный институт образования, Минск, 2021, страница 201, номер 28.15, Условие

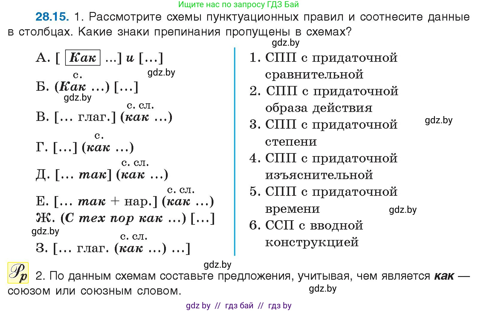
28.15. 1. Рассмотрите схемы пунктуационных правил и соотнесите данные в столбцах. Какие знаки препинания пропущены в схемах?

А. [ Как ... ] и [...]
с.
1. СПП с придаточной сравнительной
Б. (Как ...) [...]
с. сл.
2. СПП с придаточной образа действия
В. [... глаг.] (как ...)
с.
3. СПП с придаточной степени
Г. [...] (как ...)
с. сл.
4. СПП с придаточной изъяснительной
Д. [... так] (как ...)
с. сл.
5. СПП с придаточной времени
Е. [... так + нар.] (как ...) 6. ССП с вводной конструкцией
Ж. (С тех пор как ...) [...]
с. сл.
З. [... глаг. (как ...) ...]

2. По данным схемам составьте предложения, учитывая, чем является как — союзом или союзным словом.

Решение. №28.15 (с. 201)
Русский язык, 11 класс Учебник, авторы: Долбик Елена Евгеньевна, Литвинко Франя Михайловна, Мурина Лариса Александровна, Шиманович Т В, Таяновская И В, Орловская О Я, издательство Национальный институт образования, Минск, 2021, страница 201, номер 28.15, Решение
Решение 2. №28.15 (с. 201)
1.

Соотнесение схем пунктуационных правил (левый столбец) с типами предложений (правый столбец) и недостающие знаки препинания:

  • А – 6. ССП с вводной конструкцией (Наиболее вероятное, хотя и не вполне точное соотнесение; схема представляет собой сложносочинённое предложение, состоящее из двух частей).
  • Б – 5. СПП с придаточной времени.
  • В – 4. СПП с придаточной изъяснительной.
  • Г – 1. СПП с придаточной сравнительной.
  • Д – 2. СПП с придаточной образа действия.
  • Е – 3. СПП с придаточной степени.
  • Ж – 5. СПП с придаточной времени.
  • З – 4. СПП с придаточной изъяснительной.

Во всех схемах пропущены запятые, которые необходимы для разделения частей сложного предложения:

  • В схемах, где придаточная часть следует за главной (В, Г, Д, Е), перед ней ставится запятая: [...], (как...).
  • В схемах, где придаточная часть стоит перед главной (Б, Ж), запятая ставится после неё: (Как...), [...].
  • В схеме З, где придаточная часть находится внутри главной, она выделяется запятыми с обеих сторон: [..., (как...), ...].
  • В схеме А (сложносочинённое предложение) между частями, соединёнными союзом «и», по общему правилу ставится запятая. Исключение составляют случаи, когда части имеют общий элемент (например, общий второстепенный член) или являются однотипными по цели высказывания и интонации (например, обе восклицательные).
2.

Примеры предложений, составленных по данным схемам:

  • А. [Как...], и [...]: Как свеж был воздух, и как ярко сияло утреннее солнце! (В этом предложении запятая перед союзом «и» не нужна, так как обе части являются восклицательными).
  • Б. (Как...), [...] (как — союз): Как только отряд вышел на поляну, начался сильный дождь.
  • В. [... глаг.], (как...) (как — союзное слово): Мы видели, как аисты свили гнездо на крыше старого дома.
  • Г. [...], (как...) (как — союз): Трава блестела на солнце, как будто её осыпали алмазной пылью.
  • Д. [... так], (как...) (как — союзное слово): Сделай всё так, как мы договаривались.
  • Е. [... так + нар.], (как...) (как — союзное слово): Он бежал так быстро, как никогда раньше не бегал.
  • Ж. (С тех пор как...), [...] (с тех пор как — составной союз): С тех пор как он уехал, от него не было ни одного письма.
  • З. [... глаг., (как...), ...] (как — союзное слово): Докладчик пообещал объяснить, как работает этот механизм, после своего выступления.

Помогло решение? Оставьте отзыв в комментариях ниже.

Присоединяйтесь к Телеграм-группе @gdz_by_belarus

Присоединиться

Мы подготовили для вас ответ c подробным объяснением домашего задания по русскому языку за 11 класс, для упражнения номер 28.15 расположенного на странице 201 к учебнику 2021 года издания для учащихся школ и гимназий.

Теперь на нашем сайте ГДЗ.ТОП вы всегда легко и бесплатно найдёте условие с правильным ответом на вопрос «Как решить ДЗ» и «Как сделать» задание по русскому языку к упражнению №28.15 (с. 201), авторов: Долбик (Елена Евгеньевна), Литвинко (Франя Михайловна), Мурина (Лариса Александровна), Шиманович (Т В), Таяновская (И В), Орловская (О Я), учебного пособия издательства Национальный институт образования.