Номер 38, страница 111 - гдз по математике 6 класс сборник задач Пирютко, Терешко

Математика, 6 класс Сборник задач, авторы: Пирютко Ольга Николаевна, Терешко Оксана Александровна, издательство Адукацыя i выхаванне, Минск, 2020, салатового цвета

Авторы: Пирютко О. Н., Терешко О. А.

Тип: Сборник задач

Издательство: Адукацыя i выхаванне

Год издания: 2020 - 2025

Цвет обложки: салатовый, белый, красный с учениками

ISBN: 978-985-599-225-8

Допущено Министерством образования Республики Беларусь

Популярные ГДЗ в 6 классе

Глава 4. Рациональные числа. Параграф 7. Умножение рациональных чисел - номер 38, страница 111.

№38 (с. 111)
Условие. №38 (с. 111)
скриншот условия
Математика, 6 класс Сборник задач, авторы: Пирютко Ольга Николаевна, Терешко Оксана Александровна, издательство Адукацыя i выхаванне, Минск, 2020, салатового цвета, страница 111, номер 38, Условие

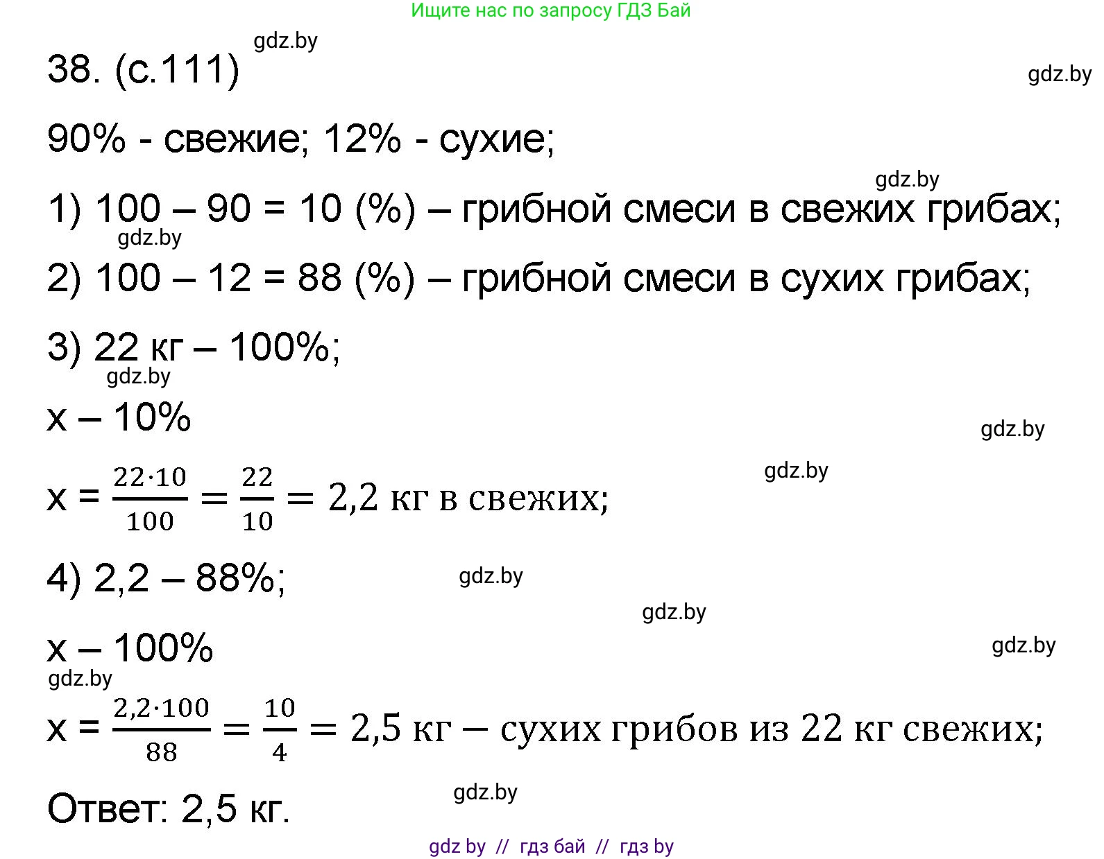
38. Свежие грибы содержат по массе 90 % воды, а сухие — 12 %. Сколько килограммов сухих грибов получится из 22 кг свежих?

Решение. №38 (с. 111)
Математика, 6 класс Сборник задач, авторы: Пирютко Ольга Николаевна, Терешко Оксана Александровна, издательство Адукацыя i выхаванне, Минск, 2020, салатового цвета, страница 111, номер 38, Решение
Решение 2. №38 (с. 111)

Основной принцип решения этой задачи заключается в том, что при сушке грибов испаряется только вода, а масса "сухого вещества" (неводной части) остается неизменной.

1. Находим массу сухого вещества в свежих грибах.

Свежие грибы содержат 90% воды. Следовательно, доля сухого вещества в них составляет:

$$100\% - 90\% = 10\%$$

Вычислим массу этого сухого вещества в 22 кг свежих грибов:

$$22 \text{ кг} \times \frac{10}{100} = 2,2 \text{ кг}$$

Итак, в 22 кг свежих грибов содержится 2,2 кг сухого вещества.

2. Находим общую массу сухих грибов.

Масса сухого вещества не изменяется при сушке, значит, в сухих грибах также будет 2,2 кг сухого вещества.

Сухие грибы, по условию, содержат 12% воды. Следовательно, доля сухого вещества в них составляет:

$$100\% - 12\% = 88\%$$

Мы знаем, что эти 88% от общей массы сухих грибов равны 2,2 кг. Пусть $x$ — это искомая масса сухих грибов. Тогда можно составить уравнение:

$$0,88 \cdot x = 2,2$$

Решим это уравнение относительно $x$:

$$x = \frac{2,2}{0,88} = \frac{220}{88}$$

Сократим полученную дробь, разделив числитель и знаменатель на 22:

$$x = \frac{220 \div 22}{88 \div 22} = \frac{10}{4} = \frac{5}{2} \text{ кг}$$

Преобразуем неправильную дробь $\frac{5}{2}$ в смешанное число:

$$x = 2\frac{1}{2} \text{ кг}$$

38. Ответ: 2$\frac{1}{2}$ кг.

Помогло решение? Оставьте отзыв в комментариях ниже.

Присоединяйтесь к Телеграм-группе @gdz_by_belarus

Присоединиться

Мы подготовили для вас ответ c подробным объяснением домашего задания по математике за 6 класс, для упражнения номер 38 расположенного на странице 111 к сборнику задач 2020 года издания для учащихся школ и гимназий.

Теперь на нашем сайте ГДЗ.ТОП вы всегда легко и бесплатно найдёте условие с правильным ответом на вопрос «Как решить ДЗ» и «Как сделать» задание по математике к упражнению №38 (с. 111), авторов: Пирютко (Ольга Николаевна), Терешко (Оксана Александровна), учебного пособия издательства Адукацыя i выхаванне.