Номер 3.139, страница 195 - гдз по алгебре 8 класс учебник Арефьева, Пирютко

Алгебра, 8 класс Учебник, авторы: Арефьева Ирина Глебовна, Пирютко Ольга Николаевна, издательство Адукацыя i выхаванне, Минск, 2024, бирюзового цвета

Авторы: Арефьева И. Г., Пирютко О. Н.

Тип: Учебник

Издательство: Адукацыя i выхаванне

Год издания: 2024 - 2025

Цвет обложки: бирюзовый с графиком

ISBN: ISBN 978-985-03-4081-8

Допущено Министерством образования Республики Беларусь

Популярные ГДЗ в 8 классе

Глава 3. Квадратичная функция. Параграф 15. Квадратные неравенства - номер 3.139, страница 195.

№3.139 (с. 195)
Условие. №3.139 (с. 195)
скриншот условия
Алгебра, 8 класс Учебник, авторы: Арефьева Ирина Глебовна, Пирютко Ольга Николаевна, издательство Адукацыя i выхаванне, Минск, 2024, бирюзового цвета, страница 195, номер 3.139, Условие Алгебра, 8 класс Учебник, авторы: Арефьева Ирина Глебовна, Пирютко Ольга Николаевна, издательство Адукацыя i выхаванне, Минск, 2024, бирюзового цвета, страница 195, номер 3.139, Условие (продолжение 2)

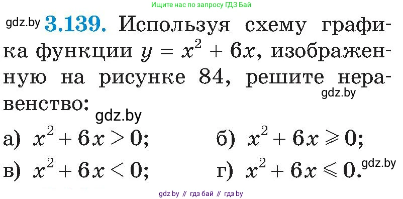
3.139. Используя схему графика функции $y = x^2 + 6x$, изображенную на рисунке 84, решите неравенство:

а) $x^2 + 6x > 0$;

б) $x^2 + 6x \ge 0$;

в) $x^2 + 6x < 0$;

г) $x^2 + 6x \le 0$.

Рис. 84

Решение. №3.139 (с. 195)
Алгебра, 8 класс Учебник, авторы: Арефьева Ирина Глебовна, Пирютко Ольга Николаевна, издательство Адукацыя i выхаванне, Минск, 2024, бирюзового цвета, страница 195, номер 3.139, Решение
Решение 2. №3.139 (с. 195)

Для решения данных неравенств воспользуемся схемой графика функции $y = x^2 + 6x$. Это парабола, ветви которой направлены вверх. График пересекает ось абсцисс (ось $x$) в точках, где $y=0$. Эти точки, как видно из рисунка, $x = -6$ и $x = 0$.

а) $x^2+6x > 0$;
Чтобы решить неравенство $x^2+6x > 0$, нужно найти такие значения $x$, при которых график функции $y = x^2+6x$ находится выше оси $x$. Глядя на рисунок, видим, что это происходит на двух промежутках: левее точки $x=-6$ и правее точки $x=0$. Так как неравенство строгое, сами точки $x=-6$ и $x=0$ в решение не входят.
Ответ: $x \in (-\infty; -6) \cup (0; +\infty)$.

б) $x^2+6x \ge 0$;
Чтобы решить неравенство $x^2+6x \ge 0$, нужно найти такие значения $x$, при которых график функции $y = x^2+6x$ находится выше или на оси $x$. Это те же промежутки, что и в пункте а), но на этот раз мы включаем точки пересечения с осью $x$, так как неравенство нестрогое.
Ответ: $x \in (-\infty; -6] \cup [0; +\infty)$.

в) $x^2+6x < 0$;
Чтобы решить неравенство $x^2+6x < 0$, нужно найти такие значения $x$, при которых график функции $y = x^2+6x$ находится ниже оси $x$. Из графика видно, что парабола находится под осью $x$ на интервале между точками $-6$ и $0$. Так как неравенство строгое, сами точки $x=-6$ и $x=0$ в решение не входят.
Ответ: $x \in (-6; 0)$.

г) $x^2+6x \le 0$.
Чтобы решить неравенство $x^2+6x \le 0$, нужно найти такие значения $x$, при которых график функции $y = x^2+6x$ находится ниже или на оси $x$. Это тот же интервал, что и в пункте в), но включая концы интервала, так как неравенство нестрогое.
Ответ: $x \in [-6; 0]$.

Помогло решение? Оставьте отзыв в комментариях ниже.

Присоединяйтесь к Телеграм-группе @gdz_by_belarus

Присоединиться

Мы подготовили для вас ответ c подробным объяснением домашего задания по алгебре за 8 класс, для упражнения номер 3.139 расположенного на странице 195 к учебнику 2024 года издания для учащихся школ и гимназий.

Теперь на нашем сайте ГДЗ.ТОП вы всегда легко и бесплатно найдёте условие с правильным ответом на вопрос «Как решить ДЗ» и «Как сделать» задание по алгебре к упражнению №3.139 (с. 195), авторов: Арефьева (Ирина Глебовна), Пирютко (Ольга Николаевна), учебного пособия издательства Адукацыя i выхаванне.