Номер 3.223, страница 209 - гдз по алгебре 8 класс учебник Арефьева, Пирютко

Алгебра, 8 класс Учебник, авторы: Арефьева Ирина Глебовна, Пирютко Ольга Николаевна, издательство Адукацыя i выхаванне, Минск, 2024, бирюзового цвета

Авторы: Арефьева И. Г., Пирютко О. Н.

Тип: Учебник

Издательство: Адукацыя i выхаванне

Год издания: 2024 - 2025

Цвет обложки: бирюзовый с графиком

ISBN: ISBN 978-985-03-4081-8

Допущено Министерством образования Республики Беларусь

Популярные ГДЗ в 8 классе

Глава 3. Квадратичная функция. Параграф 16. Системы и совокупности квадратных неравенств - номер 3.223, страница 209.

№3.223 (с. 209)
Условие. №3.223 (с. 209)
скриншот условия
Алгебра, 8 класс Учебник, авторы: Арефьева Ирина Глебовна, Пирютко Ольга Николаевна, издательство Адукацыя i выхаванне, Минск, 2024, бирюзового цвета, страница 209, номер 3.223, Условие

3.223. Решите систему квадратных неравенств:

a) $\begin{cases} x^2 + 2x - 15 \ge 0, \\ x^2 \le 25; \end{cases}$ б) $\begin{cases} 2x^2 - 9x + 4 \ge 0, \\ -x^2 > -4x. \end{cases}$

Решение. №3.223 (с. 209)
Алгебра, 8 класс Учебник, авторы: Арефьева Ирина Глебовна, Пирютко Ольга Николаевна, издательство Адукацыя i выхаванне, Минск, 2024, бирюзового цвета, страница 209, номер 3.223, Решение Алгебра, 8 класс Учебник, авторы: Арефьева Ирина Глебовна, Пирютко Ольга Николаевна, издательство Адукацыя i выхаванне, Минск, 2024, бирюзового цвета, страница 209, номер 3.223, Решение (продолжение 2)
Решение 2. №3.223 (с. 209)

a) Решим систему неравенств: $$ \begin{cases} x^2 + 2x - 15 \ge 0 \\ x^2 \le 25 \end{cases} $$

1. Решим первое неравенство: $x^2 + 2x - 15 \ge 0$.
Найдем корни соответствующего квадратного уравнения $x^2 + 2x - 15 = 0$.
Используя теорему Виета, находим корни: $x_1 = -5$ и $x_2 = 3$.
Графиком функции $y = x^2 + 2x - 15$ является парабола, ветви которой направлены вверх. Следовательно, неравенство выполняется, когда $x$ находится вне интервала между корнями, включая сами корни.
Решение: $x \in (-\infty, -5] \cup [3, \infty)$.

2. Решим второе неравенство: $x^2 \le 25$.
Это неравенство равносильно $|x| \le 5$, что означает $-5 \le x \le 5$.
Решение: $x \in [-5, 5]$.

3. Найдем пересечение решений обоих неравенств.
Нам нужно найти пересечение множеств $(-\infty, -5] \cup [3, \infty)$ и $[-5, 5]$.
Совмещая эти решения на числовой прямой, мы видим, что пересечение включает в себя изолированную точку $x=-5$ и промежуток от $3$ до $5$ включительно.

Ответ: $\{-5\} \cup [3, 5]$.

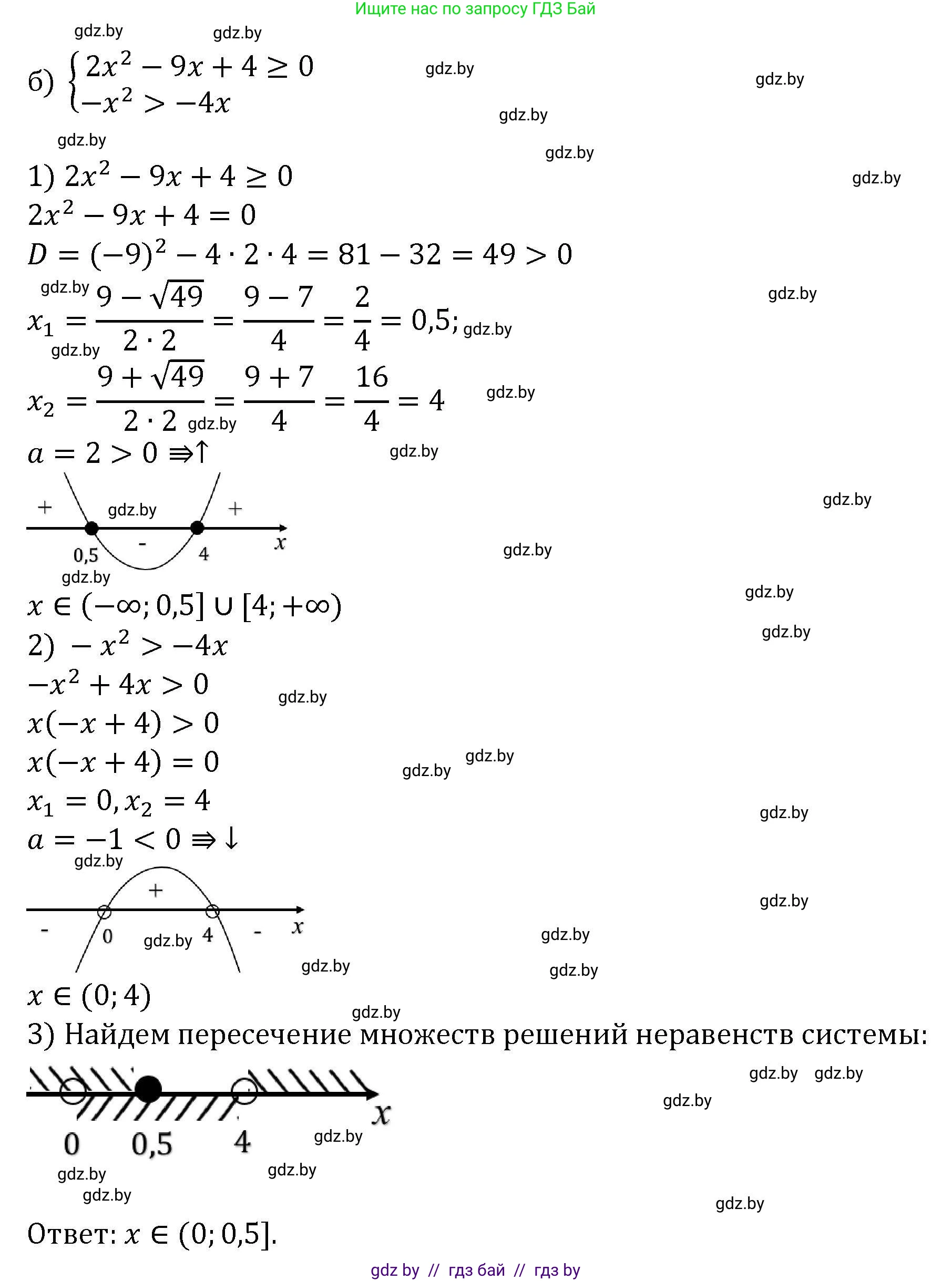
б) Решим систему неравенств: $$ \begin{cases} 2x^2 - 9x + 4 \ge 0 \\ -x^2 > -4x \end{cases} $$

1. Решим первое неравенство: $2x^2 - 9x + 4 \ge 0$.
Найдем корни уравнения $2x^2 - 9x + 4 = 0$ с помощью дискриминанта.
$D = b^2 - 4ac = (-9)^2 - 4 \cdot 2 \cdot 4 = 81 - 32 = 49 = 7^2$.
Корни: $x_1 = \frac{-b - \sqrt{D}}{2a} = \frac{9 - 7}{4} = \frac{2}{4} = \frac{1}{2}$.
$x_2 = \frac{-b + \sqrt{D}}{2a} = \frac{9 + 7}{4} = \frac{16}{4} = 4$.
Так как ветви параболы $y = 2x^2 - 9x + 4$ направлены вверх, неравенство выполняется при $x \in (-\infty, \frac{1}{2}] \cup [4, \infty)$.

2. Решим второе неравенство: $-x^2 > -4x$.
Перенесем все члены в одну сторону: $4x - x^2 > 0$.
Умножим на $-1$ и изменим знак неравенства: $x^2 - 4x < 0$.
Разложим на множители: $x(x-4) < 0$.
Корни соответствующего уравнения $x(x-4) = 0$ равны $x_1=0$ и $x_2=4$.
Так как ветви параболы $y = x^2 - 4x$ направлены вверх, неравенство выполняется между корнями: $x \in (0, 4)$.

3. Найдем пересечение полученных решений.
Нам нужно найти пересечение множеств $(-\infty, \frac{1}{2}] \cup [4, \infty)$ и $(0, 4)$.
Пересекая эти множества, получаем полуинтервал $(0, \frac{1}{2}]$.

Ответ: $(0, \frac{1}{2}]$.

Помогло решение? Оставьте отзыв в комментариях ниже.

Присоединяйтесь к Телеграм-группе @gdz_by_belarus

Присоединиться

Мы подготовили для вас ответ c подробным объяснением домашего задания по алгебре за 8 класс, для упражнения номер 3.223 расположенного на странице 209 к учебнику 2024 года издания для учащихся школ и гимназий.

Теперь на нашем сайте ГДЗ.ТОП вы всегда легко и бесплатно найдёте условие с правильным ответом на вопрос «Как решить ДЗ» и «Как сделать» задание по алгебре к упражнению №3.223 (с. 209), авторов: Арефьева (Ирина Глебовна), Пирютко (Ольга Николаевна), учебного пособия издательства Адукацыя i выхаванне.