Номер 178, страница 86 - гдз по геометрии 8 класс учебник Казаков, Казакова

Геометрия, 8 класс Учебник, авторы: Казаков Валерий Владимирович, Казакова Ольга Олеговна, издательство Адукацыя i выхаванне, Минск, 2024, оранжевого цвета

Авторы: Казаков В. В., Казакова О. О.

Тип: Учебник

Издательство: Адукацыя i выхаванне

Год издания: 2024 - 2025

Цвет обложки: оранжевый

Допущено Министерством образования Республики Беларусь

Популярные ГДЗ в 8 классе

Глава 2. Площади многоугольников. Параграф 14. Площадь параллелограмма - номер 178, страница 86.

№178 (с. 86)
Условие. №178 (с. 86)
скриншот условия
Геометрия, 8 класс Учебник, авторы: Казаков Валерий Владимирович, Казакова Ольга Олеговна, издательство Адукацыя i выхаванне, Минск, 2024, оранжевого цвета, страница 86, номер 178, Условие

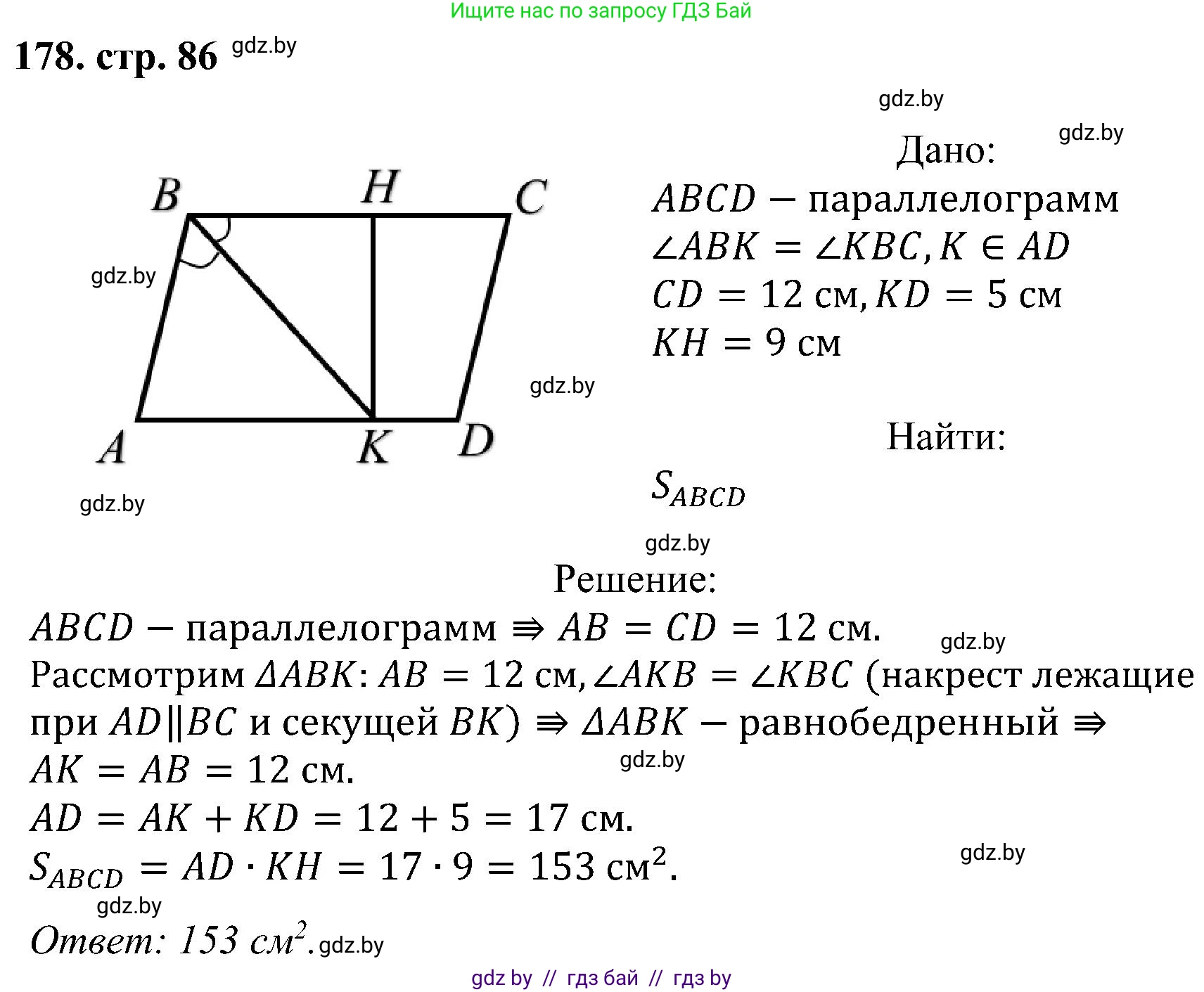
178. Дан параллелограмм $ABCD$, $BK$ — биссектриса угла $B$ (точка $K$ лежит на стороне $AD$), $CD = 12 \text{ см}$, $KD = 5 \text{ см}$, расстояние от точки $K$ до прямой $BC$ равно $9 \text{ см}$. Найдите площадь параллелограмма.

Решение. №178 (с. 86)
Геометрия, 8 класс Учебник, авторы: Казаков Валерий Владимирович, Казакова Ольга Олеговна, издательство Адукацыя i выхаванне, Минск, 2024, оранжевого цвета, страница 86, номер 178, Решение
Решение 2. №178 (с. 86)
Геометрия, 8 класс Учебник, авторы: Казаков Валерий Владимирович, Казакова Ольга Олеговна, издательство Адукацыя i выхаванне, Минск, 2024, оранжевого цвета, страница 86, номер 178, Решение 2
Решение 3. №178 (с. 86)

По условию, ABCD — параллелограмм. Одно из свойств параллелограмма заключается в том, что его противолежащие стороны равны и параллельны. Следовательно, $AB = CD$ и $AD \parallel BC$.

Из данных задачи известно, что $CD = 12$ см, а значит и сторона $AB = 12$ см.

Поскольку прямые AD и BC параллельны, а BK является секущей, то накрест лежащие углы $\angle KBC$ и $\angle BKA$ равны.

В условии также указано, что BK — это биссектриса угла B. Это означает, что $\angle ABK = \angle KBC$.

Сопоставляя два предыдущих равенства ($\angle KBC = \angle BKA$ и $\angle ABK = \angle KBC$), получаем, что $\angle ABK = \angle BKA$.

Равенство углов при основании BK в треугольнике ABK означает, что этот треугольник является равнобедренным, и его боковые стороны равны: $AK = AB$.

Так как $AB = 12$ см, то и $AK = 12$ см.

Точка K принадлежит стороне AD, поэтому длина всей стороны AD равна сумме длин отрезков AK и KD:

$AD = AK + KD = 12 \text{ см} + 5 \text{ см} = 17$ см.

Так как в параллелограмме противолежащие стороны равны, то $BC = AD = 17$ см.

Расстояние от точки до прямой — это длина перпендикуляра. По условию, расстояние от точки K (которая лежит на прямой AD) до прямой BC равно 9 см. Поскольку прямые AD и BC параллельны, это расстояние является высотой параллелограмма, проведенной к основанию BC. Обозначим эту высоту как $h$. Таким образом, $h = 9$ см.

Площадь параллелограмма вычисляется по формуле произведения основания на высоту, проведенную к этому основанию: $S = a \cdot h_a$.

В нашем случае, в качестве основания возьмем сторону BC, длина которой 17 см, а высота, проведенная к ней, равна 9 см.

$S_{ABCD} = BC \cdot h = 17 \text{ см} \cdot 9 \text{ см} = 153 \text{ см}^2$.

Ответ: $153 \text{ см}^2$.

Помогло решение? Оставьте отзыв в комментариях ниже.

Присоединяйтесь к Телеграм-группе @gdz_by_belarus

Присоединиться

Мы подготовили для вас ответ c подробным объяснением домашего задания по геометрии за 8 класс, для упражнения номер 178 расположенного на странице 86 к учебнику 2024 года издания для учащихся школ и гимназий.

Теперь на нашем сайте ГДЗ.ТОП вы всегда легко и бесплатно найдёте условие с правильным ответом на вопрос «Как решить ДЗ» и «Как сделать» задание по геометрии к упражнению №178 (с. 86), авторов: Казаков (Валерий Владимирович), Казакова (Ольга Олеговна), учебного пособия издательства Адукацыя i выхаванне.