Номер 1131, страница 257 - гдз по физике 10 класс сборник задач Дорофейчик, Белая

Физика, 10 класс Сборник задач, авторы: Дорофейчик Владимир Владимирович, Белая Ольга Николаевна, издательство Национальный институт образования, Минск, 2022

Авторы: Дорофейчик В. В., Белая О. Н.

Тип: Сборник задач

Издательство: Национальный институт образования

Год издания: 2022 - 2025

Уровень обучения: базовый и повышенный

Цвет обложки: синий

ISBN: 978-985-893-022-6

Допущено Министерством образования Республики Беларусь

Популярные ГДЗ в 10 классе

Раздел 2. Электродинамика. Часть 5. Магнитое поле. Электромагнитая индукция. 23. Магнитный поток. Явление электромагнитной индукции - номер 1131, страница 257.

№1131 (с. 257)
Условие. №1131 (с. 257)
скриншот условия
Физика, 10 класс Сборник задач, авторы: Дорофейчик Владимир Владимирович, Белая Ольга Николаевна, издательство Национальный институт образования, Минск, 2022, страница 257, номер 1131, Условие

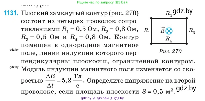
1131. Плоский замкнутый контур (рис. 270)

состоит из четырех проволок сопротивлениями $R_1 = 0,5 \text{ Ом}$, $R_2 = 0,8 \text{ Ом}$, $R_3 = 0,5 \text{ Ом}$ и $R_4 = 0,8 \text{ Ом}$. Контур помещен в однородное магнитное поле, линии индукции которого перпендикулярны плоскости, ограниченной контуром. Модуль индукции магнитного поля изменяется со скоростью $\frac{\Delta B}{\Delta t} = 5,2 \frac{\text{Тл}}{\text{с}}$. Определите напряжение на второй проволоке, если площадь плоскости $S = 0,5 \text{ м}^2$.

Рис. 270

Решение. №1131 (с. 257)

Дано:

$R_1 = 0,5$ Ом

$R_2 = 0,8$ Ом

$R_3 = 0,5$ Ом

$R_4 = 0,8$ Ом

$\frac{\Delta B}{\Delta t} = 5,2$ Тл/с

$S = 0,5$ м²

Все величины представлены в системе СИ.

Найти:

$U_2$

Решение:

В замкнутом контуре, помещенном в переменное магнитное поле, возникает электродвижущая сила (ЭДС) индукции. Согласно закону электромагнитной индукции Фарадея, ее модуль равен скорости изменения магнитного потока через поверхность, ограниченную контуром:

$|\mathcal{E}_{ind}| = \left|\frac{\Delta \Phi}{\Delta t}\right|$

Магнитный поток $\Phi$ через плоский контур площадью $S$, расположенный перпендикулярно линиям индукции однородного магнитного поля $B$, определяется как:

$\Phi = B \cdot S$

Поскольку площадь контура $S$ постоянна, а индукция магнитного поля $B$ изменяется со временем, изменение магнитного потока равно:

$\Delta \Phi = \Delta B \cdot S$

Подставив это выражение в формулу для ЭДС индукции, получим:

$|\mathcal{E}_{ind}| = \frac{\Delta B}{\Delta t} \cdot S$

Рассчитаем значение ЭДС индукции:

$|\mathcal{E}_{ind}| = 5,2 \frac{\text{Тл}}{\text{с}} \cdot 0,5 \text{ м}^2 = 2,6 \text{ В}$

Эта ЭДС является источником тока в контуре. Так как все четыре проволоки соединены последовательно, общее сопротивление контура $R_{общ}$ равно сумме их сопротивлений:

$R_{общ} = R_1 + R_2 + R_3 + R_4$

$R_{общ} = 0,5 \text{ Ом} + 0,8 \text{ Ом} + 0,5 \text{ Ом} + 0,8 \text{ Ом} = 2,6 \text{ Ом}$

По закону Ома для полной цепи, сила индукционного тока $I$ в контуре равна:

$I = \frac{|\mathcal{E}_{ind}|}{R_{общ}}$

$I = \frac{2,6 \text{ В}}{2,6 \text{ Ом}} = 1 \text{ А}$

Ток, протекающий через каждую из проволок, одинаков и равен $I$. Напряжение на второй проволоке $U_2$ найдем по закону Ома для участка цепи:

$U_2 = I \cdot R_2$

Подставим известные значения:

$U_2 = 1 \text{ А} \cdot 0,8 \text{ Ом} = 0,8 \text{ В}$

Ответ: напряжение на второй проволоке равно 0,8 В.

Помогло решение? Оставьте отзыв в комментариях ниже.

Присоединяйтесь к Телеграм-группе @gdz_by_belarus

Присоединиться

Мы подготовили для вас ответ c подробным объяснением домашего задания по физике за 10 класс, для упражнения номер 1131 расположенного на странице 257 к сборнику задач 2022 года издания для учащихся школ и гимназий.

Теперь на нашем сайте ГДЗ.ТОП вы всегда легко и бесплатно найдёте условие с правильным ответом на вопрос «Как решить ДЗ» и «Как сделать» задание по физике к упражнению №1131 (с. 257), авторов: Дорофейчик (Владимир Владимирович), Белая (Ольга Николаевна), базовый и повышенный уровень обучения учебного пособия издательства Национальный институт образования.