Номер 6, страница 47 - гдз по физике 10 класс учебник Громыко, Зенькович

Физика, 10 класс Учебник, авторы: Громыко Елена Владимировна, Зенькович Владимир Иванович, Луцевич Александр Александрович, Слесарь Инесса Эдуардовна, издательство Адукацыя i выхаванне, Минск, 2019, бирюзового цвета

Авторы: Громыко Е. В., Зенькович В. И., Луцевич А. А., Слесарь И. Э.

Тип: Учебник

Издательство: Адукацыя i выхаванне

Год издания: 2019 - 2025

Цвет обложки: бирюзовый

ISBN: 978-985-599-140-4

Допущено Министерством образования Республики Беларусь

Популярные ГДЗ в 10 классе

Глава 1. Основы молекулярно-кинетической теории. Параграф 6. Изотермический, изобарный и изохорный процессы. Задания для самоконтроля - номер 6, страница 47.

№6 (с. 47)
Условие. №6 (с. 47)
скриншот условия
Физика, 10 класс Учебник, авторы: Громыко Елена Владимировна, Зенькович Владимир Иванович, Луцевич Александр Александрович, Слесарь Инесса Эдуардовна, издательство Адукацыя i выхаванне, Минск, 2019, бирюзового цвета, страница 47, номер 6, Условие Физика, 10 класс Учебник, авторы: Громыко Елена Владимировна, Зенькович Владимир Иванович, Луцевич Александр Александрович, Слесарь Инесса Эдуардовна, издательство Адукацыя i выхаванне, Минск, 2019, бирюзового цвета, страница 47, номер 6, Условие (продолжение 2)

6. Средняя кинетическая энергия поступательного движения молекул газов в обоих сосудах одинакова и составляет $ \langle E_k \rangle = 3,15 \cdot 10^{-21} $ Дж (рис. 35). Определите концентрацию газа в первом сосуде.

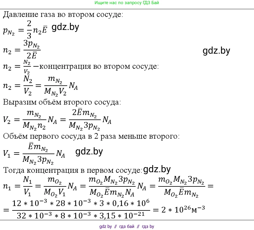
Решение. №6 (с. 47)
Физика, 10 класс Учебник, авторы: Громыко Елена Владимировна, Зенькович Владимир Иванович, Луцевич Александр Александрович, Слесарь Инесса Эдуардовна, издательство Адукацыя i выхаванне, Минск, 2019, бирюзового цвета, страница 47, номер 6, Решение
Решение 2. №6 (с. 47)

Дано:

$\langle E_k \rangle = 3,15 \cdot 10^{-21}$ Дж
$m_1 = m_{O_2} = 12$ г = $12 \cdot 10^{-3}$ кг
$m_2 = m_{N_2} = 8,0$ г = $8,0 \cdot 10^{-3}$ кг
$p_2 = p_{N_2} = 0,16$ МПа = $0,16 \cdot 10^6$ Па

Найти:

$n_1$

Решение:

Давление идеального газа $p$ связано со средней кинетической энергией поступательного движения его молекул $\langle E_k \rangle$ и концентрацией молекул $n$ соотношением:

$p = \frac{2}{3} n \langle E_k \rangle$

Отсюда можно выразить концентрацию газа в первом сосуде ($O_2$):

$n_1 = \frac{3 p_1}{2 \langle E_k \rangle}$

Для нахождения концентрации $n_1$ необходимо определить давление $p_1$ в первом сосуде. По условию, средняя кинетическая энергия молекул в обоих сосудах одинакова. Так как $\langle E_k \rangle = \frac{3}{2}kT$, это означает, что температуры газов в сосудах равны: $T_1 = T_2 = T$.

Запишем уравнение состояния идеального газа (уравнение Менделеева-Клапейрона) для каждого сосуда:

$p_1 V_1 = \frac{m_1}{M_1} RT$

$p_2 V_2 = \frac{m_2}{M_2} RT$

Здесь $V_1$ и $V_2$ – объемы сосудов, $m_1$ и $m_2$ – массы газов, $M_1$ и $M_2$ – молярные массы газов, $R$ – универсальная газовая постоянная.

Молярная масса кислорода ($O_2$) $M_1 = 32 \cdot 10^{-3}$ кг/моль.

Молярная масса азота ($N_2$) $M_2 = 28 \cdot 10^{-3}$ кг/моль.

Из рисунка, представив объемы пропорциональными площадям на сетке, найдем отношение объемов:

$V_1$ соответствует прямоугольнику $4 \times 3 = 12$ условных единиц.

$V_2$ соответствует прямоугольнику $4 \times 4 = 16$ условных единиц.

Тогда отношение объемов $\frac{V_1}{V_2} = \frac{12}{16} = \frac{3}{4}$, следовательно $\frac{V_2}{V_1} = \frac{4}{3}$.

Разделим первое уравнение состояния на второе:

$\frac{p_1 V_1}{p_2 V_2} = \frac{m_1/M_1}{m_2/M_2} = \frac{m_1 M_2}{m_2 M_1}$

Выразим из этого соотношения давление в первом сосуде $p_1$:

$p_1 = p_2 \cdot \frac{V_2}{V_1} \cdot \frac{m_1 M_2}{m_2 M_1}$

Подставим известные значения:

$p_1 = (0,16 \cdot 10^6 \text{ Па}) \cdot \frac{4}{3} \cdot \frac{12 \cdot 10^{-3} \text{ кг} \cdot 28 \cdot 10^{-3} \text{ кг/моль}}{8,0 \cdot 10^{-3} \text{ кг} \cdot 32 \cdot 10^{-3} \text{ кг/моль}} = (0,16 \cdot 10^6) \cdot \frac{4}{3} \cdot \frac{12 \cdot 28}{8 \cdot 32} = (0,16 \cdot 10^6) \cdot \frac{4 \cdot 12 \cdot 28}{3 \cdot 8 \cdot 32} = (0,16 \cdot 10^6) \cdot \frac{1344}{768} = (0,16 \cdot 10^6) \cdot 1,75 = 0,28 \cdot 10^6$ Па

Теперь можем рассчитать концентрацию газа в первом сосуде:

$n_1 = \frac{3 p_1}{2 \langle E_k \rangle} = \frac{3 \cdot (0,28 \cdot 10^6 \text{ Па})}{2 \cdot (3,15 \cdot 10^{-21} \text{ Дж})} = \frac{0,84 \cdot 10^6}{6,3 \cdot 10^{-21}} = \frac{0,84}{6,3} \cdot 10^{27} \approx 0,133 \cdot 10^{27} = 1,33 \cdot 10^{26}$ м-3

Ответ: концентрация газа в первом сосуде составляет $1,33 \cdot 10^{26}$ м-3.

Помогло решение? Оставьте отзыв в комментариях ниже.

Присоединяйтесь к Телеграм-группе @gdz_by_belarus

Присоединиться

Мы подготовили для вас ответ c подробным объяснением домашего задания по физике за 10 класс, для упражнения номер 6 расположенного на странице 47 к учебнику 2019 года издания для учащихся школ и гимназий.

Теперь на нашем сайте ГДЗ.ТОП вы всегда легко и бесплатно найдёте условие с правильным ответом на вопрос «Как решить ДЗ» и «Как сделать» задание по физике к упражнению №6 (с. 47), авторов: Громыко (Елена Владимировна), Зенькович (Владимир Иванович), Луцевич (Александр Александрович), Слесарь (Инесса Эдуардовна), учебного пособия издательства Адукацыя i выхаванне.