Номер 16, страница 136 - гдз по алгебре 11 класс сборник задач Арефьева, Пирютко

Алгебра, 11 класс Сборник задач, авторы: Арефьева Ирина Глебовна, Пирютко Ольга Николаевна, издательство Народная асвета, Минск, 2020, белого цвета

Авторы: Арефьева И. Г., Пирютко О. Н.

Тип: Сборник задач

Издательство: Народная асвета

Год издания: 2020 - 2025

Уровень обучения: базовый и повышенный

Цвет обложки: белый с графиком

Допущено Министерством образования Республики Беларусь

Популярные ГДЗ в 11 классе

Глава 4. Системы уравнений и неравенств. Параграф 14. Задачи с параметрами. Линейные уравнения с параметрами - номер 16, страница 136.

№16 (с. 136)
Условие. №16 (с. 136)
скриншот условия
Алгебра, 11 класс Сборник задач, авторы: Арефьева Ирина Глебовна, Пирютко Ольга Николаевна, издательство Народная асвета, Минск, 2020, белого цвета, страница 136, номер 16, Условие

14.16. Для каждого значения параметра определите количество решений системы уравнений:

а) $\begin{cases} ax + y = 1, \\ x + ay = 1; \end{cases}$

б) $\begin{cases} 2x + ay = a^2 + 2, \\ x + 3y = 3; \end{cases}$

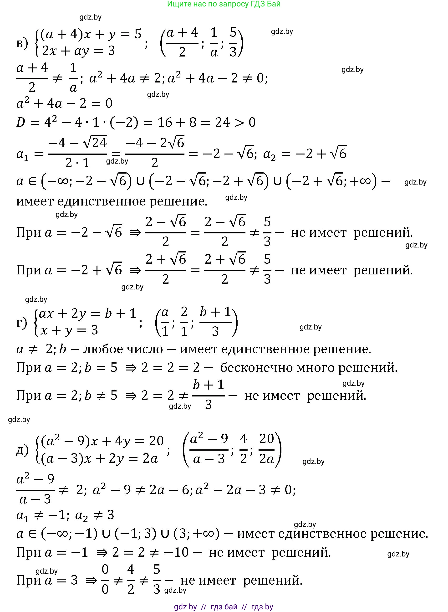
в) $\begin{cases} (a + 4)x + y = 5, \\ 2x + ay = 3; \end{cases}$

г) $\begin{cases} ax + 2y = b + 1, \\ x + y = 3; \end{cases}$

д) $\begin{cases} (a^2 - 9)x + 4y = 20, \\ (a - 3)x + 2y = 2a. \end{cases}$

Решение. №16 (с. 136)
Алгебра, 11 класс Сборник задач, авторы: Арефьева Ирина Глебовна, Пирютко Ольга Николаевна, издательство Народная асвета, Минск, 2020, белого цвета, страница 136, номер 16, Решение Алгебра, 11 класс Сборник задач, авторы: Арефьева Ирина Глебовна, Пирютко Ольга Николаевна, издательство Народная асвета, Минск, 2020, белого цвета, страница 136, номер 16, Решение (продолжение 2)
Решение 2. №16 (с. 136)

а)Для анализа количества решений системы линейных уравнений $\begin{cases} ax + y = 1 \\ x + ay = 1 \end{cases}$ будем использовать метод сравнения отношений коэффициентов. Для общей системы $\begin{cases} A_1x + B_1y = C_1 \\ A_2x + B_2y = C_2 \end{cases}$ количество решений зависит от соотношений $\frac{A_1}{A_2}$, $\frac{B_1}{B_2}$ и $\frac{C_1}{C_2}$. В данном случае коэффициенты: $A_1 = a, B_1 = 1, C_1 = 1$ и $A_2 = 1, B_2 = a, C_2 = 1$.1. Система имеет единственное решение, если $\frac{A_1}{A_2} \neq \frac{B_1}{B_2}$. $\frac{a}{1} \neq \frac{1}{a} \implies a^2 \neq 1 \implies a \neq 1$ и $a \neq -1$. При этих значениях параметра $a$ система имеет одно решение.2. Рассмотрим случаи, когда $\frac{A_1}{A_2} = \frac{B_1}{B_2}$, то есть $a^2 = 1$, что дает $a=1$ или $a=-1$.

  • При $a = 1$: Отношения коэффициентов: $\frac{A_1}{A_2} = \frac{1}{1} = 1$, $\frac{B_1}{B_2} = \frac{1}{1} = 1$, $\frac{C_1}{C_2} = \frac{1}{1} = 1$. Так как $\frac{A_1}{A_2} = \frac{B_1}{B_2} = \frac{C_1}{C_2}$, система имеет бесконечно много решений (уравнения идентичны).
  • При $a = -1$: Отношения коэффициентов: $\frac{A_1}{A_2} = \frac{-1}{1} = -1$, $\frac{B_1}{B_2} = \frac{1}{-1} = -1$, $\frac{C_1}{C_2} = \frac{1}{1} = 1$. Так как $\frac{A_1}{A_2} = \frac{B_1}{B_2} \neq \frac{C_1}{C_2}$, система не имеет решений (уравнения противоречат друг другу).
Ответ:
  • если $a = 1$, система имеет бесконечно много решений;
  • если $a = -1$, система не имеет решений;
  • если $a \neq 1$ и $a \neq -1$, система имеет одно решение.

б)Дана система уравнений: $\begin{cases} 2x + ay = a^2 + 2 \\ x + 3y = 3 \end{cases}$. Коэффициенты: $A_1 = 2, B_1 = a, C_1 = a^2 + 2$ и $A_2 = 1, B_2 = 3, C_2 = 3$.1. Система имеет единственное решение, если $\frac{A_1}{A_2} \neq \frac{B_1}{B_2}$. $\frac{2}{1} \neq \frac{a}{3} \implies a \neq 6$. При $a \neq 6$ система имеет одно решение.2. Рассмотрим случай, когда $\frac{A_1}{A_2} = \frac{B_1}{B_2}$, то есть $a = 6$. В этом случае общее отношение $\frac{A_1}{A_2} = \frac{B_1}{B_2} = 2$. Сравним это значение с отношением свободных членов $\frac{C_1}{C_2}$: $\frac{C_1}{C_2} = \frac{a^2+2}{3} = \frac{6^2+2}{3} = \frac{36+2}{3} = \frac{38}{3} = 12\frac{2}{3}$. Так как $\frac{A_1}{A_2} = \frac{B_1}{B_2} \neq \frac{C_1}{C_2}$ (поскольку $2 \neq 12\frac{2}{3}$), система не имеет решений.Ответ:

  • если $a = 6$, система не имеет решений;
  • если $a \neq 6$, система имеет одно решение.

в)Дана система уравнений: $\begin{cases} (a+4)x + y = 5 \\ 2x + ay = 3 \end{cases}$. Коэффициенты: $A_1 = a+4, B_1 = 1, C_1 = 5$ и $A_2 = 2, B_2 = a, C_2 = 3$.1. Система имеет единственное решение, если главный определитель системы $\Delta = A_1 B_2 - A_2 B_1$ отличен от нуля. $\Delta = (a+4)a - 2 \cdot 1 = a^2 + 4a - 2$. Система имеет единственное решение, если $a^2 + 4a - 2 \neq 0$. Найдем корни уравнения $a^2 + 4a - 2 = 0$ через дискриминант: $D = 4^2 - 4(1)(-2) = 16+8 = 24$. $a = \frac{-4 \pm \sqrt{24}}{2} = \frac{-4 \pm 2\sqrt{6}}{2} = -2 \pm \sqrt{6}$. Следовательно, система имеет одно решение, если $a \neq -2 + \sqrt{6}$ и $a \neq -2 - \sqrt{6}$.2. Если $a = -2 + \sqrt{6}$ или $a = -2 - \sqrt{6}$, то $\Delta = 0$, что соответствует условию $\frac{A_1}{A_2} = \frac{B_1}{B_2}$. В этом случае система либо не имеет решений, либо имеет их бесконечно много. Проверим отношение свободных членов $\frac{C_1}{C_2} = \frac{5}{3}$. Система имела бы бесконечно много решений, если бы выполнялось $\frac{A_1}{A_2} = \frac{B_1}{B_2} = \frac{C_1}{C_2}$. Например, $\frac{B_1}{B_2} = \frac{C_1}{C_2} \implies \frac{1}{a} = \frac{5}{3} \implies a = \frac{3}{5}$. Однако, $a = \frac{3}{5}$ не является одним из значений, при которых $\Delta=0$. Следовательно, для $a = -2 \pm \sqrt{6}$ выполняется условие $\frac{A_1}{A_2} = \frac{B_1}{B_2} \neq \frac{C_1}{C_2}$, и система не имеет решений.Ответ:

  • если $a = -2 + \sqrt{6}$ или $a = -2 - \sqrt{6}$, система не имеет решений;
  • если $a \neq -2 + \sqrt{6}$ и $a \neq -2 - \sqrt{6}$, система имеет одно решение.

г)Дана система уравнений с двумя параметрами: $\begin{cases} ax + 2y = b+1 \\ x + y = 3 \end{cases}$. Коэффициенты: $A_1 = a, B_1 = 2, C_1 = b+1$ и $A_2 = 1, B_2 = 1, C_2 = 3$.1. Система имеет единственное решение, если $\frac{A_1}{A_2} \neq \frac{B_1}{B_2}$. $\frac{a}{1} \neq \frac{2}{1} \implies a \neq 2$. При $a \neq 2$ система имеет одно решение для любого значения параметра $b$.2. Рассмотрим случай, когда $\frac{A_1}{A_2} = \frac{B_1}{B_2}$, то есть $a = 2$. В этом случае $\frac{A_1}{A_2} = \frac{B_1}{B_2} = 2$. Сравним это отношение с $\frac{C_1}{C_2} = \frac{b+1}{3}$.

  • Если $\frac{C_1}{C_2}$ также равно 2, то система имеет бесконечно много решений. $\frac{b+1}{3} = 2 \implies b+1 = 6 \implies b=5$. При $a=2$ и $b=5$ система имеет бесконечно много решений.
  • Если $\frac{C_1}{C_2}$ не равно 2, то система не имеет решений. $\frac{b+1}{3} \neq 2 \implies b \neq 5$. При $a=2$ и $b \neq 5$ система не имеет решений.
Ответ:
  • если $a \neq 2$, система имеет одно решение (при любом $b$);
  • если $a = 2$ и $b = 5$, система имеет бесконечно много решений;
  • если $a = 2$ и $b \neq 5$, система не имеет решений.

д)Дана система уравнений: $\begin{cases} (a^2-9)x + 4y = 20 \\ (a-3)x + 2y = 2a \end{cases}$. Коэффициенты: $A_1 = a^2-9, B_1 = 4, C_1 = 20$ и $A_2 = a-3, B_2 = 2, C_2 = 2a$. Рассмотрим особый случай, когда $A_2 = a-3=0 \implies a=3$:Система принимает вид: $\begin{cases} (3^2-9)x + 4y = 20 \\ (3-3)x + 2y = 2 \cdot 3 \end{cases} \implies \begin{cases} 4y = 20 \\ 2y = 6 \end{cases} \implies \begin{cases} y=5 \\ y=3 \end{cases}$. Это противоречие, следовательно, при $a=3$ система не имеет решений. Теперь рассмотрим случай $a \neq 3$.1. Система имеет единственное решение, если $\frac{A_1}{A_2} \neq \frac{B_1}{B_2}$. $\frac{a^2-9}{a-3} \neq \frac{4}{2} \implies \frac{(a-3)(a+3)}{a-3} \neq 2 \implies a+3 \neq 2 \implies a \neq -1$. Таким образом, при $a \neq 3$ и $a \neq -1$ система имеет одно решение.2. Рассмотрим случай, когда $a+3 = 2$, то есть $a=-1$. В этом случае $\frac{A_1}{A_2} = \frac{B_1}{B_2} = 2$. Сравним это отношение с $\frac{C_1}{C_2} = \frac{20}{2a} = \frac{10}{a}$. При $a=-1$, получаем $\frac{C_1}{C_2} = \frac{10}{-1} = -10$. Так как $\frac{A_1}{A_2} = \frac{B_1}{B_2} \neq \frac{C_1}{C_2}$ (поскольку $2 \neq -10$), система не имеет решений. (Случай бесконечного числа решений потребовал бы $a+3 = 2$ и $\frac{10}{a} = 2$, что дает $a=-1$ и $a=5$ одновременно, что невозможно). Объединяя все случаи, получаем:Ответ:

  • если $a = 3$ или $a = -1$, система не имеет решений;
  • если $a \neq 3$ и $a \neq -1$, система имеет одно решение.

Помогло решение? Оставьте отзыв в комментариях ниже.

Присоединяйтесь к Телеграм-группе @gdz_by_belarus

Присоединиться

Мы подготовили для вас ответ c подробным объяснением домашего задания по алгебре за 11 класс, для упражнения номер 16 расположенного на странице 136 к сборнику задач 2020 года издания для учащихся школ и гимназий.

Теперь на нашем сайте ГДЗ.ТОП вы всегда легко и бесплатно найдёте условие с правильным ответом на вопрос «Как решить ДЗ» и «Как сделать» задание по алгебре к упражнению №16 (с. 136), авторов: Арефьева (Ирина Глебовна), Пирютко (Ольга Николаевна), базовый и повышенный уровень обучения учебного пособия издательства Народная асвета.