Номер 29, страница 39 - гдз по геометрии 7 класс учебник Казаков

Геометрия, 7 класс Учебник, автор: Казаков Валерий Владимирович, издательство Народная асвета, Минск, 2022, бирюзового цвета

Авторы: Казаков В. В.

Тип: Учебник

Издательство: Народная асвета

Год издания: 2022 - 2025

Цвет обложки: бирюзовый

ISBN: 978-985-03-3797-9

Допущено Министерством образования Республики Беларусь

Популярные ГДЗ в 7 классе

Глава 1. Начальные понятия геометрии. Параграф 5. Угол. Виды углов. Задания к § 5. Решаем вместе - номер 29, страница 39.

№29 (с. 39)
Условие. №29 (с. 39)
скриншот условия
Геометрия, 7 класс Учебник, автор: Казаков Валерий Владимирович, издательство Народная асвета, Минск, 2022, бирюзового цвета, страница 39, номер 29, Условие

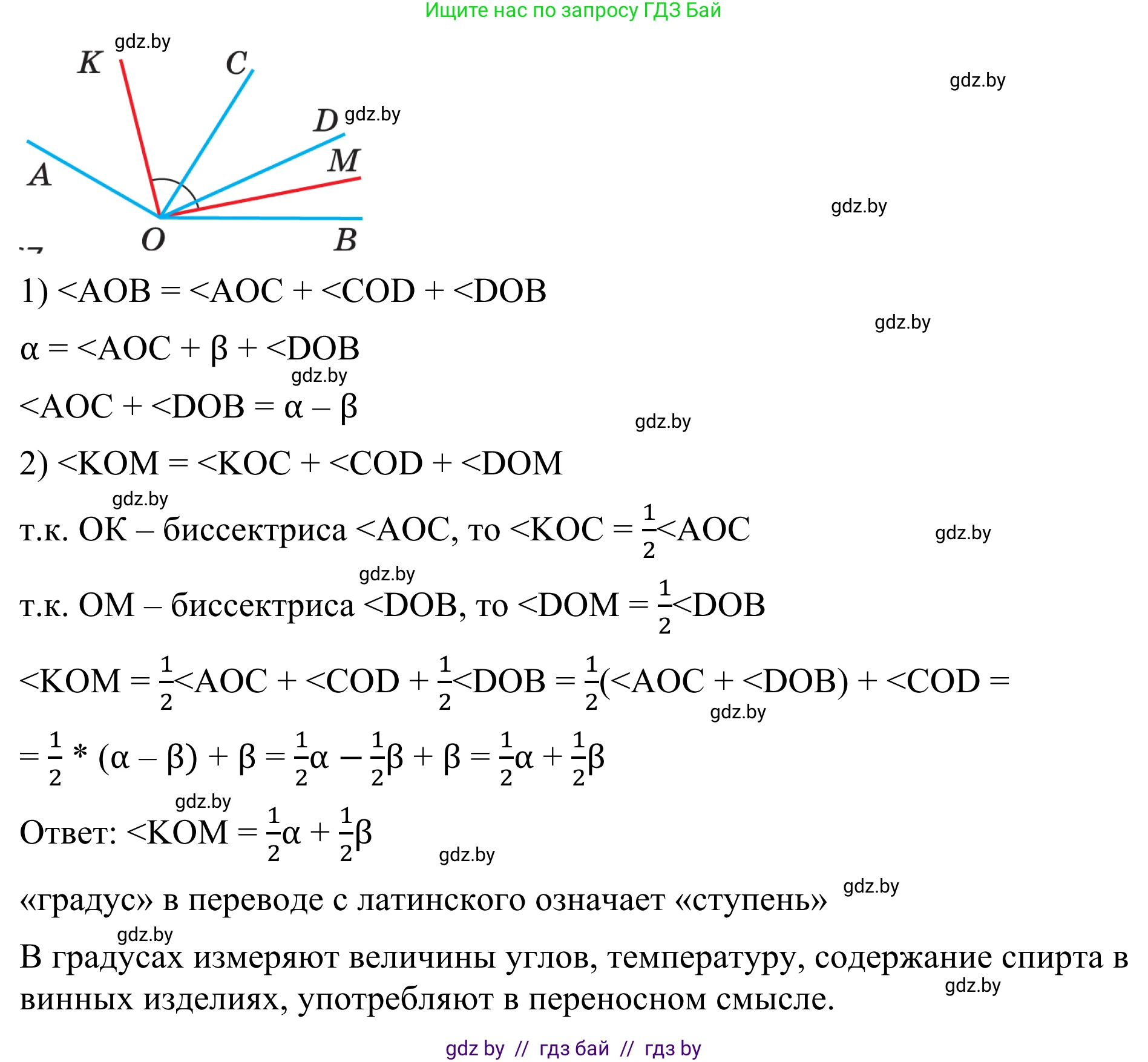
29*. Внутри угла $AOB$ расположен угол $COD$ (рис. 67). Найдите угол между биссектрисами $OK$ и $OM$ углов $AOC$ и $BOD$, если:

а) $∠AOB = 160^\circ$, $∠COD = 40^\circ$;

б) $∠AOB = \alpha$, $∠COD = \beta$.

Решение 1. №29 (с. 39)
Геометрия, 7 класс Учебник, автор: Казаков Валерий Владимирович, издательство Народная асвета, Минск, 2022, бирюзового цвета, страница 39, номер 29, Решение 1 Геометрия, 7 класс Учебник, автор: Казаков Валерий Владимирович, издательство Народная асвета, Минск, 2022, бирюзового цвета, страница 39, номер 29, Решение 1 (продолжение 2)
Решение 2. №29 (с. 39)
Геометрия, 7 класс Учебник, автор: Казаков Валерий Владимирович, издательство Народная асвета, Минск, 2022, бирюзового цвета, страница 39, номер 29, Решение 2
Решение 3. №29 (с. 39)

а)По условию, угол $COD$ расположен внутри угла $AOB$. Это означает, что угол $AOB$ состоит из трех смежных углов: $\angle AOC$, $\angle COD$ и $\angle BOD$.Следовательно, мы можем записать равенство:$\angle AOB = \angle AOC + \angle COD + \angle BOD$.

Подставим известные значения $\angle AOB = 160^\circ$ и $\angle COD = 40^\circ$:$160^\circ = \angle AOC + 40^\circ + \angle BOD$.Отсюда найдем сумму углов $\angle AOC$ и $\angle BOD$:$\angle AOC + \angle BOD = 160^\circ - 40^\circ = 120^\circ$.

По условию, $OK$ — биссектриса угла $AOC$, значит, она делит этот угол пополам:$\angle KOC = \frac{1}{2} \angle AOC$.Аналогично, $OM$ — биссектриса угла $BOD$:$\angle MOD = \frac{1}{2} \angle BOD$.

Угол между биссектрисами $OK$ и $OM$ — это угол $KOM$. Он состоит из трех смежных углов: $\angle KOC$, $\angle COD$ и $\angle MOD$.$\angle KOM = \angle KOC + \angle COD + \angle MOD$.

Подставим в это равенство выражения для $\angle KOC$ и $\angle MOD$:$\angle KOM = \frac{1}{2} \angle AOC + \angle COD + \frac{1}{2} \angle BOD$.Сгруппируем слагаемые:$\angle KOM = \frac{1}{2} (\angle AOC + \angle BOD) + \angle COD$.

Теперь подставим известные числовые значения:$\angle KOM = \frac{1}{2} (120^\circ) + 40^\circ = 60^\circ + 40^\circ = 100^\circ$.

Ответ: $100^\circ$.

б)Решим задачу в общем виде. Пусть $\angle AOB = \alpha$ и $\angle COD = \beta$.Как и в предыдущем пункте, запишем соотношение для углов:$\angle AOB = \angle AOC + \angle COD + \angle BOD$.$\alpha = \angle AOC + \beta + \angle BOD$.Отсюда сумма углов $\angle AOC$ и $\angle BOD$ равна:$\angle AOC + \angle BOD = \alpha - \beta$.

Угол между биссектрисами $OK$ и $OM$ равен:$\angle KOM = \angle KOC + \angle COD + \angle MOD$.Поскольку $OK$ и $OM$ — биссектрисы углов $AOC$ и $BOD$ соответственно, то:$\angle KOC = \frac{1}{2} \angle AOC$,$\angle MOD = \frac{1}{2} \angle BOD$.

Подставим эти выражения в формулу для угла $KOM$:$\angle KOM = \frac{1}{2} \angle AOC + \angle COD + \frac{1}{2} \angle BOD$.$\angle KOM = \frac{1}{2} (\angle AOC + \angle BOD) + \angle COD$.

Теперь подставим ранее найденное выражение для суммы $\angle AOC + \angle BOD$ и значение $\angle COD$:$\angle KOM = \frac{1}{2} (\alpha - \beta) + \beta$.Раскроем скобки и упростим выражение:$\angle KOM = \frac{\alpha}{2} - \frac{\beta}{2} + \beta = \frac{\alpha}{2} + \frac{\beta}{2} = \frac{\alpha + \beta}{2}$.

Ответ: $\frac{\alpha + \beta}{2}$.

Помогло решение? Оставьте отзыв в комментариях ниже.

Присоединяйтесь к Телеграм-группе @gdz_by_belarus

Присоединиться

Мы подготовили для вас ответ c подробным объяснением домашего задания по геометрии за 7 класс, для упражнения номер 29 расположенного на странице 39 к учебнику 2022 года издания для учащихся школ и гимназий.

Теперь на нашем сайте ГДЗ.ТОП вы всегда легко и бесплатно найдёте условие с правильным ответом на вопрос «Как решить ДЗ» и «Как сделать» задание по геометрии к упражнению №29 (с. 39), автора: Казаков (Валерий Владимирович), учебного пособия издательства Народная асвета.