Номер 46, страница 11 - гдз по алгебре 8 класс учебник Арефьева, Пирютко

Алгебра, 8 класс Учебник, авторы: Арефьева Ирина Глебовна, Пирютко Ольга Николаевна, издательство Адукацыя i выхаванне, Минск, 2024, бирюзового цвета

Авторы: Арефьева И. Г., Пирютко О. Н.

Тип: Учебник

Издательство: Адукацыя i выхаванне

Год издания: 2024 - 2025

Цвет обложки: бирюзовый с графиком

ISBN: ISBN 978-985-03-4081-8

Допущено Министерством образования Республики Беларусь

Популярные ГДЗ в 8 классе

Повторение курса алгебры 7-го класса. Линейные уравнения. Линейные неравенства. Линейная функция - номер 46, страница 11.

№46 (с. 11)
Условие. №46 (с. 11)
скриншот условия
Алгебра, 8 класс Учебник, авторы: Арефьева Ирина Глебовна, Пирютко Ольга Николаевна, издательство Адукацыя i выхаванне, Минск, 2024, бирюзового цвета, страница 11, номер 46, Условие

46. Найдите абсциссу точки пересечения графиков функций, не выполняя построения графиков:

a) $y = 5x - 1$ и $y = -x + 3$;

б) $y = 2 - 3(x - 6)$ и $y = 5x + 2$;

в) $y = \frac{x+3}{3} - \frac{x-4}{7}$ и $y = 1$.

Решение. №46 (с. 11)
Алгебра, 8 класс Учебник, авторы: Арефьева Ирина Глебовна, Пирютко Ольга Николаевна, издательство Адукацыя i выхаванне, Минск, 2024, бирюзового цвета, страница 11, номер 46, Решение Алгебра, 8 класс Учебник, авторы: Арефьева Ирина Глебовна, Пирютко Ольга Николаевна, издательство Адукацыя i выхаванне, Минск, 2024, бирюзового цвета, страница 11, номер 46, Решение (продолжение 2)
Решение 2. №46 (с. 11)

Чтобы найти абсциссу (координату x) точки пересечения графиков двух функций, не выполняя их построения, необходимо приравнять выражения, задающие эти функции (то есть, приравнять их правые части, так как левые части равны y), и решить полученное уравнение относительно x.

а) $y = 5x - 1$ и $y = -x + 3$

Приравниваем правые части уравнений:

$5x - 1 = -x + 3$

Переносим все слагаемые с переменной x в левую часть уравнения, а числовые слагаемые — в правую. При переносе слагаемого из одной части уравнения в другую его знак меняется на противоположный.

$5x + x = 3 + 1$

Приводим подобные слагаемые:

$6x = 4$

Находим x, разделив обе части уравнения на 6:

$x = \frac{4}{6}$

Сокращаем дробь, разделив числитель и знаменатель на 2:

$x = \frac{2}{3}$

Ответ: $\frac{2}{3}$

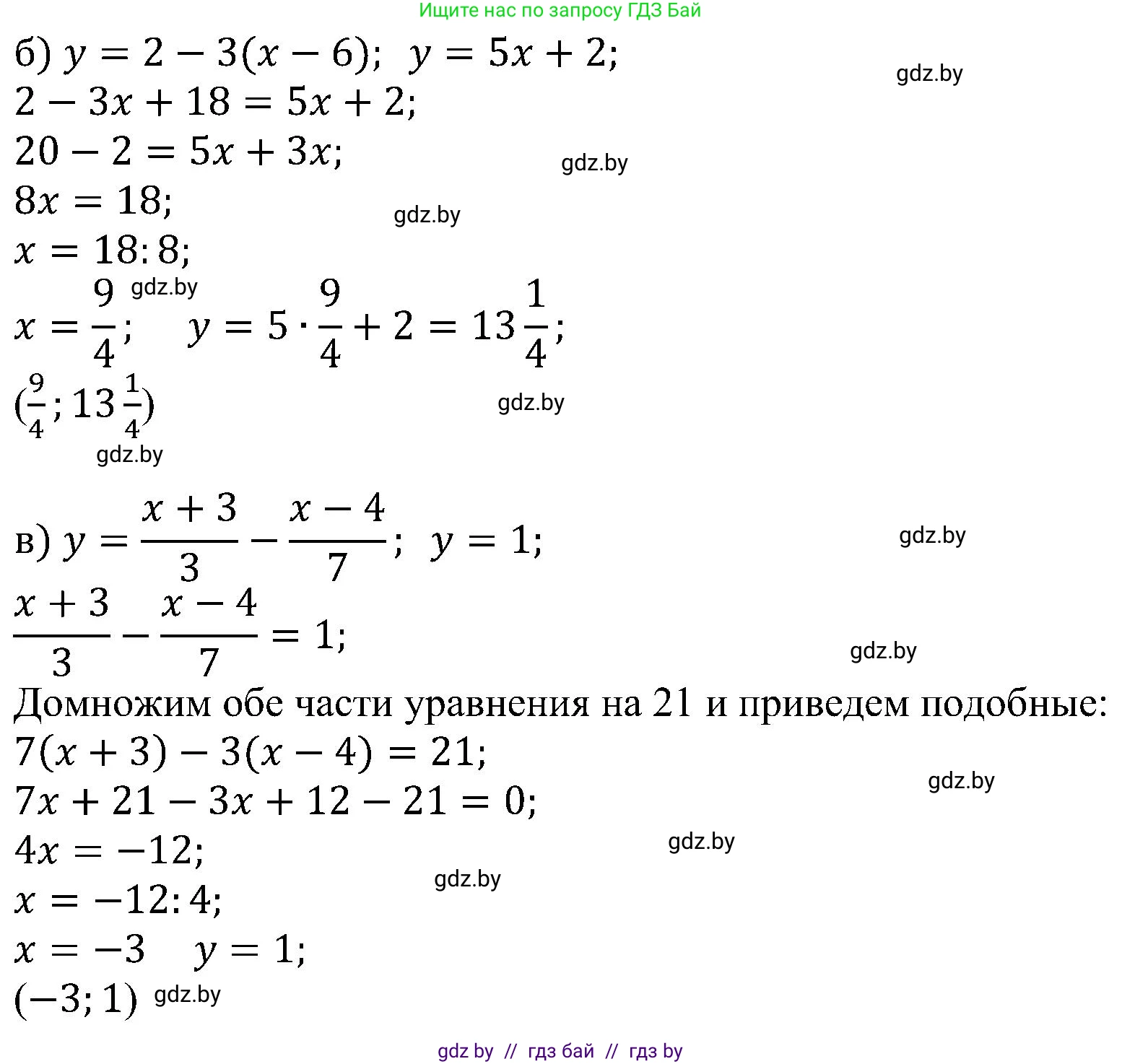
б) $y = 2 - 3(x - 6)$ и $y = 5x + 2$

Сначала упростим выражение для первой функции, раскрыв скобки:

$y = 2 - 3 \cdot x - 3 \cdot (-6) = 2 - 3x + 18$

$y = 20 - 3x$

Теперь приравниваем полученное выражение ко второй функции:

$20 - 3x = 5x + 2$

Переносим слагаемые с x в правую часть, а числа — в левую:

$20 - 2 = 5x + 3x$

Приводим подобные слагаемые:

$18 = 8x$

Находим x:

$x = \frac{18}{8}$

Сокращаем дробь на 2:

$x = \frac{9}{4}$

Так как это неправильная дробь (числитель больше знаменателя), выделяем целую часть:

$x = 2\frac{1}{4}$

Ответ: 2$\frac{1}{4}$

в) $y = \frac{x+3}{3} - \frac{x-4}{7}$ и $y = 1$

Приравниваем правые части уравнений:

$\frac{x+3}{3} - \frac{x-4}{7} = 1$

Чтобы избавиться от дробей, умножим обе части уравнения на наименьший общий знаменатель чисел 3 и 7, который равен 21:

$21 \cdot \left( \frac{x+3}{3} - \frac{x-4}{7} \right) = 21 \cdot 1$

$21 \cdot \frac{x+3}{3} - 21 \cdot \frac{x-4}{7} = 21$

$7(x+3) - 3(x-4) = 21$

Раскрываем скобки:

$7x + 21 - 3x + 12 = 21$

Приводим подобные слагаемые в левой части:

$(7x - 3x) + (21 + 12) = 21$

$4x + 33 = 21$

Переносим число 33 в правую часть:

$4x = 21 - 33$

$4x = -12$

Находим x:

$x = \frac{-12}{4}$

$x = -3$

Ответ: -3

Помогло решение? Оставьте отзыв в комментариях ниже.

Присоединяйтесь к Телеграм-группе @gdz_by_belarus

Присоединиться

Мы подготовили для вас ответ c подробным объяснением домашего задания по алгебре за 8 класс, для упражнения номер 46 расположенного на странице 11 к учебнику 2024 года издания для учащихся школ и гимназий.

Теперь на нашем сайте ГДЗ.ТОП вы всегда легко и бесплатно найдёте условие с правильным ответом на вопрос «Как решить ДЗ» и «Как сделать» задание по алгебре к упражнению №46 (с. 11), авторов: Арефьева (Ирина Глебовна), Пирютко (Ольга Николаевна), учебного пособия издательства Адукацыя i выхаванне.