устные вопросы и задания в § 3, страница 39 - гдз по алгебре 8 класс учебник Арефьева, Пирютко

Алгебра, 8 класс Учебник, авторы: Арефьева Ирина Глебовна, Пирютко Ольга Николаевна, издательство Адукацыя i выхаванне, Минск, 2024, бирюзового цвета

Авторы: Арефьева И. Г., Пирютко О. Н.

Тип: Учебник

Издательство: Адукацыя i выхаванне

Год издания: 2024 - 2025

Цвет обложки: бирюзовый с графиком

ISBN: ISBN 978-985-03-4081-8

Допущено Министерством образования Республики Беларусь

Популярные ГДЗ в 8 классе

Глава 1. Квадратные корни и их свойства. Действительные числа. Параграф 3. Свойства квадратных корней - страница 39.

устные вопросы и задания в § 3 (с. 39)
Условие. устные вопросы и задания в § 3 (с. 39)
скриншот условия
Алгебра, 8 класс Учебник, авторы: Арефьева Ирина Глебовна, Пирютко Ольга Николаевна, издательство Адукацыя i выхаванне, Минск, 2024, бирюзового цвета, страница 39, Условие
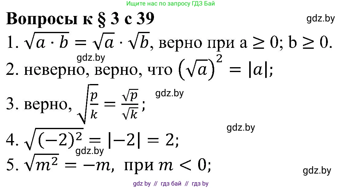
1. При каких значениях a и b верно равенство

$\sqrt{a \cdot b} = \sqrt{a} \cdot \sqrt{b}$?

2. Верно ли, что

$(\sqrt{a})^2 = a$ при любых значениях $a$?

3. Верно ли, что

$\sqrt{\frac{p}{k}} = \frac{\sqrt{p}}{\sqrt{k}}$?

4. Объясните, почему

$\sqrt{(-2)^2} \ne -2$.

5. При каких значениях m верно равенство

$\sqrt{m^2} = -m$?

Решение. устные вопросы и задания в § 3 (с. 39)
Алгебра, 8 класс Учебник, авторы: Арефьева Ирина Глебовна, Пирютко Ольга Николаевна, издательство Адукацыя i выхаванне, Минск, 2024, бирюзового цвета, страница 39, Решение
Решение 2. устные вопросы и задания в § 3 (с. 39)

1. При каких значениях а и b верно равенство $\sqrt{a \cdot b} = \sqrt{a} \cdot \sqrt{b}$?

Рассмотрим области определения для обеих частей равенства.

Левая часть: выражение $\sqrt{a \cdot b}$ имеет смысл (определено в действительных числах), когда подкоренное выражение неотрицательно, то есть $a \cdot b \ge 0$. Это возможно в двух случаях:

  • когда $a \ge 0$ и $b \ge 0$ (оба множителя неотрицательны).
  • когда $a \le 0$ и $b \le 0$ (оба множителя неположительны).

Правая часть: выражение $\sqrt{a} \cdot \sqrt{b}$ имеет смысл, когда определено каждое из выражений $\sqrt{a}$ и $\sqrt{b}$. Арифметический квадратный корень определён только для неотрицательных чисел. Следовательно, должны выполняться условия:

  • $a \ge 0$
  • $b \ge 0$

Чтобы равенство было верным, должны быть определены обе его части. Для этого необходимо, чтобы выполнялись все перечисленные условия одновременно. Единственный случай, который удовлетворяет и условиям для левой части, и условиям для правой части, — это когда оба числа $a$ и $b$ неотрицательны.

Ответ: Равенство верно при $a \ge 0$ и $b \ge 0$.

2. Верно ли, что $(\sqrt{a})^2 = a$ при любых значениях $a$?

Нет, это утверждение неверно для любых значений $a$.
Выражение $\sqrt{a}$ (арифметический квадратный корень из $a$) по определению имеет смысл только для неотрицательных значений $a$, то есть при $a \ge 0$.

Если $a$ — отрицательное число (например, $a = -4$), то выражение $\sqrt{-4}$ не определено в множестве действительных чисел, и, следовательно, вся левая часть равенства $(\sqrt{a})^2$ теряет смысл.

Равенство $(\sqrt{a})^2 = a$ верно только для тех $a$, для которых определена его левая часть, то есть при $a \ge 0$.

Ответ: Нет, неверно. Равенство верно только при $a \ge 0$.

3. Верно ли, что $\sqrt{\frac{p}{k}} = \frac{\sqrt{p}}{\sqrt{k}}$?

Нет, это утверждение неверно в общем случае. Аналогично первому вопросу, нужно рассмотреть области определения обеих частей.

Левая часть: $\sqrt{\frac{p}{k}}$ определена, когда $\frac{p}{k} \ge 0$. Это означает, что $p$ и $k$ должны быть одного знака (и $k \neq 0$).

  • $p \ge 0$ и $k > 0$.
  • $p \le 0$ и $k < 0$.

Например, если $p = -9$ и $k = -1$, то $\sqrt{\frac{-9}{-1}} = \sqrt{9} = 3$. Левая часть определена.

Правая часть: $\frac{\sqrt{p}}{\sqrt{k}}$ определена, когда оба корня $\sqrt{p}$ и $\sqrt{k}$ имеют смысл, а знаменатель не равен нулю. Это требует выполнения условий:

  • $p \ge 0$
  • $k > 0$

Как видно, область определения левой части шире, чем у правой. В приведенном выше примере ($p = -9, k = -1$) правая часть $\frac{\sqrt{-9}}{\sqrt{-1}}$ не определена в действительных числах. Таким образом, равенство не может быть верным для всех значений, при которых определена левая часть. Оно верно только при одновременном выполнении условий $p \ge 0$ и $k > 0$.

Ответ: Нет, неверно. Равенство верно только при $p \ge 0$ и $k > 0$.

4. Объясните, почему $\sqrt{(-2)^2} \neq -2$.

Это неравенство верно, потому что по определению арифметический квадратный корень из числа — это всегда неотрицательное число.

Вычислим значение левой части по порядку действий:

  1. Сначала выполняется действие в скобках (возведение в степень): $(-2)^2 = 4$.
  2. Затем извлекается корень: $\sqrt{4}$.

Арифметический квадратный корень из 4 равен 2, так как $2^2 = 4$ и $2 \ge 0$.

Таким образом, левая часть равна 2: $\sqrt{(-2)^2} = \sqrt{4} = 2$.
Правая часть равна -2.

Поскольку $2 \neq -2$, исходное неравенство является верным. В общем случае для любого числа $x$ верно тождество $\sqrt{x^2} = |x|$ (модуль $x$). В данном случае $\sqrt{(-2)^2} = |-2| = 2$.

Ответ: Потому что значение арифметического квадратного корня не может быть отрицательным числом. Выражение $\sqrt{(-2)^2}$ равно $\sqrt{4}$, что равно 2, а $2 \neq -2$.

5. При каких значениях m верно равенство $\sqrt{m^2} = -m$?

Для решения этого уравнения воспользуемся тождеством $\sqrt{x^2} = |x|$, которое верно для любого действительного числа $x$.

Применив это тождество к левой части нашего равенства, получим: $|m| = -m$

Теперь проанализируем это уравнение, используя определение модуля:

  • Если $m \ge 0$, то $|m| = m$. Уравнение принимает вид $m = -m$. Это равенство верно только в одном случае: если $m = 0$.
  • Если $m < 0$ (m — отрицательное число), то по определению $|m| = -m$. Уравнение принимает вид $-m = -m$. Это тождество, которое верно для любого значения $m$ из рассматриваемого случая, то есть для любого $m < 0$.

Объединяя оба случая ($m=0$ и $m < 0$), мы приходим к выводу, что равенство $\sqrt{m^2} = -m$ выполняется для всех неположительных чисел $m$.

Проверка:
- Пусть $m = -5$. $\sqrt{(-5)^2} = \sqrt{25} = 5$. $-m = -(-5) = 5$. Верно ($5=5$).
- Пусть $m = 0$. $\sqrt{0^2} = \sqrt{0} = 0$. $-m = -0 = 0$. Верно ($0=0$).
- Пусть $m = 3$. $\sqrt{3^2} = \sqrt{9} = 3$. $-m = -3$. Неверно ($3 \neq -3$).

Ответ: Равенство верно при $m \le 0$.

Помогло решение? Оставьте отзыв в комментариях ниже.

Присоединяйтесь к Телеграм-группе @gdz_by_belarus

Присоединиться

Мы подготовили для вас ответ c подробным объяснением домашего задания по алгебре за 8 класс, для упражнения устные вопросы и задания в § 3 расположенного на странице 39 к учебнику 2024 года издания для учащихся школ и гимназий.

Теперь на нашем сайте ГДЗ.ТОП вы всегда легко и бесплатно найдёте условие с правильным ответом на вопрос «Как решить ДЗ» и «Как сделать» задание по алгебре к упражнению устные вопросы и задания в § 3 (с. 39), авторов: Арефьева (Ирина Глебовна), Пирютко (Ольга Николаевна), учебного пособия издательства Адукацыя i выхаванне.