Номер 101, страница 51 - гдз по геометрии 8 класс учебник Казаков, Казакова

Геометрия, 8 класс Учебник, авторы: Казаков Валерий Владимирович, Казакова Ольга Олеговна, издательство Адукацыя i выхаванне, Минск, 2024, оранжевого цвета

Авторы: Казаков В. В., Казакова О. О.

Тип: Учебник

Издательство: Адукацыя i выхаванне

Год издания: 2024 - 2025

Цвет обложки: оранжевый

Допущено Министерством образования Республики Беларусь

Популярные ГДЗ в 8 классе

Глава 1. Четырехугольники. Параграф 7. Теорема Фалеса - номер 101, страница 51.

№101 (с. 51)
Условие. №101 (с. 51)
скриншот условия
Геометрия, 8 класс Учебник, авторы: Казаков Валерий Владимирович, Казакова Ольга Олеговна, издательство Адукацыя i выхаванне, Минск, 2024, оранжевого цвета, страница 51, номер 101, Условие

101. При помощи циркуля и линейки разделите данный отрезок:

а) на 5 равных частей;

б) в отношении $2 : 1$.

Решение. №101 (с. 51)
Геометрия, 8 класс Учебник, авторы: Казаков Валерий Владимирович, Казакова Ольга Олеговна, издательство Адукацыя i выхаванне, Минск, 2024, оранжевого цвета, страница 51, номер 101, Решение
Решение 2. №101 (с. 51)
Геометрия, 8 класс Учебник, авторы: Казаков Валерий Владимирович, Казакова Ольга Олеговна, издательство Адукацыя i выхаванне, Минск, 2024, оранжевого цвета, страница 51, номер 101, Решение 2
Решение 3. №101 (с. 51)

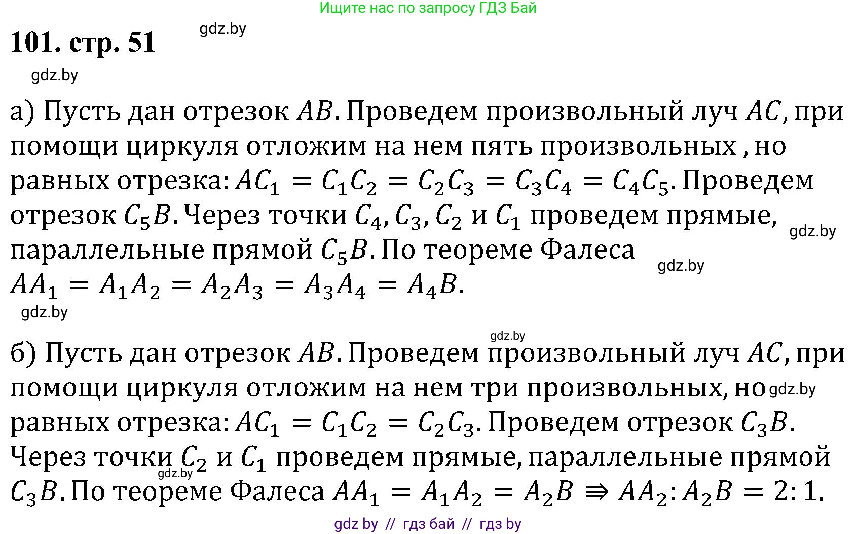
Данная задача на построение решается с помощью теоремы Фалеса. Теорема утверждает, что если на одной из двух прямых отложить последовательно несколько равных отрезков и через их концы провести параллельные прямые, пересекающие вторую прямую, то они отсекут на второй прямой также равные между собой отрезки. Пусть дан отрезок, который нужно разделить, — $AB$.

а) на 5 равных частей;

Для того чтобы разделить отрезок $AB$ на 5 равных частей, необходимо выполнить следующие построения:

  1. Из точки $A$ (одного из концов отрезка) провести произвольный луч $a$, не лежащий на прямой $AB$.
  2. На луче $a$, начиная от точки $A$, отложить с помощью циркуля пять одинаковых отрезков произвольной длины. Обозначим полученные точки как $A_1, A_2, A_3, A_4, A_5$. Таким образом, $AA_1 = A_1A_2 = A_2A_3 = A_3A_4 = A_4A_5$.
  3. Соединить последнюю точку $A_5$ на луче с другим концом исходного отрезка, точкой $B$.
  4. Через точки $A_1, A_2, A_3, A_4$ провести прямые, параллельные отрезку $A_5B$. Построение параллельных прямых выполняется с помощью циркуля и линейки (например, путем построения равных соответственных углов).
  5. Точки пересечения этих параллельных прямых с отрезком $AB$ обозначим $P_1, P_2, P_3, P_4$.

Согласно теореме Фалеса, так как параллельные прямые отсекают на луче $a$ равные отрезки, они отсекут равные отрезки и на отрезке $AB$. Следовательно, точки $P_1, P_2, P_3, P_4$ делят отрезок $AB$ на 5 равных частей: $AP_1 = P_1P_2 = P_2P_3 = P_3P_4 = P_4B$.

Ответ: Вышеописанный алгоритм построения позволяет разделить данный отрезок на 5 равных частей.

б) в отношении 2 : 1.

Разделить отрезок $AB$ в отношении $2:1$ означает найти на нем такую точку $P$, что отношение длин отрезков $AP$ и $PB$ равно $2:1$, то есть $AP/PB = 2/1$. Для этого можно разделить отрезок на $2+1=3$ условные равные части.

  1. Из точки $A$ провести произвольный луч $a$, не лежащий на прямой $AB$.
  2. На луче $a$, начиная от точки $A$, отложить с помощью циркуля три одинаковых отрезка произвольной длины. Обозначим полученные точки как $A_1, A_2, A_3$. Таким образом, $AA_1 = A_1A_2 = A_2A_3$.
  3. Соединить точку $A_3$ с концом отрезка $B$.
  4. На луче $a$ точка $A_2$ делит отрезок $AA_3$ в отношении $AA_2:A_2A_3 = 2:1$. Через точку $A_2$ необходимо провести прямую, параллельную отрезку $A_3B$.
  5. Эта прямая пересечет отрезок $AB$ в искомой точке $P$.

По обобщенной теореме Фалеса (теореме о пропорциональных отрезках), параллельные прямые $A_2P$ и $A_3B$ отсекают на прямых $AB$ и $a$ пропорциональные отрезки. Следовательно, $AP:PB = AA_2:A_2A_3$. Так как $AA_2$ состоит из двух равных частей, а $A_2A_3$ из одной, то $AP:PB = 2:1$.

Ответ: Вышеописанный алгоритм построения позволяет найти на данном отрезке точку $P$, которая делит его в отношении $2:1$.

Помогло решение? Оставьте отзыв в комментариях ниже.

Присоединяйтесь к Телеграм-группе @gdz_by_belarus

Присоединиться

Мы подготовили для вас ответ c подробным объяснением домашего задания по геометрии за 8 класс, для упражнения номер 101 расположенного на странице 51 к учебнику 2024 года издания для учащихся школ и гимназий.

Теперь на нашем сайте ГДЗ.ТОП вы всегда легко и бесплатно найдёте условие с правильным ответом на вопрос «Как решить ДЗ» и «Как сделать» задание по геометрии к упражнению №101 (с. 51), авторов: Казаков (Валерий Владимирович), Казакова (Ольга Олеговна), учебного пособия издательства Адукацыя i выхаванне.