Номер 301, страница 139 - гдз по геометрии 8 класс учебник Казаков, Казакова

Геометрия, 8 класс Учебник, авторы: Казаков Валерий Владимирович, Казакова Ольга Олеговна, издательство Адукацыя i выхаванне, Минск, 2024, оранжевого цвета

Авторы: Казаков В. В., Казакова О. О.

Тип: Учебник

Издательство: Адукацыя i выхаванне

Год издания: 2024 - 2025

Цвет обложки: оранжевый

Допущено Министерством образования Республики Беларусь

Популярные ГДЗ в 8 классе

Глава 3. Подобие треугольников. Параграф 21. Признаки подобия треугольников - номер 301, страница 139.

№301 (с. 139)
Условие. №301 (с. 139)
скриншот условия
Геометрия, 8 класс Учебник, авторы: Казаков Валерий Владимирович, Казакова Ольга Олеговна, издательство Адукацыя i выхаванне, Минск, 2024, оранжевого цвета, страница 139, номер 301, Условие

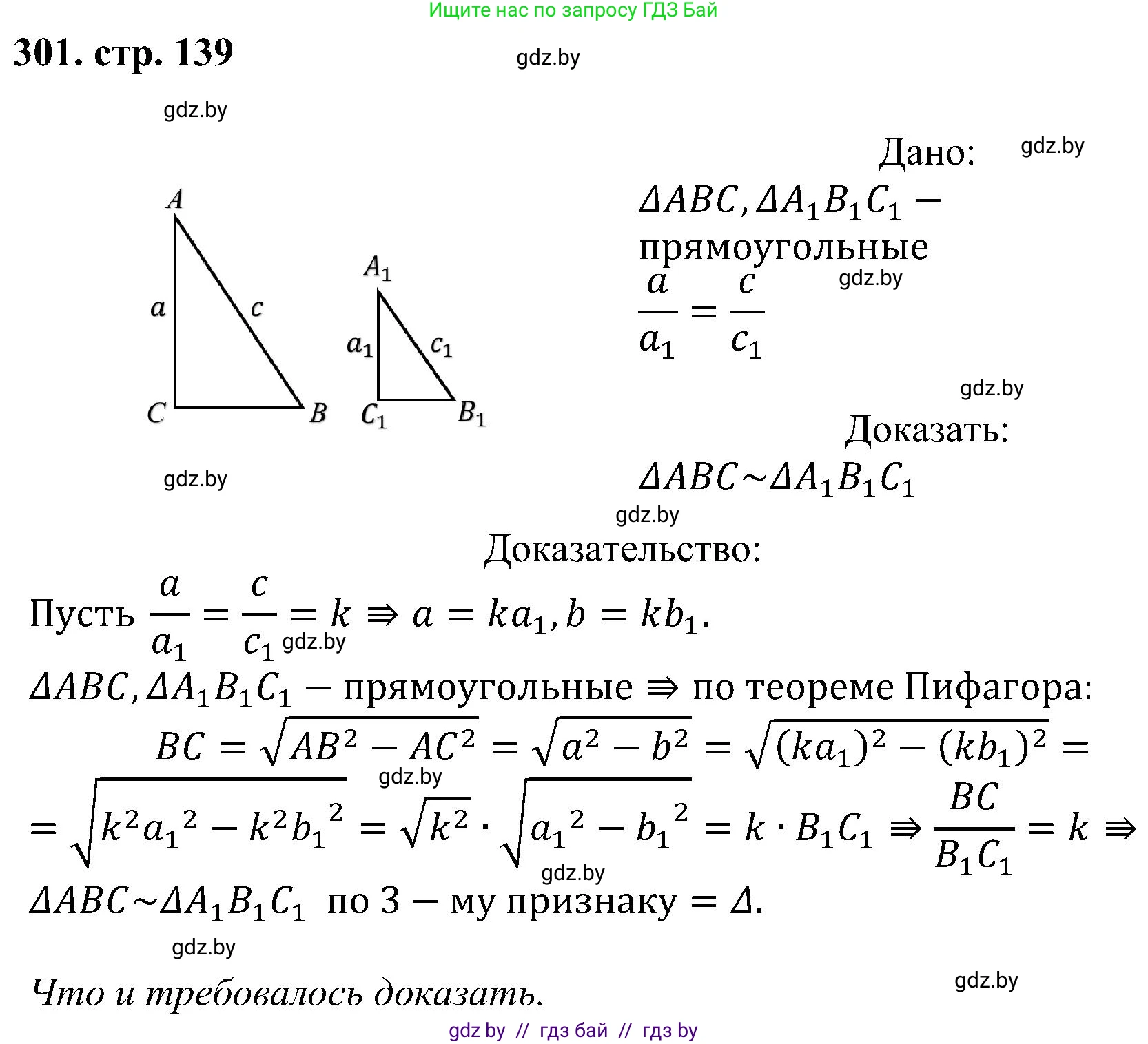
301. Докажите, что если катет $a$ и гипотенуза $c$ одного прямоугольного треугольника соответственно пропорциональны катету $a_1$ и гипотенузе $c_1$ другого прямоугольного треугольника $(\frac{a}{a_1} = \frac{c}{c_1})$, то такие треугольники подобны.

Решение. №301 (с. 139)
Геометрия, 8 класс Учебник, авторы: Казаков Валерий Владимирович, Казакова Ольга Олеговна, издательство Адукацыя i выхаванне, Минск, 2024, оранжевого цвета, страница 139, номер 301, Решение
Решение 2. №301 (с. 139)
Геометрия, 8 класс Учебник, авторы: Казаков Валерий Владимирович, Казакова Ольга Олеговна, издательство Адукацыя i выхаванне, Минск, 2024, оранжевого цвета, страница 139, номер 301, Решение 2
Решение 3. №301 (с. 139)

Доказательство

Пусть даны два прямоугольных треугольника. Обозначим катеты первого треугольника как $a$ и $b$, а гипотенузу — как $c$. Соответственно, катеты второго треугольника — $a_1$ и $b_1$, а гипотенуза — $c_1$.

По условию задачи, катет $a$ и гипотенуза $c$ первого треугольника пропорциональны катету $a_1$ и гипотенузе $c_1$ второго треугольника. Это означает, что существует коэффициент пропорциональности $k$, такой что:

$$ \frac{a}{a_1} = \frac{c}{c_1} = k $$

Из этого соотношения мы можем выразить $a$ и $c$ через $a_1$ и $c_1$: $a = k \cdot a_1$ и $c = k \cdot c_1$.

Для доказательства подобия треугольников воспользуемся признаком подобия по трем сторонам (SSS). Для этого нужно показать, что отношение вторых катетов $b$ и $b_1$ также равно $k$, то есть $\frac{b}{b_1} = k$.

Согласно теореме Пифагора для первого треугольника $b^2 = c^2 - a^2$. Подставим в это равенство выражения для $a$ и $c$:

$$ b^2 = (k \cdot c_1)^2 - (k \cdot a_1)^2 = k^2 c_1^2 - k^2 a_1^2 = k^2(c_1^2 - a_1^2) $$

Из теоремы Пифагора для второго треугольника мы знаем, что $b_1^2 = c_1^2 - a_1^2$. Подставим это в полученное выражение для $b^2$:

$$ b^2 = k^2 \cdot b_1^2 $$

Так как длины сторон являются положительными величинами, извлечем квадратный корень из обеих частей равенства:

$$ b = k \cdot b_1 $$

Отсюда следует, что отношение катетов $b$ и $b_1$ равно $k$:

$$ \frac{b}{b_1} = k $$

Таким образом, мы доказали, что все три пары соответственных сторон двух треугольников пропорциональны с одним и тем же коэффициентом $k$:

$$ \frac{a}{a_1} = \frac{b}{b_1} = \frac{c}{c_1} $$

Следовательно, по признаку подобия по трем сторонам (SSS), данные прямоугольные треугольники подобны. Что и требовалось доказать.

Ответ: Утверждение доказано, треугольники подобны.

Помогло решение? Оставьте отзыв в комментариях ниже.

Присоединяйтесь к Телеграм-группе @gdz_by_belarus

Присоединиться

Мы подготовили для вас ответ c подробным объяснением домашего задания по геометрии за 8 класс, для упражнения номер 301 расположенного на странице 139 к учебнику 2024 года издания для учащихся школ и гимназий.

Теперь на нашем сайте ГДЗ.ТОП вы всегда легко и бесплатно найдёте условие с правильным ответом на вопрос «Как решить ДЗ» и «Как сделать» задание по геометрии к упражнению №301 (с. 139), авторов: Казаков (Валерий Владимирович), Казакова (Ольга Олеговна), учебного пособия издательства Адукацыя i выхаванне.