Номер 44, страница 28 - гдз по геометрии 8 класс учебник Казаков, Казакова

Геометрия, 8 класс Учебник, авторы: Казаков Валерий Владимирович, Казакова Ольга Олеговна, издательство Адукацыя i выхаванне, Минск, 2024, оранжевого цвета

Авторы: Казаков В. В., Казакова О. О.

Тип: Учебник

Издательство: Адукацыя i выхаванне

Год издания: 2024 - 2025

Цвет обложки: оранжевый

Допущено Министерством образования Республики Беларусь

Популярные ГДЗ в 8 классе

Глава 1. Четырехугольники. Параграф 3. Признаки параллелограмма - номер 44, страница 28.

№44 (с. 28)
Условие. №44 (с. 28)
скриншот условия
Геометрия, 8 класс Учебник, авторы: Казаков Валерий Владимирович, Казакова Ольга Олеговна, издательство Адукацыя i выхаванне, Минск, 2024, оранжевого цвета, страница 28, номер 44, Условие

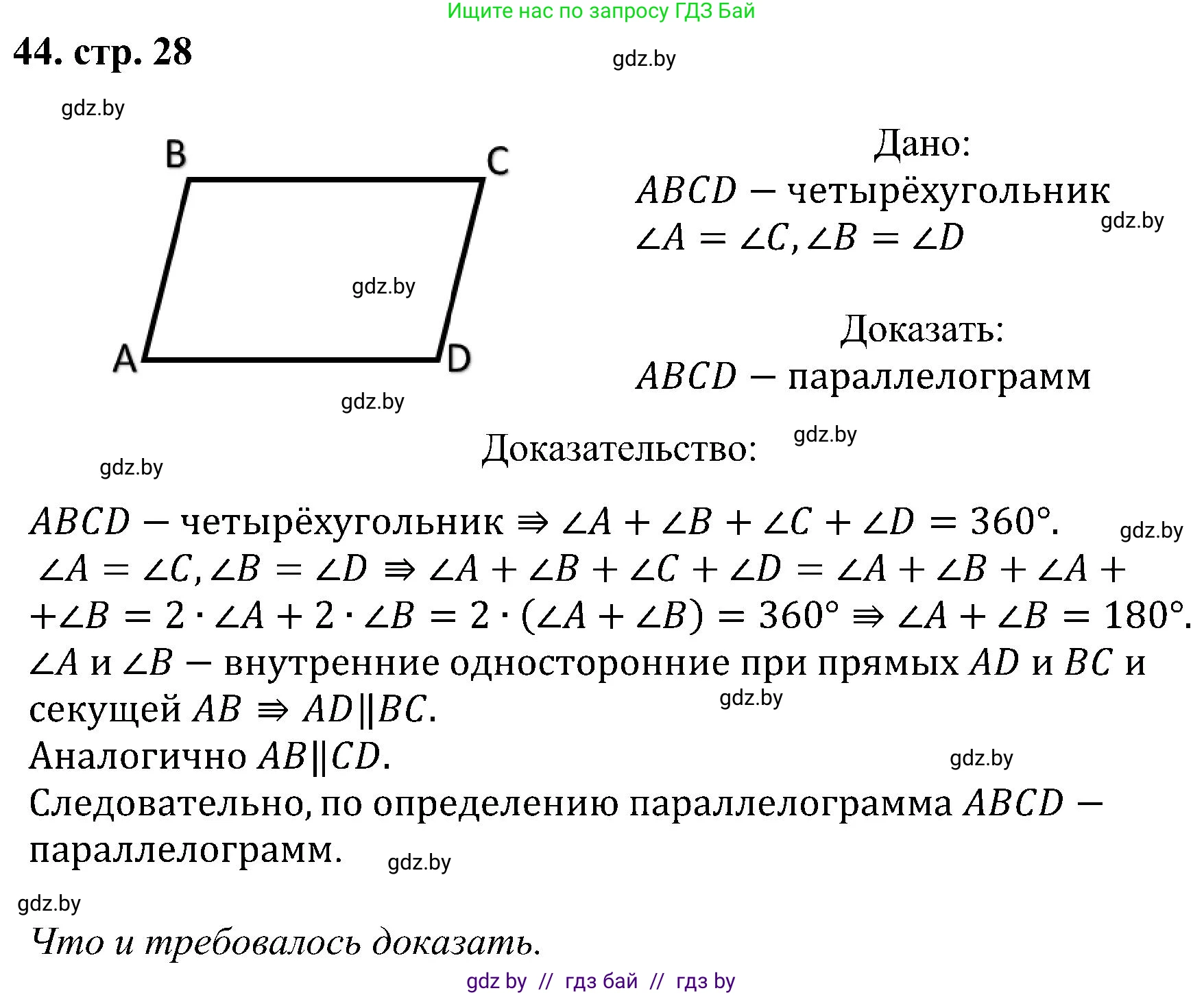
44. Докажите, что если у четырехугольника противоположные углы равны, то этот четырехугольник — параллелограмм.

Решение. №44 (с. 28)
Геометрия, 8 класс Учебник, авторы: Казаков Валерий Владимирович, Казакова Ольга Олеговна, издательство Адукацыя i выхаванне, Минск, 2024, оранжевого цвета, страница 28, номер 44, Решение
Решение 2. №44 (с. 28)
Геометрия, 8 класс Учебник, авторы: Казаков Валерий Владимирович, Казакова Ольга Олеговна, издательство Адукацыя i выхаванне, Минск, 2024, оранжевого цвета, страница 28, номер 44, Решение 2
Решение 3. №44 (с. 28)

Докажем данное утверждение.

Дано:
$ABCD$ — четырехугольник.
Противоположные углы равны: $\angle A = \angle C$ и $\angle B = \angle D$.

Доказать:
$ABCD$ — параллелограмм.

Доказательство:

1. Сумма внутренних углов любого выпуклого четырехугольника равна $360^\circ$. Для четырехугольника $ABCD$ это можно записать в виде уравнения:
$\angle A + \angle B + \angle C + \angle D = 360^\circ$

2. По условию задачи, $\angle C$ можно заменить на $\angle A$, а $\angle D$ — на $\angle B$. Подставим эти значения в уравнение:
$\angle A + \angle B + \angle A + \angle B = 360^\circ$

3. Приведем подобные слагаемые в левой части уравнения:
$2\angle A + 2\angle B = 360^\circ$
$2(\angle A + \angle B) = 360^\circ$

4. Разделим обе части уравнения на 2:
$\angle A + \angle B = 180^\circ$

5. Рассмотрим стороны $AD$ и $BC$ и секущую $AB$. Углы $\angle A$ и $\angle B$ являются односторонними внутренними углами. Поскольку их сумма равна $180^\circ$, то по признаку параллельности прямых, прямые $AD$ и $BC$ параллельны ($AD \parallel BC$).

6. Аналогично, сумма углов $\angle B$ и $\angle C$ равна $\angle B + \angle C = \angle B + \angle A = 180^\circ$. Эти углы являются односторонними внутренними при прямых $AB$ и $DC$ и секущей $BC$. Следовательно, прямые $AB$ и $DC$ параллельны ($AB \parallel DC$).

7. Мы доказали, что в четырехугольнике $ABCD$ противоположные стороны попарно параллельны: $AD \parallel BC$ и $AB \parallel DC$.

8. Согласно определению, четырехугольник, у которого противоположные стороны попарно параллельны, является параллелограммом.

Что и требовалось доказать.

Помогло решение? Оставьте отзыв в комментариях ниже.

Присоединяйтесь к Телеграм-группе @gdz_by_belarus

Присоединиться

Мы подготовили для вас ответ c подробным объяснением домашего задания по геометрии за 8 класс, для упражнения номер 44 расположенного на странице 28 к учебнику 2024 года издания для учащихся школ и гимназий.

Теперь на нашем сайте ГДЗ.ТОП вы всегда легко и бесплатно найдёте условие с правильным ответом на вопрос «Как решить ДЗ» и «Как сделать» задание по геометрии к упражнению №44 (с. 28), авторов: Казаков (Валерий Владимирович), Казакова (Ольга Олеговна), учебного пособия издательства Адукацыя i выхаванне.