Номер 63, страница 34 - гдз по геометрии 8 класс учебник Казаков, Казакова

Геометрия, 8 класс Учебник, авторы: Казаков Валерий Владимирович, Казакова Ольга Олеговна, издательство Адукацыя i выхаванне, Минск, 2024, оранжевого цвета

Авторы: Казаков В. В., Казакова О. О.

Тип: Учебник

Издательство: Адукацыя i выхаванне

Год издания: 2024 - 2025

Цвет обложки: оранжевый

Допущено Министерством образования Республики Беларусь

Популярные ГДЗ в 8 классе

Глава 1. Четырехугольники. Параграф 4. Прямоугольник - номер 63, страница 34.

№63 (с. 34)
Условие. №63 (с. 34)
скриншот условия
Геометрия, 8 класс Учебник, авторы: Казаков Валерий Владимирович, Казакова Ольга Олеговна, издательство Адукацыя i выхаванне, Минск, 2024, оранжевого цвета, страница 34, номер 63, Условие

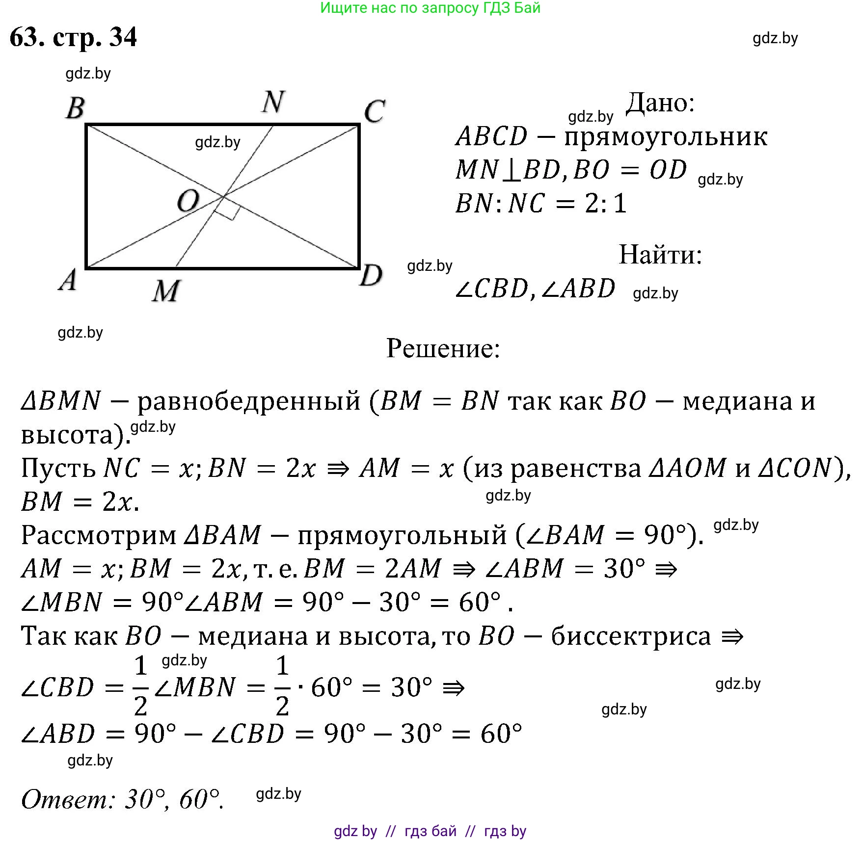
63. Серединный перпендикуляр к диагонали прямоугольника делит сторону прямоугольника в отношении $2 : 1$. Найдите углы, которые диагональ прямоугольника образует с его сторонами.

Решение. №63 (с. 34)
Геометрия, 8 класс Учебник, авторы: Казаков Валерий Владимирович, Казакова Ольга Олеговна, издательство Адукацыя i выхаванне, Минск, 2024, оранжевого цвета, страница 34, номер 63, Решение
Решение 2. №63 (с. 34)
Геометрия, 8 класс Учебник, авторы: Казаков Валерий Владимирович, Казакова Ольга Олеговна, издательство Адукацыя i выхаванне, Минск, 2024, оранжевого цвета, страница 34, номер 63, Решение 2
Решение 3. №63 (с. 34)

Пусть дан прямоугольник $ABCD$. Проведем диагональ $AC$. Пусть $l$ - серединный перпендикуляр к диагонали $AC$. Серединный перпендикуляр пересекает одну из сторон прямоугольника. Предположим, что он пересекает большую сторону $AB$ в точке $K$. По условию, точка $K$ делит сторону $AB$ в отношении $2:1$.

Решение

1. Рассмотрим прямоугольник $ABCD$. Пусть его стороны $AB = a$ и $BC = b$. Пусть $l$ — серединный перпендикуляр к диагонали $AC$, и он пересекает сторону $AB$ в точке $K$.

2. По определению серединного перпендикуляра, любая его точка равноудалена от концов отрезка. Точка $K$ лежит на серединном перпендикуляре к отрезку $AC$, следовательно, расстояние от $K$ до $A$ равно расстоянию от $K$ до $C$. То есть, $AK = CK$.

3. По условию задачи, точка $K$ делит сторону $AB$ в отношении $2:1$. Это означает, что либо $AK:KB = 2:1$, либо $AK:KB = 1:2$. Рассмотрим треугольник $CKB$. В нем $CB$ и $KB$ — катеты, а $CK$ — гипотенуза. Длина гипотенузы всегда больше длины катета, поэтому $CK > KB$. Так как $AK = CK$, то должно выполняться неравенство $AK > KB$. Следовательно, возможно только отношение $AK:KB = 2:1$.

4. Пусть длина отрезка $KB = x$. Тогда длина отрезка $AK = 2x$. Длина всей стороны $AB = AK + KB = 2x + x = 3x$.

5. Из шага 2 мы знаем, что $CK = AK$, поэтому $CK = 2x$.

6. Теперь рассмотрим прямоугольный треугольник $KBC$ (угол $\angle B = 90^\circ$). Его стороны: катет $KB = x$, катет $BC = b$ и гипотенуза $CK = 2x$. По теореме Пифагора:

$CK^2 = KB^2 + BC^2$

Подставим известные значения:

$(2x)^2 = x^2 + b^2$

$4x^2 = x^2 + b^2$

$b^2 = 4x^2 - x^2 = 3x^2$

$b = \sqrt{3x^2} = x\sqrt{3}$

7. Нам нужно найти углы, которые диагональ $AC$ образует со сторонами $AB$ и $BC$. Эти углы — $\angle BAC$ и $\angle BCA$.

Рассмотрим прямоугольный треугольник $ABC$. Мы знаем длины его катетов через $x$: $AB = 3x$ и $BC = x\sqrt{3}$.

Найдем тангенс угла $\angle BAC$:

$\tan(\angle BAC) = \frac{\text{противолежащий катет}}{\text{прилежащий катет}} = \frac{BC}{AB} = \frac{x\sqrt{3}}{3x} = \frac{\sqrt{3}}{3}$

Угол, тангенс которого равен $\frac{\sqrt{3}}{3}$, составляет $30^\circ$. Таким образом, $\angle BAC = 30^\circ$.

8. Сумма острых углов в прямоугольном треугольнике равна $90^\circ$. Следовательно, второй искомый угол $\angle BCA$ равен:

$\angle BCA = 90^\circ - \angle BAC = 90^\circ - 30^\circ = 60^\circ$.

Ответ: Диагональ прямоугольника образует с его сторонами углы $30^\circ$ и $60^\circ$.

Помогло решение? Оставьте отзыв в комментариях ниже.

Присоединяйтесь к Телеграм-группе @gdz_by_belarus

Присоединиться

Мы подготовили для вас ответ c подробным объяснением домашего задания по геометрии за 8 класс, для упражнения номер 63 расположенного на странице 34 к учебнику 2024 года издания для учащихся школ и гимназий.

Теперь на нашем сайте ГДЗ.ТОП вы всегда легко и бесплатно найдёте условие с правильным ответом на вопрос «Как решить ДЗ» и «Как сделать» задание по геометрии к упражнению №63 (с. 34), авторов: Казаков (Валерий Владимирович), Казакова (Ольга Олеговна), учебного пособия издательства Адукацыя i выхаванне.