Номер 18, страница 33 - гдз по геометрии 7 класс учебник Казаков

Геометрия, 7 класс Учебник, автор: Казаков Валерий Владимирович, издательство Народная асвета, Минск, 2022, бирюзового цвета

Авторы: Казаков В. В.

Тип: Учебник

Издательство: Народная асвета

Год издания: 2022 - 2025

Цвет обложки: бирюзовый

ISBN: 978-985-03-3797-9

Допущено Министерством образования Республики Беларусь

Популярные ГДЗ в 7 классе

Глава 1. Начальные понятия геометрии. Параграф 4. Окружность и круг. Задания к § 4. Решаем самостоятельно - номер 18, страница 33.

№18 (с. 33)
Условие. №18 (с. 33)
скриншот условия
Геометрия, 7 класс Учебник, автор: Казаков Валерий Владимирович, издательство Народная асвета, Минск, 2022, бирюзового цвета, страница 33, номер 18, Условие

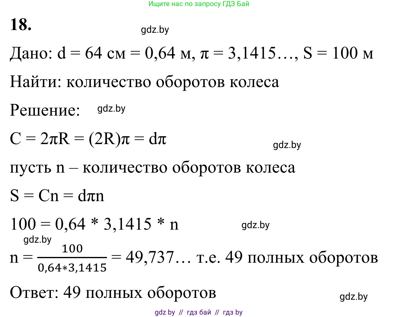
18*. Диаметр колеса велосипеда равен 64 см. Длина окружности $C$ находится по формуле $C = 2\pi R$, где $\pi = 3,1415...$, $R$ — радиус. Велосипедист проехал на велосипеде 100 м. Сколько полных оборотов сделало каждое колесо велосипеда? При решении используйте калькулятор.

Решение 1. №18 (с. 33)
Геометрия, 7 класс Учебник, автор: Казаков Валерий Владимирович, издательство Народная асвета, Минск, 2022, бирюзового цвета, страница 33, номер 18, Решение 1
Решение 2. №18 (с. 33)
Геометрия, 7 класс Учебник, автор: Казаков Валерий Владимирович, издательство Народная асвета, Минск, 2022, бирюзового цвета, страница 33, номер 18, Решение 2
Решение 3. №18 (с. 33)

Для того чтобы найти количество оборотов колеса, сначала необходимо вычислить длину его окружности. Длина окружности — это расстояние, которое колесо проходит за один полный оборот.

Диаметр колеса $d$ равен 64 см. Длина окружности $C$ может быть найдена по формуле $C = \pi d$, где $\pi$ — математическая константа. В задаче дано значение $\pi \approx 3,1415$.

Вычислим длину окружности:
$C = 3,1415 \times 64 \text{ см} = 201,056 \text{ см}$.

Велосипедист проехал расстояние 100 м. Чтобы произвести дальнейшие расчеты, необходимо привести все величины к единой единице измерения. Переведем метры в сантиметры:
$100 \text{ м} = 100 \times 100 \text{ см} = 10000 \text{ см}$.

Теперь, чтобы найти общее количество оборотов, разделим все пройденное расстояние на длину одного оборота (длину окружности колеса):
Количество оборотов = $\frac{10000 \text{ см}}{201,056 \text{ см}} \approx 49,7375...$

Поскольку в вопросе требуется найти количество полных оборотов, необходимо взять целую часть от полученного числа. Целая часть от 49,7375... равна 49.

Ответ: 49

Помогло решение? Оставьте отзыв в комментариях ниже.

Присоединяйтесь к Телеграм-группе @gdz_by_belarus

Присоединиться

Мы подготовили для вас ответ c подробным объяснением домашего задания по геометрии за 7 класс, для упражнения номер 18 расположенного на странице 33 к учебнику 2022 года издания для учащихся школ и гимназий.

Теперь на нашем сайте ГДЗ.ТОП вы всегда легко и бесплатно найдёте условие с правильным ответом на вопрос «Как решить ДЗ» и «Как сделать» задание по геометрии к упражнению №18 (с. 33), автора: Казаков (Валерий Владимирович), учебного пособия издательства Народная асвета.