Номер 246, страница 151 - гдз по геометрии 7 класс учебник Казаков

Геометрия, 7 класс Учебник, автор: Казаков Валерий Владимирович, издательство Народная асвета, Минск, 2022, бирюзового цвета

Авторы: Казаков В. В.

Тип: Учебник

Издательство: Народная асвета

Год издания: 2022 - 2025

Цвет обложки: бирюзовый

ISBN: 978-985-03-3797-9

Допущено Министерством образования Республики Беларусь

Популярные ГДЗ в 7 классе

Глава 4. Сумма углов треугольника. Параграф 26. Расстояние между параллельными прямыми. Задания к § 26. Решаем самостоятельно - номер 246, страница 151.

№246 (с. 151)
Условие. №246 (с. 151)
скриншот условия
Геометрия, 7 класс Учебник, автор: Казаков Валерий Владимирович, издательство Народная асвета, Минск, 2022, бирюзового цвета, страница 151, номер 246, Условие

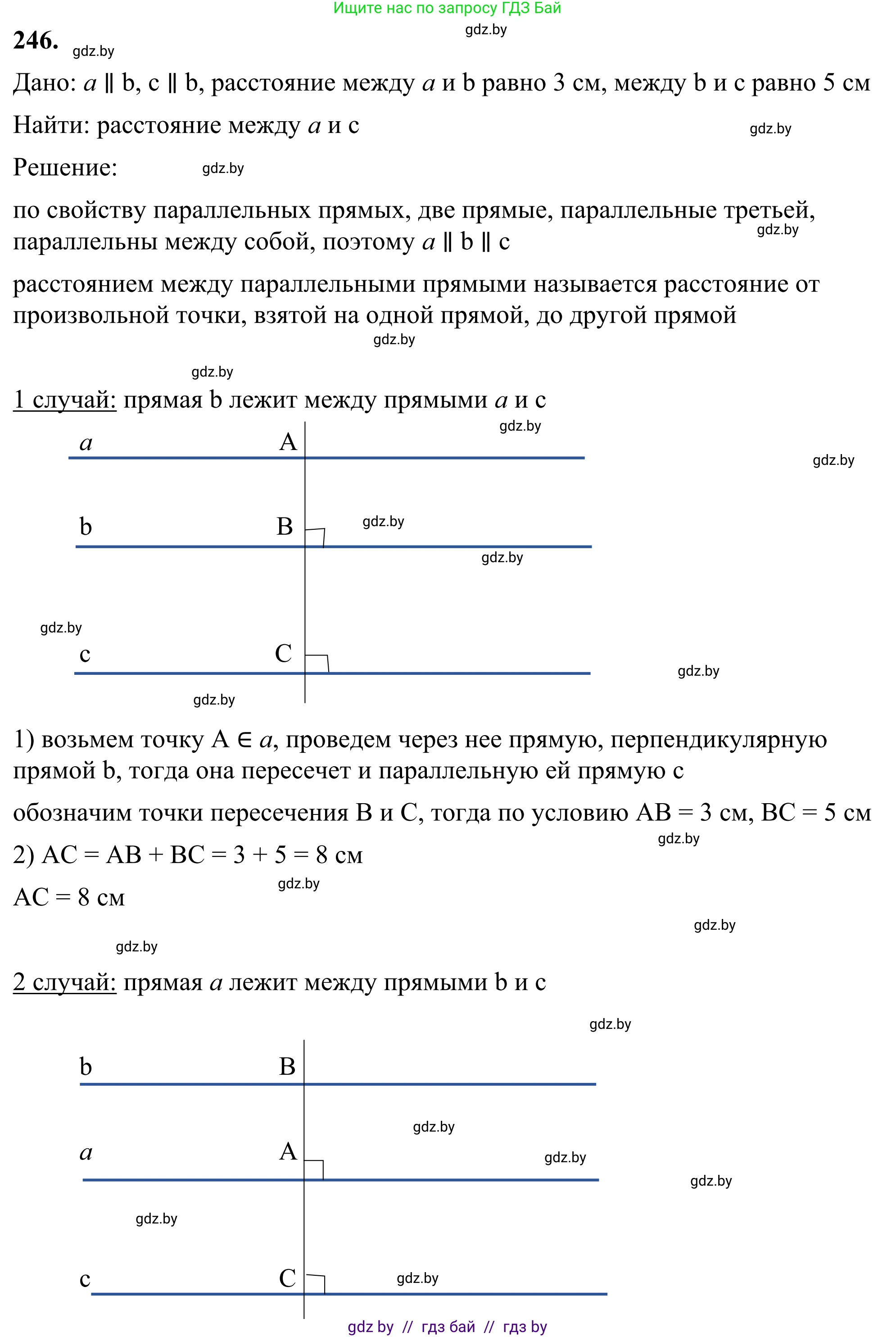
246. Прямая $a$ параллельна прямой $b$, прямая $c$ параллельна прямой $b$. Расстояние между $a$ и $b$ равно 3 см, а между $b$ и $c$ равно 5 см. Чему может быть равно расстояние между прямыми $a$ и $c$? Рассмотрите все варианты.

Решение 1. №246 (с. 151)
Геометрия, 7 класс Учебник, автор: Казаков Валерий Владимирович, издательство Народная асвета, Минск, 2022, бирюзового цвета, страница 151, номер 246, Решение 1 Геометрия, 7 класс Учебник, автор: Казаков Валерий Владимирович, издательство Народная асвета, Минск, 2022, бирюзового цвета, страница 151, номер 246, Решение 1 (продолжение 2)
Решение 2. №246 (с. 151)
Геометрия, 7 класс Учебник, автор: Казаков Валерий Владимирович, издательство Народная асвета, Минск, 2022, бирюзового цвета, страница 151, номер 246, Решение 2
Решение 3. №246 (с. 151)

По условию задачи дано, что прямая $a$ параллельна прямой $b$ ($a \parallel b$), и прямая $c$ параллельна прямой $b$ ($c \parallel b$). Согласно свойству транзитивности параллельности прямых, если две прямые в плоскости параллельны третьей, то они параллельны между собой. Следовательно, прямая $a$ параллельна прямой $c$ ($a \parallel c$).

Расстояние между параллельными прямыми — это постоянная величина, равная длине перпендикуляра, опущенного из любой точки одной прямой на другую. Обозначим расстояние между прямыми $x$ и $y$ как $d(x, y)$. Нам дано, что $d(a, b) = 3$ см и $d(b, c) = 5$ см. Для нахождения расстояния между прямыми $a$ и $c$ ($d(a, c)$) необходимо рассмотреть два возможных случая их взаимного расположения.

Вариант 1. Прямые a и c расположены по одну сторону от прямой b

В этом случае прямая $b$ не лежит между прямыми $a$ и $c$. Так как расстояние от прямой $b$ до прямой $a$ (3 см) меньше, чем расстояние от прямой $b$ до прямой $c$ (5 см), это означает, что прямая $a$ расположена между прямыми $b$ и $c$. Тогда расстояние между $a$ и $c$ будет равно разности их расстояний до прямой $b$.

Вычисление: $d(a, c) = d(b, c) - d(a, b) = 5 \text{ см} - 3 \text{ см} = 2 \text{ см}$.

Ответ: 2 см.

Вариант 2. Прямые a и c расположены по разные стороны от прямой b

В этом случае прямая $b$ находится между прямыми $a$ и $c$. Чтобы найти общее расстояние между прямыми $a$ и $c$, необходимо сложить их расстояния до разделяющей их прямой $b$.

Вычисление: $d(a, c) = d(a, b) + d(b, c) = 3 \text{ см} + 5 \text{ см} = 8 \text{ см}$.

Ответ: 8 см.

Помогло решение? Оставьте отзыв в комментариях ниже.

Присоединяйтесь к Телеграм-группе @gdz_by_belarus

Присоединиться

Мы подготовили для вас ответ c подробным объяснением домашего задания по геометрии за 7 класс, для упражнения номер 246 расположенного на странице 151 к учебнику 2022 года издания для учащихся школ и гимназий.

Теперь на нашем сайте ГДЗ.ТОП вы всегда легко и бесплатно найдёте условие с правильным ответом на вопрос «Как решить ДЗ» и «Как сделать» задание по геометрии к упражнению №246 (с. 151), автора: Казаков (Валерий Владимирович), учебного пособия издательства Народная асвета.