Номер 271, страница 171 - гдз по геометрии 7 класс учебник Казаков

Геометрия, 7 класс Учебник, автор: Казаков Валерий Владимирович, издательство Народная асвета, Минск, 2022, бирюзового цвета

Авторы: Казаков В. В.

Тип: Учебник

Издательство: Народная асвета

Год издания: 2022 - 2025

Цвет обложки: бирюзовый

ISBN: 978-985-03-3797-9

Допущено Министерством образования Республики Беларусь

Популярные ГДЗ в 7 классе

Глава 5. Задачи на построение. Параграф 30. Построение прямой, перпендикулярной данной. Задания к § 30. Решаем самостоятельно - номер 271, страница 171.

№271 (с. 171)
Условие. №271 (с. 171)
скриншот условия
Геометрия, 7 класс Учебник, автор: Казаков Валерий Владимирович, издательство Народная асвета, Минск, 2022, бирюзового цвета, страница 171, номер 271, Условие

271. Постройте прямоугольный треугольник:

а) по двум катетам;

б) по катету и противолежащему острому углу;

в) по гипотенузе и острому углу.

Решение 1. №271 (с. 171)
Геометрия, 7 класс Учебник, автор: Казаков Валерий Владимирович, издательство Народная асвета, Минск, 2022, бирюзового цвета, страница 171, номер 271, Решение 1 Геометрия, 7 класс Учебник, автор: Казаков Валерий Владимирович, издательство Народная асвета, Минск, 2022, бирюзового цвета, страница 171, номер 271, Решение 1 (продолжение 2) Геометрия, 7 класс Учебник, автор: Казаков Валерий Владимирович, издательство Народная асвета, Минск, 2022, бирюзового цвета, страница 171, номер 271, Решение 1 (продолжение 3) Геометрия, 7 класс Учебник, автор: Казаков Валерий Владимирович, издательство Народная асвета, Минск, 2022, бирюзового цвета, страница 171, номер 271, Решение 1 (продолжение 4)
Решение 2. №271 (с. 171)
Геометрия, 7 класс Учебник, автор: Казаков Валерий Владимирович, издательство Народная асвета, Минск, 2022, бирюзового цвета, страница 171, номер 271, Решение 2
Решение 3. №271 (с. 171)
а) по двум катетам;

Пусть даны два отрезка $a$ и $b$, которые являются длинами катетов искомого прямоугольного треугольника.

  1. Построим прямой угол. Для этого проведём прямую, выберем на ней точку $C$ и восстановим к прямой перпендикуляр в этой точке. Точка $C$ будет вершиной прямого угла.
  2. На одной из сторон прямого угла отложим от вершины $C$ отрезок $CA$, равный отрезку $b$.
  3. На второй стороне прямого угла отложим от вершины $C$ отрезок $CB$, равный отрезку $a$.
  4. Соединим точки $A$ и $B$ отрезком.

Полученный треугольник $ABC$ является искомым, так как по построению $\angle C = 90^\circ$, а его катеты $CA$ и $CB$ равны данным отрезкам $b$ и $a$ соответственно.

Ответ: Треугольник построен.

б) по катету и противолежащему острому углу;

Пусть даны отрезок $a$ (катет) и острый угол $\alpha$ (противолежащий этому катету). Требуется построить треугольник $ABC$, в котором $\angle C = 90^\circ$, катет $BC = a$ и противолежащий ему угол $\angle A = \alpha$.

  1. Построим произвольную прямую и выберем на ней точку $C$.
  2. В точке $C$ восстановим перпендикуляр к этой прямой.
  3. На исходной прямой отложим от точки $C$ отрезок $CB$, равный данному катету $a$.
  4. Определим второй острый угол треугольника. Так как сумма острых углов прямоугольного треугольника равна $90^\circ$, то $\angle B = 90^\circ - \angle A = 90^\circ - \alpha$.
  5. Построим угол, равный $90^\circ - \alpha$. Для этого можно построить прямой угол, а затем от одной из его сторон отложить внутрь угла данный угол $\alpha$. Оставшаяся часть прямого угла будет равна $90^\circ - \alpha$.
  6. От луча $BC$ в точке $B$ отложим построенный угол, равный $90^\circ - \alpha$, так, чтобы вторая сторона угла пересекала перпендикуляр, восставленный из точки $C$.
  7. Точку пересечения второй стороны угла и перпендикуляра обозначим $A$.

Полученный треугольник $ABC$ является искомым. По построению, $\angle C = 90^\circ$, катет $BC = a$ и $\angle B = 90^\circ - \alpha$. Следовательно, третий угол $\angle A = 180^\circ - 90^\circ - (90^\circ - \alpha) = \alpha$, что и требовалось.

Ответ: Треугольник построен.

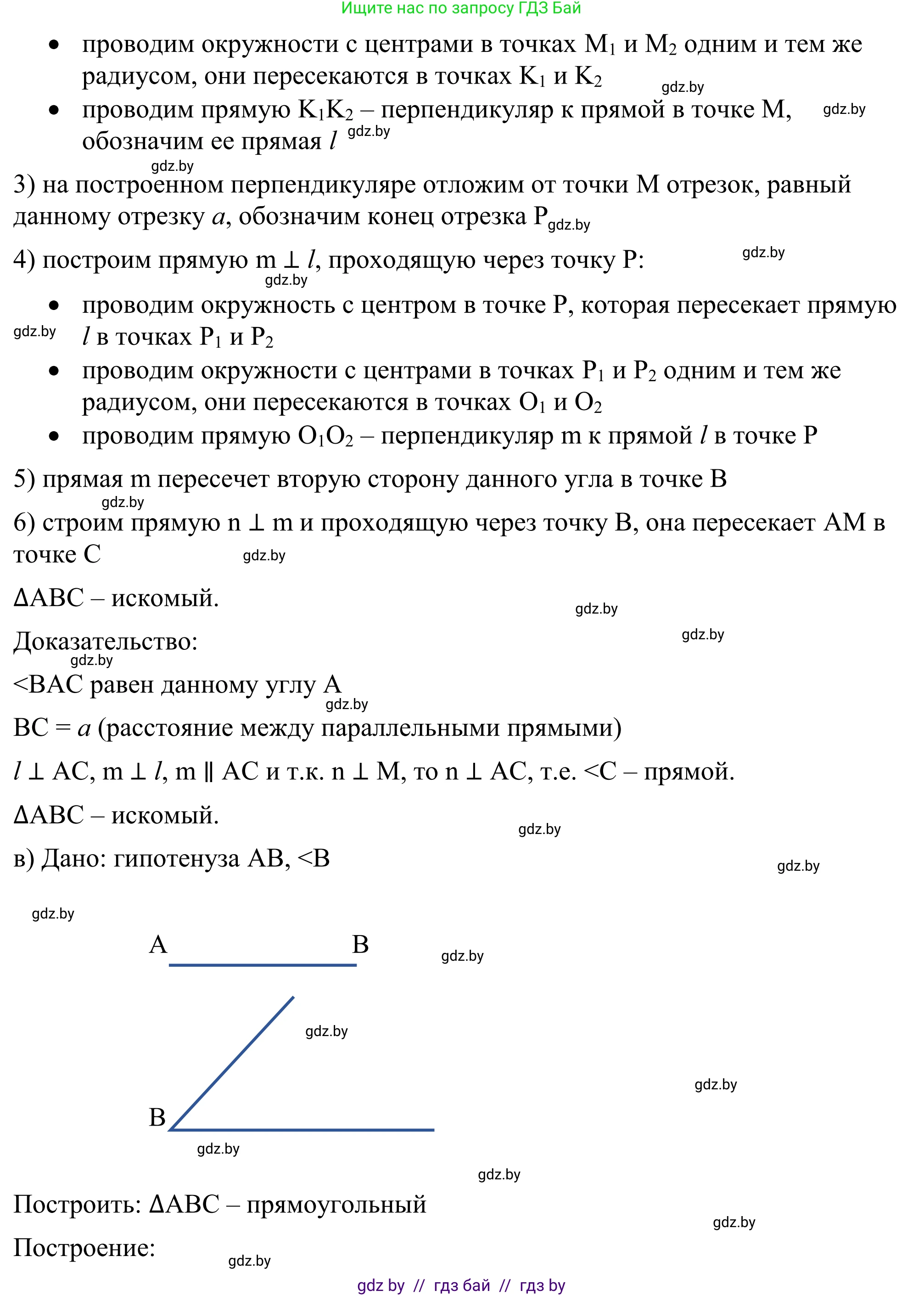
в) по гипотенузе и острому углу.

Пусть даны отрезок $c$ (гипотенуза) и острый угол $\alpha$. Требуется построить треугольник $ABC$, в котором гипотенуза $AB=c$ и, например, $\angle A = \alpha$.

  1. Построим отрезок $AB$, равный данной гипотенузе $c$.
  2. Найдём середину отрезка $AB$, точку $O$. Это можно сделать, построив серединный перпендикуляр к отрезку $AB$.
  3. Построим полуокружность с центром в точке $O$ и радиусом $R = OA = OB$. Любая точка на этой полуокружности образует с точками $A$ и $B$ прямоугольный треугольник (по свойству угла, опирающегося на диаметр).
  4. От луча $AB$ в точке $A$ отложим угол, равный данному острому углу $\alpha$.
  5. Точку пересечения второй стороны построенного угла с полуокружностью обозначим $C$.
  6. Соединим точки $C$ и $B$ отрезком.

Полученный треугольник $ABC$ является искомым. Его сторона $AB$ равна $c$ по построению. Угол $\angle CAB$ равен $\alpha$ по построению. Угол $\angle ACB$ опирается на диаметр $AB$, следовательно, $\angle ACB = 90^\circ$.

Ответ: Треугольник построен.

Помогло решение? Оставьте отзыв в комментариях ниже.

Присоединяйтесь к Телеграм-группе @gdz_by_belarus

Присоединиться

Мы подготовили для вас ответ c подробным объяснением домашего задания по геометрии за 7 класс, для упражнения номер 271 расположенного на странице 171 к учебнику 2022 года издания для учащихся школ и гимназий.

Теперь на нашем сайте ГДЗ.ТОП вы всегда легко и бесплатно найдёте условие с правильным ответом на вопрос «Как решить ДЗ» и «Как сделать» задание по геометрии к упражнению №271 (с. 171), автора: Казаков (Валерий Владимирович), учебного пособия издательства Народная асвета.