Номер 4, страница 116 - гдз по геометрии 7 класс учебник Казаков

Геометрия, 7 класс Учебник, автор: Казаков Валерий Владимирович, издательство Народная асвета, Минск, 2022, бирюзового цвета

Авторы: Казаков В. В.

Тип: Учебник

Издательство: Народная асвета

Год издания: 2022 - 2025

Цвет обложки: бирюзовый

ISBN: 978-985-03-3797-9

Допущено Министерством образования Республики Беларусь

Популярные ГДЗ в 7 классе

Глава 3. Параллельность прямых на плоскости. Подготовка к контрольной работе 3 - номер 4, страница 116.

№4 (с. 116)
Условие. №4 (с. 116)
скриншот условия
Геометрия, 7 класс Учебник, автор: Казаков Валерий Владимирович, издательство Народная асвета, Минск, 2022, бирюзового цвета, страница 116, номер 4, Условие

4. $a \parallel b$. Найдите угол $\beta$, если:

a) $\alpha = 2\beta$;

б) $\alpha : \beta = 2 : 3$;

в) $\alpha - \beta = 70^\circ$.

Решение 1. №4 (с. 116)
Геометрия, 7 класс Учебник, автор: Казаков Валерий Владимирович, издательство Народная асвета, Минск, 2022, бирюзового цвета, страница 116, номер 4, Решение 1 Геометрия, 7 класс Учебник, автор: Казаков Валерий Владимирович, издательство Народная асвета, Минск, 2022, бирюзового цвета, страница 116, номер 4, Решение 1 (продолжение 2) Геометрия, 7 класс Учебник, автор: Казаков Валерий Владимирович, издательство Народная асвета, Минск, 2022, бирюзового цвета, страница 116, номер 4, Решение 1 (продолжение 3)
Решение 2. №4 (с. 116)
Геометрия, 7 класс Учебник, автор: Казаков Валерий Владимирович, издательство Народная асвета, Минск, 2022, бирюзового цвета, страница 116, номер 4, Решение 2
Решение 3. №4 (с. 116)

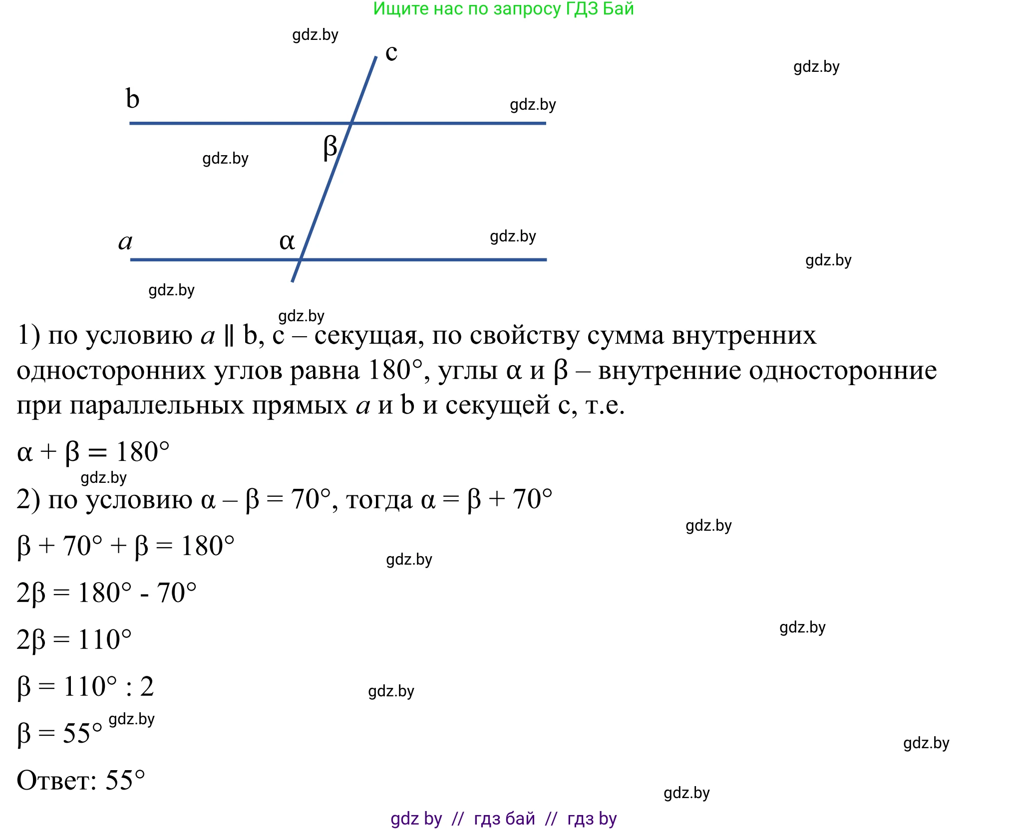
По условию задачи, прямые $a$ и $b$ параллельны ($a \parallel b$), а прямая $c$ является секущей. Углы $\alpha$ и $\beta$ являются внутренними односторонними углами.

Согласно свойству параллельных прямых, сумма внутренних односторонних углов равна $180^\circ$. Следовательно, для всех подпунктов задачи справедливо равенство: $\alpha + \beta = 180^\circ$.

а)

По условию $\alpha = 2\beta$. Подставим это выражение в основное уравнение:
$2\beta + \beta = 180^\circ$
$3\beta = 180^\circ$
$\beta = \frac{180^\circ}{3}$
$\beta = 60^\circ$
Ответ: $60^\circ$.

б)

По условию $\alpha : \beta = 2 : 3$. Введем коэффициент пропорциональности $x$, тогда $\alpha = 2x$, а $\beta = 3x$.
Подставим эти выражения в основное уравнение:
$2x + 3x = 180^\circ$
$5x = 180^\circ$
$x = \frac{180^\circ}{5}$
$x = 36^\circ$
Теперь найдем искомый угол $\beta$:
$\beta = 3x = 3 \cdot 36^\circ = 108^\circ$
Ответ: $108^\circ$.

в)

По условию $\alpha - \beta = 70^\circ$. Мы имеем систему из двух уравнений:
1) $\alpha + \beta = 180^\circ$
2) $\alpha - \beta = 70^\circ$
Сложим первое и второе уравнения, чтобы найти $\alpha$:
$(\alpha + \beta) + (\alpha - \beta) = 180^\circ + 70^\circ$
$2\alpha = 250^\circ$
$\alpha = 125^\circ$
Теперь подставим найденное значение $\alpha$ в первое уравнение, чтобы найти $\beta$:
$125^\circ + \beta = 180^\circ$
$\beta = 180^\circ - 125^\circ$
$\beta = 55^\circ$
Ответ: $55^\circ$.

Помогло решение? Оставьте отзыв в комментариях ниже.

Присоединяйтесь к Телеграм-группе @gdz_by_belarus

Присоединиться

Мы подготовили для вас ответ c подробным объяснением домашего задания по геометрии за 7 класс, для упражнения номер 4 расположенного на странице 116 к учебнику 2022 года издания для учащихся школ и гимназий.

Теперь на нашем сайте ГДЗ.ТОП вы всегда легко и бесплатно найдёте условие с правильным ответом на вопрос «Как решить ДЗ» и «Как сделать» задание по геометрии к упражнению №4 (с. 116), автора: Казаков (Валерий Владимирович), учебного пособия издательства Народная асвета.