Номер 3.40, страница 170 - гдз по алгебре 8 класс учебник Арефьева, Пирютко
Авторы: Арефьева И. Г., Пирютко О. Н.
Тип: Учебник
Издательство: Адукацыя i выхаванне
Год издания: 2024 - 2025
Цвет обложки: бирюзовый с графиком
ISBN: ISBN 978-985-03-4081-8
Допущено Министерством образования Республики Беларусь
Популярные ГДЗ в 8 классе
Глава 3. Квадратичная функция. Параграф 13. Квадратичная функция и ее свойства - номер 3.40, страница 170.
№3.40 (с. 170)
Условие. №3.40 (с. 170)
скриншот условия
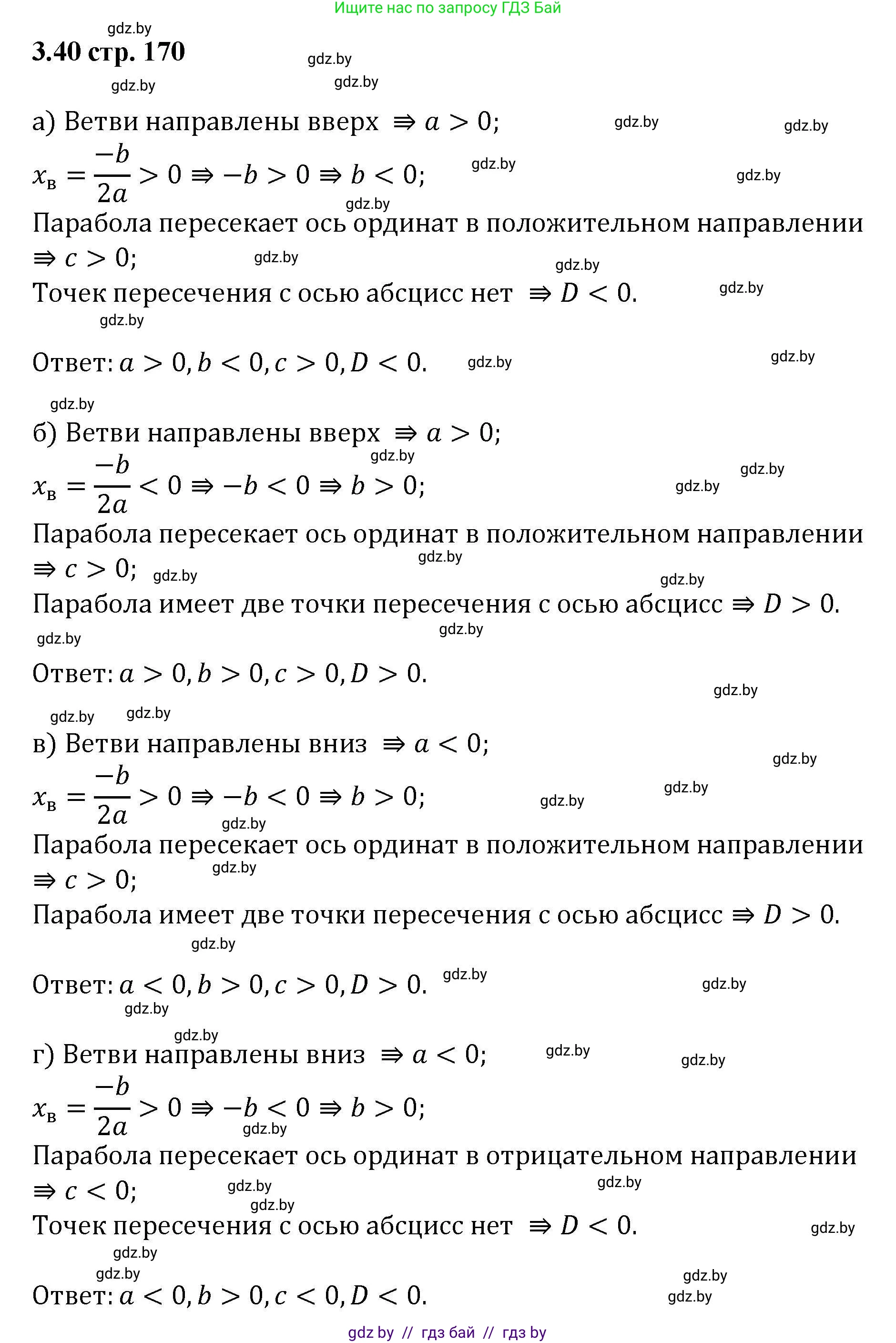
3.40. На рисунке 61 изображены графики парабол $y = ax^2 + bx + c$. Определите знаки коэффициентов $a$, $b$ и $c$, знак дискриминанта соответствующего квадратного трехчлена на $ax^2 + bx + c$ для каждой из парабол.
а) б) в) г) Рис. 61
Решение. №3.40 (с. 170)
Решение 2. №3.40 (с. 170)
Для определения знаков коэффициентов $a, b, c$ и дискриминанта $D$ параболы $y = ax^2 + bx + c$ воспользуемся следующими свойствами:
- Знак коэффициента $a$ определяется направлением ветвей параболы: если ветви направлены вверх, то $a > 0$; если вниз, то $a < 0$.
- Знак коэффициента $c$ определяется точкой пересечения параболы с осью $Oy$. Так как при $x=0$, $y=c$, то если точка пересечения лежит выше оси $Ox$, то $c > 0$; если ниже, то $c < 0$.
- Знак коэффициента $b$ зависит от знака $a$ и положения вершины параболы. Абсцисса вершины $x_0 = -\frac{b}{2a}$. Знак $b$ можно определить из этого соотношения.
- Знак дискриминанта $D = b^2 - 4ac$ определяется количеством точек пересечения параболы с осью $Ox$. Если точек пересечения две, то $D > 0$; если одна (вершина на оси), то $D = 0$; если точек пересечения нет, то $D < 0$.
а)
- Ветви параболы направлены вверх, следовательно, $a > 0$.
- Парабола пересекает ось $Oy$ выше начала координат, значит, $c > 0$.
- Вершина параболы находится в первой четверти, ее абсцисса $x_0 > 0$. Из формулы $x_0 = -\frac{b}{2a}$ получаем, что $-\frac{b}{2a} > 0$. Так как $a > 0$, то $-b > 0$, откуда $b < 0$.
- Парабола не пересекает ось $Ox$, следовательно, $D < 0$.
Ответ: $a > 0$, $b < 0$, $c > 0$, $D < 0$.
б)
- Ветви параболы направлены вверх, следовательно, $a > 0$.
- Парабола пересекает ось $Oy$ выше начала координат, значит, $c > 0$.
- Вершина параболы находится во второй четверти, ее абсцисса $x_0 < 0$. Из формулы $x_0 = -\frac{b}{2a}$ получаем, что $-\frac{b}{2a} < 0$. Так как $a > 0$, то $-b < 0$, откуда $b > 0$.
- Парабола пересекает ось $Ox$ в двух точках, следовательно, $D > 0$.
Ответ: $a > 0$, $b > 0$, $c > 0$, $D > 0$.
в)
- Ветви параболы направлены вниз, следовательно, $a < 0$.
- Парабола пересекает ось $Oy$ выше начала координат, значит, $c > 0$.
- Вершина параболы находится в первой четверти, ее абсцисса $x_0 > 0$. Из формулы $x_0 = -\frac{b}{2a}$ получаем, что $-\frac{b}{2a} > 0$. Так как $a < 0$, то $-b < 0$, откуда $b > 0$.
- Парабола пересекает ось $Ox$ в двух точках, следовательно, $D > 0$.
Ответ: $a < 0$, $b > 0$, $c > 0$, $D > 0$.
г)
- Ветви параболы направлены вниз, следовательно, $a < 0$.
- Парабола пересекает ось $Oy$ ниже начала координат, значит, $c < 0$.
- Вершина параболы находится в четвертой четверти, ее абсцисса $x_0 > 0$. Из формулы $x_0 = -\frac{b}{2a}$ получаем, что $-\frac{b}{2a} > 0$. Так как $a < 0$, то $-b < 0$, откуда $b > 0$.
- Парабола не пересекает ось $Ox$, следовательно, $D < 0$.
Ответ: $a < 0$, $b > 0$, $c < 0$, $D < 0$.
Другие задания:
Помогло решение? Оставьте отзыв в комментариях ниже.
Присоединяйтесь к Телеграм-группе @gdz_by_belarus
ПрисоединитьсяМы подготовили для вас ответ c подробным объяснением домашего задания по алгебре за 8 класс, для упражнения номер 3.40 расположенного на странице 170 к учебнику 2024 года издания для учащихся школ и гимназий.
Теперь на нашем сайте ГДЗ.ТОП вы всегда легко и бесплатно найдёте условие с правильным ответом на вопрос «Как решить ДЗ» и «Как сделать» задание по алгебре к упражнению №3.40 (с. 170), авторов: Арефьева (Ирина Глебовна), Пирютко (Ольга Николаевна), учебного пособия издательства Адукацыя i выхаванне.