Номер 3.43, страница 171 - гдз по алгебре 8 класс учебник Арефьева, Пирютко

Алгебра, 8 класс Учебник, авторы: Арефьева Ирина Глебовна, Пирютко Ольга Николаевна, издательство Адукацыя i выхаванне, Минск, 2024, бирюзового цвета

Авторы: Арефьева И. Г., Пирютко О. Н.

Тип: Учебник

Издательство: Адукацыя i выхаванне

Год издания: 2024 - 2025

Цвет обложки: бирюзовый с графиком

ISBN: ISBN 978-985-03-4081-8

Допущено Министерством образования Республики Беларусь

Популярные ГДЗ в 8 классе

Глава 3. Квадратичная функция. Параграф 13. Квадратичная функция и ее свойства - номер 3.43, страница 171.

№3.43 (с. 171)
Условие. №3.43 (с. 171)
скриншот условия
Алгебра, 8 класс Учебник, авторы: Арефьева Ирина Глебовна, Пирютко Ольга Николаевна, издательство Адукацыя i выхаванне, Минск, 2024, бирюзового цвета, страница 171, номер 3.43, Условие

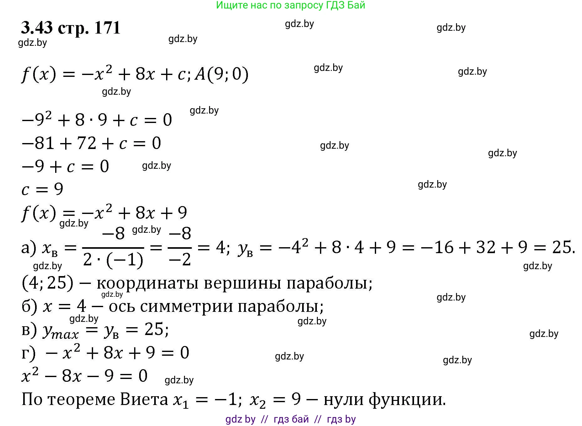
3.43. График квадратичной функции $y = -x^2 + 8x + c$ проходит через точку $A(9; 0)$. Найдите:

а) координаты вершины параболы;

б) ось симметрии параболы;

в) наибольшее значение функции;

г) нули функции.

Решение. №3.43 (с. 171)
Алгебра, 8 класс Учебник, авторы: Арефьева Ирина Глебовна, Пирютко Ольга Николаевна, издательство Адукацыя i выхаванне, Минск, 2024, бирюзового цвета, страница 171, номер 3.43, Решение
Решение 2. №3.43 (с. 171)

Дана квадратичная функция $y = -x^2 + 8x + c$. График этой функции проходит через точку $А(9; 0)$.

Сначала найдем значение коэффициента $c$. Для этого подставим координаты точки $A$ (где $x=9$ и $y=0$) в уравнение функции:

$0 = -(9)^2 + 8 \cdot 9 + c$

$0 = -81 + 72 + c$

$0 = -9 + c$

Отсюда $c = 9$.

Таким образом, уравнение параболы имеет вид: $y = -x^2 + 8x + 9$.


а) координаты вершины параболы;
Координаты вершины параболы $y = ax^2 + bx + c$ вычисляются по формулам: $x_в = -\frac{b}{2a}$ и $y_в = y(x_в)$. В нашем случае коэффициенты: $a = -1$, $b = 8$, $c = 9$.
Найдем абсциссу вершины:
$x_в = -\frac{8}{2 \cdot (-1)} = -\frac{8}{-2} = 4$.
Теперь найдем ординату вершины, подставив $x_в = 4$ в уравнение функции:
$y_в = -(4)^2 + 8 \cdot 4 + 9 = -16 + 32 + 9 = 16 + 9 = 25$.
Координаты вершины параболы (4; 25).
Ответ: (4; 25).

б) ось симметрии параболы;
Ось симметрии параболы — это вертикальная прямая, проходящая через её вершину. Уравнение оси симметрии задается формулой $x = x_в$.
Поскольку $x_в = 4$, уравнение оси симметрии: $x = 4$.
Ответ: $x = 4$.

в) наибольшее значение функции;
Поскольку коэффициент $a = -1$ отрицателен, ветви параболы направлены вниз. Следовательно, функция имеет наибольшее значение в своей вершине. Это значение равно ординате вершины $y_в$.
Наибольшее значение функции равно 25.
Ответ: 25.

г) нули функции.
Нули функции — это значения $x$, при которых значение функции $y$ равно нулю. Для их нахождения решим квадратное уравнение:
$-x^2 + 8x + 9 = 0$
Для удобства умножим все члены уравнения на -1:
$x^2 - 8x - 9 = 0$
Найдем корни с помощью дискриминанта $D = b^2 - 4ac$:
$D = (-8)^2 - 4 \cdot 1 \cdot (-9) = 64 + 36 = 100$.
$x_{1,2} = \frac{-b \pm \sqrt{D}}{2a} = \frac{8 \pm \sqrt{100}}{2 \cdot 1} = \frac{8 \pm 10}{2}$.
$x_1 = \frac{8 + 10}{2} = \frac{18}{2} = 9$.
$x_2 = \frac{8 - 10}{2} = \frac{-2}{2} = -1$.
Нулями функции являются числа 9 и -1. (Заметим, что корень $x=9$ соответствует данной в условии точке A(9; 0)).
Ответ: 9; -1.

Помогло решение? Оставьте отзыв в комментариях ниже.

Присоединяйтесь к Телеграм-группе @gdz_by_belarus

Присоединиться

Мы подготовили для вас ответ c подробным объяснением домашего задания по алгебре за 8 класс, для упражнения номер 3.43 расположенного на странице 171 к учебнику 2024 года издания для учащихся школ и гимназий.

Теперь на нашем сайте ГДЗ.ТОП вы всегда легко и бесплатно найдёте условие с правильным ответом на вопрос «Как решить ДЗ» и «Как сделать» задание по алгебре к упражнению №3.43 (с. 171), авторов: Арефьева (Ирина Глебовна), Пирютко (Ольга Николаевна), учебного пособия издательства Адукацыя i выхаванне.