Номер 6.12, страница 17 - гдз по геометрии 7-9 класс сборник задач Кононов, Адамович

Геометрия, 7-9 класс Сборник задач, авторы: Кононов Сергей Гаврилович, Адамович Тамара Антоновна, Ефимцева Ирина Валерьяновна, Ячейко Таиса Владимировна, издательство Народная асвета, Минск, 2023

Авторы: Кононов С. Г., Адамович Т. А., Ефимцева И. В., Ячейко Т. В.

Тип: Сборник задач

Издательство: Народная асвета

Год издания: 2023 - 2025

Цвет обложки: синий, розовый с треугольником

Допущено Министерством образования Республики Беларусь

Популярные ГДЗ в 7 классе

7 класс. Параграф 6. Смежные углы. Вертикальные углы - номер 6.12, страница 17.

№6.12 (с. 17)
Условие. №6.12 (с. 17)
скриншот условия
Геометрия, 7-9 класс Сборник задач, авторы: Кононов Сергей Гаврилович, Адамович Тамара Антоновна, Ефимцева Ирина Валерьяновна, Ячейко Таиса Владимировна, издательство Народная асвета, Минск, 2023, страница 17, номер 6.12, Условие

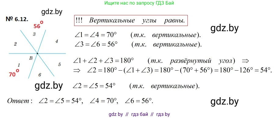
6.12. Три прямые пересекаются в точке B (рис. 17). Из 6 полученных углов 1, 2, 3, 4, 5, 6 известны $ \angle 1 = 70^\circ $ и $ \angle 3 = 56^\circ $.Найдите все остальные углы.

Решение 1. №6.12 (с. 17)
Геометрия, 7-9 класс Сборник задач, авторы: Кононов Сергей Гаврилович, Адамович Тамара Антоновна, Ефимцева Ирина Валерьяновна, Ячейко Таиса Владимировна, издательство Народная асвета, Минск, 2023, страница 17, номер 6.12, Решение 1
Решение 2. №6.12 (с. 17)
Геометрия, 7-9 класс Сборник задач, авторы: Кононов Сергей Гаврилович, Адамович Тамара Антоновна, Ефимцева Ирина Валерьяновна, Ячейко Таиса Владимировна, издательство Народная асвета, Минск, 2023, страница 17, номер 6.12, Решение 2
Решение 3. №6.12 (с. 17)

Для решения этой задачи используются свойства вертикальных и смежных углов, которые образуются при пересечении прямых.

По условию задачи нам даны два угла: $\angle 1 = 70^{\circ}$ и $\angle 3 = 56^{\circ}$. Необходимо найти остальные углы: $\angle 2$, $\angle 4$, $\angle 5$ и $\angle 6$.

Найдём угол 4

Углы $\angle 1$ и $\angle 4$ являются вертикальными, так как они образованы пересечением двух прямых и лежат друг напротив друга. Согласно свойству, вертикальные углы равны.

$\angle 4 = \angle 1 = 70^{\circ}$

Найдём угол 6

Аналогично, углы $\angle 3$ и $\angle 6$ являются вертикальными, поэтому они также равны.

$\angle 6 = \angle 3 = 56^{\circ}$

Найдём угол 2

Углы $\angle 1$, $\angle 2$ и $\angle 3$ вместе составляют развёрнутый угол, так как они лежат по одну сторону от одной из прямых. Сумма углов, составляющих развёрнутый угол, равна $180^{\circ}$.

$\angle 1 + \angle 2 + \angle 3 = 180^{\circ}$

Подставим известные значения:

$70^{\circ} + \angle 2 + 56^{\circ} = 180^{\circ}$

Сложим известные величины:

$126^{\circ} + \angle 2 = 180^{\circ}$

Теперь выразим $\angle 2$:

$\angle 2 = 180^{\circ} - 126^{\circ}$

$\angle 2 = 54^{\circ}$

Найдём угол 5

Углы $\angle 2$ и $\angle 5$ являются вертикальными, а значит, они равны.

$\angle 5 = \angle 2 = 54^{\circ}$

Ответ: $\angle 2 = 54^{\circ}$, $\angle 4 = 70^{\circ}$, $\angle 5 = 54^{\circ}$, $\angle 6 = 56^{\circ}$.

Помогло решение? Оставьте отзыв в комментариях ниже.

Присоединяйтесь к Телеграм-группе @gdz_by_belarus

Присоединиться

Мы подготовили для вас ответ c подробным объяснением домашего задания по геометрии за 7-9 класс, для упражнения номер 6.12 расположенного на странице 17 к сборнику задач 2023 года издания для учащихся школ и гимназий.

Теперь на нашем сайте ГДЗ.ТОП вы всегда легко и бесплатно найдёте условие с правильным ответом на вопрос «Как решить ДЗ» и «Как сделать» задание по геометрии к упражнению №6.12 (с. 17), авторов: Кононов (Сергей Гаврилович), Адамович (Тамара Антоновна), Ефимцева (Ирина Валерьяновна), Ячейко (Таиса Владимировна), учебного пособия издательства Народная асвета.